电脑桌面
添加小米粒文库到电脑桌面
安装后可以在桌面快捷访问

重庆税收业务测试涪陵区考题VIP免费

重庆税收业务测试涪陵区考题_第1页
1/7
重庆税收业务测试涪陵区考题_第2页
2/7
重庆税收业务测试涪陵区考题_第3页
3/7
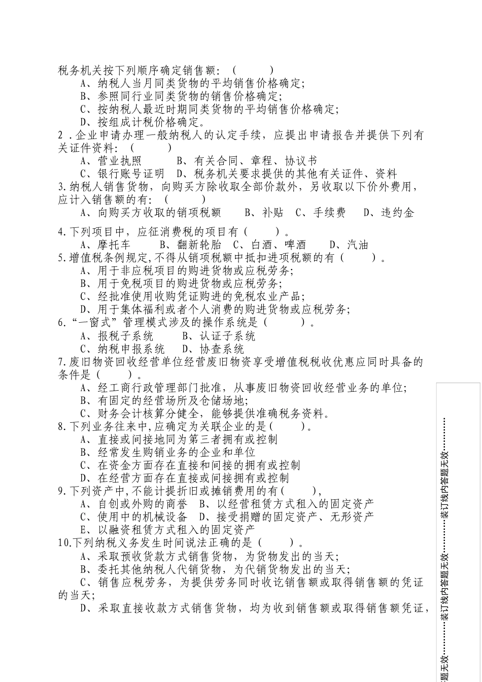
重庆市涪陵区国家税务局税政业务考试试卷总分:100分限时:120分钟题序一二三四五总得分统分人核分人得分一、单项选择题(20小题,每小题1分,共20分下列每小题备选答案中,均只有一项最符合题意,请将所选答案前的字母填在括号内):1.采取赊销和分期收款方式销售货物,纳税义务发生的时间应是()。A、收到货款的当天B、按照合同约定的收款日期的当天。2.纳税人以一个月为一期纳税的,自期满之日起()内申报纳税。A、3日B、5日C、10日D、7日3.小规模纳税人对外提供应税劳务应按()征收率征收。A、6%B、4%4.以粮食为原料生产的白酒,应计消费税的税率是()。A、15%B、10%C、25%5.一般纳税人使用后的专用发票存根联应按规定保存()。A、10年B、3年C、5年6.部分综合利用企业生产的建材产品,享受先征后退税收优惠的条件,三废原料耗用应占整个材料的耗用比例是()。A、25%B、30%C、40%7.某罐头厂将自产的食品罐头作为福利发给职工,成本价100,000元,工厂成本利润为10%,当月同类罐头产品的平均销售价格为130,000元,则该厂发放的罐头计征增值税时销售额是()。A、100,000B、112,000C、130,0008.一般纳税人生产销售下列货物,适用13%税率计征税的货物是()。A、沙砖B、水泥C、纺织配件D、煤炭9.统一负责全国发票管理工作的是()。A、国务院B、财政部C、国家税务总局10.经审查某增值税一般纳税人某月取得并经认证相符的电脑专用发票15张,进项税额合计8万元,其中购进水泥发票1张,税额2万元,系该厂修建职工宿舍用,该一般纳税人应申报抵扣的进项税额是()。A、6万B、8万考生单位:考生姓名:…………装订线内答题无效…………装订线内答题无效…………装订线内答题无效…………装订线内答题无效…………装订线内答题无效…………装订线内答题无效…………得分评分人:11.某汽车制造企业(一般纳税人)将自产汽车10台委托其他单位代销,约定每台不含税售价3万元,当月收到代销单位的代销清单销售汽车6台,委托方当月应计增值税销项税是()。A、51000元B、30600元12.按照国家税务总局关于所得税收入分享体制改革后税收征管范围的通知精神,在各级工商行政管理部门办理设立(开业)登记的企业,其企业所得税由国家税务局负责征收管理应自()开始。A、2001年1月1日B、2002年1月1日C、2003年1月1日13.税务机关接到一般纳税人申报的《增值税一般纳税人年审表》后()日内,逐级进行审验,并由县级以上税务机关作出年审结论。A、30B、45C、60D、1514.从2003年11月1日起,增值税一般纳税人取得的海关完税凭证,应当自开票之日起()天后的第一个申报期向主管国税机关申报抵扣。A、60B、90C、18015.生产型出口企业自营或委托出口货物从()起,全部实行“免、抵、退”税办法。A、2002年1月1日B、2003年1月1日C、2002年5月1日D、2004年1月1日16.按照规定,生产型企业出口货物销售价的确认,应以出口货物的()为作价依据。A、销售价B、到岸价C、离岸价D、出厂价17.增值税一般纳税人纳税申报“一窗式”管理模式的核心是在纳税申报窗口进行。()A、纳税申报B、认证C、票表稽核D、报税18.某企业2003年度有注册资本500万元,当年1月1日向其控股公司借入经营性资金400万元,借款期1年,支付利息费用28万元。假定当年银行同期贷款年利息率为6%,该企业在计算应纳税所得额时可以扣除的利息费用是()万元。A、30B、28C、24D、1519.固定资产在计算折旧前,应当预留残值,从固定资产原值中减除,残值的比例为原价的()以内,由企业自行确定。A、3%B、5%C、10%D、15%20.某新办中外合资经营企业,1998年至2003年的盈亏情况分别为:-100万元、-20万元、20万元、30万元、30万元、50万元,其开始获利的年度为()。A、2000年B、2001年C、2002年D、2003年二、多项选择题(15题,每小题2分,共30分。下列每小题备选答案中,至少有两项是符合题意的,请将所选答案前的字母填在括号内,错选、少选、或多选均不得分)1.纳税人销售货物或者提供应税劳务的价格明显偏低并无正当理由的,由考生单位:考生姓名:…………装订线内答题无效…………装订线内答题无效…………装订线内答题无效…………装订线...

1、当您付费下载文档后,您只拥有了使用权限,并不意味着购买了版权,文档只能用于自身使用,不得用于其他商业用途(如 [转卖]进行直接盈利或[编辑后售卖]进行间接盈利)。
2、本站所有内容均由合作方或网友上传,本站不对文档的完整性、权威性及其观点立场正确性做任何保证或承诺!文档内容仅供研究参考,付费前请自行鉴别。
3、如文档内容存在违规,或者侵犯商业秘密、侵犯著作权等,请点击“违规举报”。

碎片内容

重庆税收业务测试涪陵区考题

您可能关注的文档

确认删除?
VIP
微信客服
  • 扫码咨询
会员Q群
  • 会员专属群点击这里加入QQ群
客服邮箱
回到顶部