电脑桌面
添加小米粒文库到电脑桌面
安装后可以在桌面快捷访问

造价工程师案例分析模拟试题(C卷)VIP免费

造价工程师案例分析模拟试题(C卷)_第1页
1/7
造价工程师案例分析模拟试题(C卷)_第2页
2/7
造价工程师案例分析模拟试题(C卷)_第3页
3/7
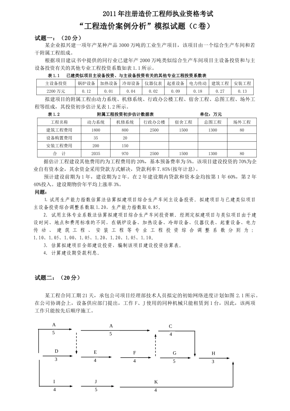
D3E4F4G5H3I4J5A5A5K4C42011年注册造价工程师执业资格考试“工程造价案例分析”模拟试题(C卷)试题一:(20分)某企业拟兴建一项年产某种产品3000万吨的工业生产项目,该项目由一个综合生产车间和若干附属工程组成。根据项目建议书中提供的同行业已建年产2000万吨类似综合生产车间项目主设备投资和与主设备投资有关的其他专业工程投资系数如表1.1所示。表1.1已建类似项目主设备投资、与主设备投资有关的其他专业工程投资系数表主设备投资锅炉设备加热设备冷却设备仪器仪表起重设备电力传动建筑工程安装工程2200万元0.120.010.040.020.090.180.270.13拟建项目的附属工程由动力系统、机修系统、行政办公楼工程、宿舍工程、总图工程、场外工程等组成,其投资初步估计见表1.2所示。表1.2附属工程投资初步估计数据表单位:万元工程名称动力系统机修系统行政办公楼宿舍工程总图工程场外工程建筑工程费用180080025001500130080设备购置费用3520安装工程费用200150合计203597025001500130080据估计工程建设其他费用约为工程费用的20%,基本预备费率为5%。该项目建设投资的70%为企业自有资本金,其余资金采用贷款方式解决,贷款利率7.85%(按年计息)。预计建设前期为1年,建设期为2年。在2年建设期内贷款和资本金均按第1年60%,第2年40%投入。建设期物价年平均上涨率3%。问题:⒈试用生产能力指数估算法估算拟建项目综合生产车间主设备投资。拟建项目与已建类似项目主设备投资综合调整系数取1.20,生产能力指数取0.85。2.试用主体专业系数法估算拟建项目综合生产车间投资额。经测定拟建项目与类似项目由于建设时间、地点和费用标准的不同,在锅炉设备、加热设备、冷却设备、仪器仪表、起重设备、电力传动、建筑工程、安装工程等专业工程投资综合调整系数分别为:1.10、1.05、1.00、1.05、1.20、1.20、1.05、1.10。3.估算拟建项目全部建设投资,编制该项目建设投资估算表。4.计算建设期贷款利息。试题二:(20分)某工程合同工期21天,承包公司项目经理部技术人员拟定的初始网络进度计划如图2.1所示。在公司协调会上,设备供应部门提出,工作F、J使用的同种机械只能租赁到1台,因此,该两项工作只能按先后顺序施工。图2.1施工网络进度计划图问题:1.从工期控制的角度出发,工作F、J哪一项先施工较合理?说明理由并对进度计划进行调整,将调整结果绘制成新网络图。调整后的关键工作有哪些?工期为多少天?2.经上述调整后的合理计划被批准为正式进度计划。但在开工后,由于工作I的时间延误,使工作J的开始作业时间推迟3天。工作J每推迟1天开工费用损失500元,总工期每拖延一天罚款700元。受上述事件的影响,该工程的总工期将为多少天?综合费用增加多少元?3.在发生问题2所述情况后,若通过压缩工作的持续时间来调整进度计划,从经济的角度考虑,应压缩哪些工作的持续时间?每项工作分别压缩多少天?总工期为多少天?相应增加的综合费用为多少元?各项工作可压缩时间及压缩每1天需增加的费用见表2.1。表2.1网络调整相关数据表工作名称可压缩时间(天)每压缩1天增加费用(元/天)K2350G2400H1750C2200试题三:(20分)某开发商开发的某大型小区工程,分为两期进行。某承包企业管理层拟投标一期商住楼工程施工(工期为18个月),为了有序进行投标工作,企业管理层将投标全过程按先后顺序确定为以下工作:(1)投标报名申请;(2)接受资格审查;(3)参加现场踏勘;(4)领取招标文件;(5)编制投标文件;(6)参加投标预备会;(7)投送投标文件;(8)编制项目管理实施规划;(9)参加开标会议;(10)递交投标保证金;(11)投标文件内容澄清与陈述;(12)接收中标通知;(13)签订合同。经研究提出投高标和投低标两种方案。根据前期调研,获得的投标决策资料如下:(1)投高标的中标概率为0.5,如果中标,施工期内每月工程收入的净现金流量90万元。(2)投低标的中标概率为0.7,如果中标,施工期内每月工程收入的净现金流量80万元。(3)一期商住楼工程投标的全部费用为15万元。问题:1.该承包企业管理层确定的各项投标工作的先后顺序有何不妥?2.试绘制投标的决策树。3.如果月...

1、当您付费下载文档后,您只拥有了使用权限,并不意味着购买了版权,文档只能用于自身使用,不得用于其他商业用途(如 [转卖]进行直接盈利或[编辑后售卖]进行间接盈利)。
2、本站所有内容均由合作方或网友上传,本站不对文档的完整性、权威性及其观点立场正确性做任何保证或承诺!文档内容仅供研究参考,付费前请自行鉴别。
3、如文档内容存在违规,或者侵犯商业秘密、侵犯著作权等,请点击“违规举报”。

碎片内容

造价工程师案例分析模拟试题(C卷)

确认删除?
VIP
微信客服
  • 扫码咨询
会员Q群
  • 会员专属群点击这里加入QQ群
客服邮箱
回到顶部