电脑桌面
添加小米粒文库到电脑桌面
安装后可以在桌面快捷访问

销售部岗位操作手册VIP专享VIP免费

销售部岗位操作手册_第1页
1/31
销售部岗位操作手册_第2页
2/31
销售部岗位操作手册_第3页
3/31
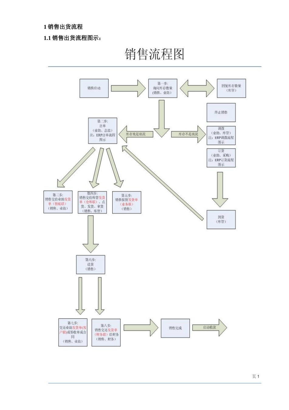
销售部岗位操作手册一、销售部主要工作为:1、销售出货;2、销售退货;3、产品测试借用;4、销售收款;5、协助技术部门做好产品的售后工作;二、销售部岗位说明1、大区总监岗位说明;2、地区经理岗位说明;3、销售岗位说明;4、业助岗位说明;5、技术岗位说明;三、销售部汇总表格简介:四、销售部人员职务说明:1销售出货流程1.1销售出货流程图示:1.2销售出货流程:第一步:产品销售时由业务员或者业助询问库房产品的库存量。若全国库存充足,当地库存量不足,可在库房部门提出调拨需求;各地库存均为零或无全新产品时,业务员可以填写采购订单交销售助理,销售助理交给当地库管,到货时再发生业务往来,或者终止销售,业务员可视具体情况来决定;第二步:库房给予答复数量,在数量能够达到要求的情况下,业务员填写手工出货单,由主管批复;第三步:助理根据业务员所填写的出货单在中建立客户档案;第四步:制作销售订单,并审核;第五步:业助引用”销售订单”生成“发货单”,并审核;第六步:打印出的发货单一式四联,其中发货单(留底联)业助留底保存;第七步:发货单交给库房,库房部门根据发货单上的明细办理产品出库;第八步:有客户签收的发货单(业务联)业务员自己留存,便于与客户对帐;第九步:业务员从库房领出产品,送货;第十步:发货单(客户联)给客户留底;第十一步:发货单(财务联)给财务,用于做帐。1.3以下为具体单据的操作步骤:1.3.1手写出库单(二联)1.3.2销售订单遵循流程:[供应链]—[销售管理]—[销售订货]—[销售订单]双击蓝色为必填项选中点确定,或双击选定录入或选择货品型号1、根据产品分类选择2、根据过滤条件筛选3、上下页寻找销售订单在录入的时候要注意:含税:表头税率为17%或4%,不含税:表头税率为0;价格:表体中价格录入时全部录入“含税单价”栏目。单据保存后,操作下一步。销售订单完成!点击保存1.3.3销售发货单遵循[供应链]—[销售管理]—[销售发货]—[发货单]双击进入选定要发货的单据选择相应的仓库出库选中后点击确定或双击选中单据保存后,操作下一步。发货单编制完成!2、销售退货流程2.1销售退货流程图示:2.2销售退货流程:第一步:有产品需要退回时业务员在助理处提出退货申请,填写退货申请单第二步:填写好退货申请单由业助去核实是否有此业务的发生,第三步:助理确认签字后,由技术部门测试货品的可用性,完整性,确保机器能正常运行,不影响产品的再次销售,主管根据实际情况决定是否给予退货第四步:主管批复后,业助根据主管批复意见在系统中做出四联退货单,产品入库2.3以下为具体单据的操作步骤:遵循[供应链]—[销售管理]—[销售退货]—[退货单]销售填写退货申请单单据保存,审核后,退货单编制完成3、测试,借用产品流程3.1测试借用产品流程图示:3.2测试借用产品流程:第一步:若有借测产品的出库需求,业务员先于客户签订产品借测协议,双方确认后业务员填写测试借用申请单,由主管审批第二步:库房部门根据主管审批的测试借用申请单在中生成调拨单,库房根据调拨单的库房联去办理产品出库第三步:业务员收到所需产品,第四步:测试借用产品测试到期,测试借用产品的退回(参照退货流程)第五步:库房部门收到退货申请单办理产品入库3.3以下为测试借用所涉及的单据样式:3、开票收款流程:4.1开票收款流程图示:4.2开票收款流程:第一步:帐期已到或需收款开票的客户,业务员根据自己保存的有客户签收的发货单(业务联)与助理核对金额、数量、价格,开票方式(增票与普票),是否有特殊要求,收款开票的名称与出货单位的名称是否一致第二步:业务员根据自己保存的业务联与客户核对金额、数量、价格,具体开票信息第三步:业助根据业务员提供的信息,填写一式四联的发票申请单,由主管批复第四步:财务部门根据当地情况来决定是否给予开票,在有不能正常开出票的同时,财务部门应及时通知业务员或业助第五步:发票开出,业助将发票交给业务,并让业务在发票申请单上签字确认第六步:销售收回的货款交给业助第七步:业助填写一式四联的交款单,由业务员签字确认后,交予财务部门,财务部门收到货款后核实...

1、当您付费下载文档后,您只拥有了使用权限,并不意味着购买了版权,文档只能用于自身使用,不得用于其他商业用途(如 [转卖]进行直接盈利或[编辑后售卖]进行间接盈利)。
2、本站所有内容均由合作方或网友上传,本站不对文档的完整性、权威性及其观点立场正确性做任何保证或承诺!文档内容仅供研究参考,付费前请自行鉴别。
3、如文档内容存在违规,或者侵犯商业秘密、侵犯著作权等,请点击“违规举报”。

碎片内容

销售部岗位操作手册

确认删除?
VIP
微信客服
  • 扫码咨询
会员Q群
  • 会员专属群点击这里加入QQ群
客服邮箱
回到顶部