电脑桌面
添加小米粒文库到电脑桌面
安装后可以在桌面快捷访问

客户服务部物控助理与技术助理岗位职责VIP免费

客户服务部物控助理与技术助理岗位职责_第1页
1/6
客户服务部物控助理与技术助理岗位职责_第2页
2/6
客户服务部物控助理与技术助理岗位职责_第3页
3/6
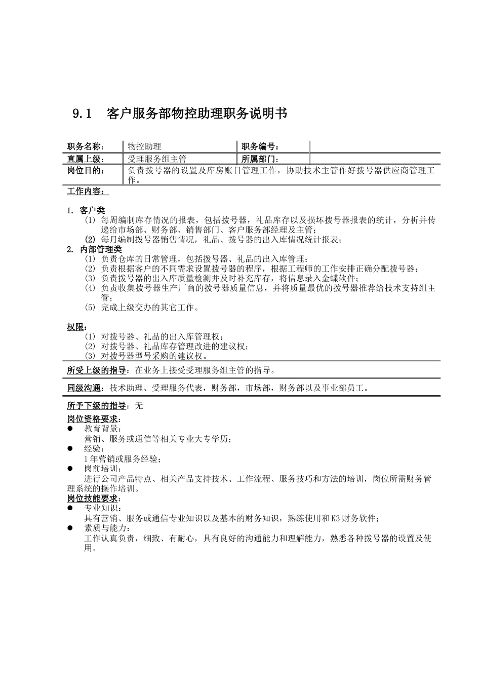
9.1客户服务部物控助理职务说明书职务名称:物控助理职务编号:直属上级:受理服务组主管所属部门:岗位目的:负责拨号器的设置及库房账目管理工作,协助技术主管作好拨号器供应商管理工作。工作内容:1.客户类(1)每周编制库存情况的报表,包括拨号器,礼品库存以及损坏拨号器报表的统计,分析并传递给市场部、财务部、销售部门、客户服务部经理及主管;(2)每月编制拨号器销售情况,礼品、拨号器的出入库情况统计报表;2.内部管理类(1)负责仓库的日常管理,包括拨号器、礼品的出入库管理;(2)负责根据客户的不同需求设置拨号器的程序,根据工程师的工作安排正确分配拨号器;(3)负责拨号器的出入库质量检测并及时补充库存,将信息录入金蝶软件;(4)负责收集拨号器生产厂商的拨号器质量信息,并将质量最优的拨号器推荐给技术支持组主管;(5)完成上级交办的其它工作。权限:(1)对拨号器、礼品的出入库管理权;(2)对拨号器、礼品库存管理改进的建议权;(3)对拨号器型号采购的建议权。所受上级的指导:在业务上接受受理服务组主管的指导。同级沟通:技术助理、受理服务代表,财务部,市场部,财务部以及事业部员工。所予下级的指导:无岗位资格要求:教育背景:营销、服务或通信等相关专业大专学历;经验:1年营销或服务经验;岗前培训:进行公司产品特点、相关产品支持技术、工作流程、服务技巧和方法的培训,岗位所需财务管理系统的操作培训。岗位技能要求:专业知识:具有营销、服务或通信专业知识以及基本的财务知识,熟练使用和K3财务软件;素质与能力:工作认真负责,细致、有耐心,具有良好的沟通能力和理解能力,熟悉各种拨号器的设置及使用。9.4.1客户服务部物控助理岗位目标和考核指标说明书客户服务部物控助理岗位目标1.客户类(1)库存的合理性(2)报表数据准确、真实、及时、全面性2.内部管理类(1)保证库存设备的准确率100%(2)拨号器设备程序设置准确率100%,设备分配准确率100%(3)金碟软件录入的准确率100%(4)拨号器的质量(5)按时按质完成上级交的其他工作。客户服务部物控助理考核指标表一.季度考核指标指标编号权重考核结果设定考核方法1设备设置、维护质量40%工程师实施前的审核合格率受理主管监控2库房设备帐务准确率20%财务帐务审核受理主管监控3设备供应商质量控制合格率10%受理主管监控4库存合理性20%受理主管监控5信息报表的准确性、及时性、全面性10%经理监控二.物控助理半年评价能力和态度指标核心能力1准确性12效率23了解客户需求4灵活性35主动性4参考能力1团队合作52应变能力3解决问题能力45678态度1是否认真完成任务2是否有责任感,愿意承担更多的责任3做事效率是否高4是否及时正确向上级汇报工作5是否虚心好学,要求上进6是否遵守上级指示789.2客户服务部技术助理职务说明书职务名称:技术助理职务编号:直属上级:受理服务组主管所属部门:客户服务部岗位目的:负责售后工程师的工作安排、费用报销,以及客户端信息的整理及录入。工作内容:1.内部管理类(1)负责事业部提交的安装单审核工作,将信息录入信息系统及安装安排表;(2)负责将工程师的客户端安装,维修,维护的实施结果录入信息系统;(3)对于工程师的技术支持工作的质量进行监控;(4)负责为工程师准备安装用户的发票,预约客户,为售后工程师安排工作日程;(5)负责给客户提供安装方案,并与客户进行确认;(6)负责与工程师协调需加急处理客户的通信设备安装与维修;(7)负责客户端接入方式、设备型号、工况条件等信息的整理及信息管理系统的录入工作;(8)每周制作费用报销表,每月制作工程师考勤表;(9)每周提交安装安排报表;(10)完成上级交办的其它工作。权限:(1)对售后服务工程师日程安排的决定权;(2)对交通费的监督权;(3)使用车辆等交通设备的决定权。所受上级的指导:在业务上接受受理服务组主管的指导。同级沟通:客户服务部其他员工,财务部以及事业部员工。所予下级的指导:无岗位资格要求:教育背景:营销、服务或通信等相关专业大专学历;经验:1年营销或服务经验;岗前培训:进行公司产品特点、工作流程、服务技巧和方法的培训。岗位技能要求:...

1、当您付费下载文档后,您只拥有了使用权限,并不意味着购买了版权,文档只能用于自身使用,不得用于其他商业用途(如 [转卖]进行直接盈利或[编辑后售卖]进行间接盈利)。
2、本站所有内容均由合作方或网友上传,本站不对文档的完整性、权威性及其观点立场正确性做任何保证或承诺!文档内容仅供研究参考,付费前请自行鉴别。
3、如文档内容存在违规,或者侵犯商业秘密、侵犯著作权等,请点击“违规举报”。

碎片内容

客户服务部物控助理与技术助理岗位职责

您可能关注的文档

确认删除?
VIP
微信客服
  • 扫码咨询
会员Q群
  • 会员专属群点击这里加入QQ群
客服邮箱
回到顶部