电脑桌面
添加小米粒文库到电脑桌面
安装后可以在桌面快捷访问

相关附件-15-第十五章业绩评价VIP免费

相关附件-15-第十五章业绩评价_第1页
1/5
相关附件-15-第十五章业绩评价_第2页
2/5
相关附件-15-第十五章业绩评价_第3页
3/5
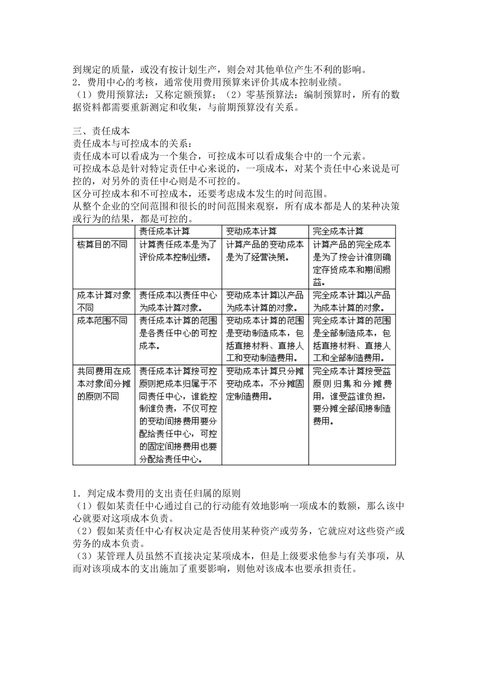
15-第十五章业绩评价一、本章的地位与作用本章属于非重点章。本章主要阐述成本中心的类型、成本中心的考核指标、确定可控成本的三原则和制造费用的归属和分摊方法,利润中心的类型、考核指标和四种内部转移价格的种类和适用条件,投资中心业绩评价的投资报酬率和剩余收益指标的计算、适用范围以及特点等。本章内容相对独立,与其他章节联系不大。二、本章的主要内容1.确定可控成本的三原则。2.制造费用归属和分摊的方法。3.利润中心的考核:注意区分可控边际贡献和部门边际贡献。4.投资中心业绩考核评价的指标及特点。5.内部转移价格的类型、特点及适用范围。三、本章近年考试题型、题量及分值分布本章从题型来看,主要涉及客观题,2005年考了1个计算题,再追溯前几年每年考1-2个客观题。因此,本章主要注意的是客观题。第一节成本中心的业绩评价一、成本中心1.含义:一个责任中心,如果不形成或者不考核其收入,而着重考核其所发生的成本和费用,这类中心称为成本中心。2.成本中心的类型:成本中心有标准成本中心和费用中心两种类型:P449下面(1)标准成本中心:必须是所生产的产品稳定而明确,并且已经知道单位产品所需要的投入量的责任中心。比如车间。(2)费用中心:适用于那些产出物不能用财务指标来衡量,或者投入和产出之间没有密切关系的单位。比如企业行政部门。二、成本中心的考核指标1.标准成本中心的考核指标,是既定产品质量和数量条件下的标准成本。标准成本中心不对生产能力的利用程度负责,而只对既定产量的投入量承担责任。如果采用全额成本法,成本中心不对闲置能量的差异负责,他们对于固定成本的其他差异要承担责任。值得强调的是,如果标准成本中心的产品没有达到规定的质量,或没有按计划生产,则会对其他单位产生不利的影响。2.费用中心的考核,通常使用费用预算来评价其成本控制业绩。(1)费用预算法:又称定额预算;(2)零基预算法:编制预算时,所有的数据资料都需要重新测定和收集,与前期预算没有关系。三、责任成本责任成本与可控成本的关系:责任成本可以看成为一个集合,可控成本可以看成集合中的一个元素。可控成本总是针对特定责任中心来说的,一项成本,对某个责任中心来说是可控的,对另外的责任中心则是不可控的。区分可控成本和不可控成本,还要考虑成本发生的时间范围。从整个企业的空间范围和很长的时间范围来观察,所有成本都是人的某种决策或行为的结果,都是可控的。1.判定成本费用的支出责任归属的原则(1)假如某责任中心通过自己的行动能有效地影响一项成本的数额,那么该中心就要对这项成本负责。(2)假如某责任中心有权决定是否使用某种资产或劳务,它就应对这些资产或劳务的成本负责。(3)某管理人员虽然不直接决定某项成本,但是上级要求他参与有关事项,从而对该项成本的支出施加了重要影响,则他对该成本也要承担责任。2.制造费用的归属和分摊方法第二节利润中心的业绩评价一、利润中心一个责任中心,如果能同时控制生产和销售,既要对成本负责又要对收入负责,但没有责任或没有权力决定该中心资产投资的水平,因而可以根据其利润的多少来评价该中心的业绩,那么,该中心称之为利润中心。利润中心有两种类型,一种是自然的利润中心,另一种是人为的利润中心。并不是可以计量利润的组织单位都是真正意义上的利润中心。利润中心组织的真正目的是激励下级制定有利于整个公司的决策并努力工作从根本目的上看,利润中心是指管理人员有权对其供货的来源和市场的选择进行决策的单位。把不具有广泛权力的生产或销售部门定位利润中心,并用利润指标去评价它们的业绩,往往会引起内部冲突或次优化,对加强管理反而是有害的。二、利润中心的考核(1)边际贡献=销售收入-变动成本总额(2)可控边际贡献=边际贡献-可控固定成本(3)部门边际贡献=可控边际贡献-不可控固定成本――等同于利润中心的息税前经营利润(4)部门税前利润=部门边际贡献-公司管理费用如果是考核利润中心整体的经营业绩,应该使用部门边际贡献这个指标;如果是考核利润中心部门经理个人的经营业绩,应该使用可控边际贡献这个指标。三、内部转移价格是专门...

1、当您付费下载文档后,您只拥有了使用权限,并不意味着购买了版权,文档只能用于自身使用,不得用于其他商业用途(如 [转卖]进行直接盈利或[编辑后售卖]进行间接盈利)。
2、本站所有内容均由合作方或网友上传,本站不对文档的完整性、权威性及其观点立场正确性做任何保证或承诺!文档内容仅供研究参考,付费前请自行鉴别。
3、如文档内容存在违规,或者侵犯商业秘密、侵犯著作权等,请点击“违规举报”。

碎片内容

相关附件-15-第十五章业绩评价

您可能关注的文档

确认删除?
VIP
微信客服
  • 扫码咨询
会员Q群
  • 会员专属群点击这里加入QQ群
客服邮箱
回到顶部