电脑桌面
添加小米粒文库到电脑桌面
安装后可以在桌面快捷访问

营销管理--营销中心的组织架构VIP免费

营销管理--营销中心的组织架构_第1页
1/29
营销管理--营销中心的组织架构_第2页
2/29
营销管理--营销中心的组织架构_第3页
3/29
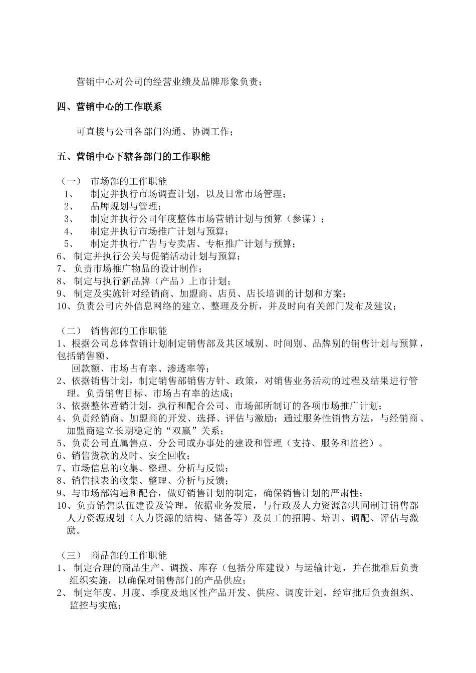
一、营销中心的组织架构(第一阶段)营销中心市场部销售部商品部办事处广设信培零客拓销仓跟主告计息训售户展售库单任经主经主主经经助主员助理任理任任理理理任理信店客拓仓店息户展管助长主主员长理任任店店员员1、编制设置原则:为适应市场竞争的需要,使公司从生产型企业尽快转变成市场型企业,建立完善的市场销售网络体系,保持畅通高效的销售渠道,配合整体的市场营销活动,以达成英朗未来的战略目标,根据公司现有资源实力,我们按直线职能制的组织方式设计此架构形式,以体现高效、节约的管理原则。2、岗位分类(1)市场营销中心所属各部门按职能共设六个不同岗位,具体为:部门正副经理、岗位经理、主任、助理、店长、店员;(2)部门经理设市场部经理、销售部正副经理、商品部副经理;岗位经理设电脑信息经理、客户经理、零售经理、拓展经理、办事处主任;主任设客户主任、零售主任、拓展主任、设计主任、培训主任、仓库主任、办事处主任助理、商品采购及跟单员、销售助理;助理设信息助理、仓管员、店长(营销秘书);以及各级店员;3、机构及人员设置:整个营销中心下设营销总监1人,之下划分成四部分:(1)市场部:下设市场部经理1人(兼)、下辖广告企划经理(兼)、电脑信息经理、信息助理、培训主任(兼)、平面设计主管(兼)各1人;(2)销售部:下设销售部经理及副经理各1人,直接管理属下零售主任1人、拓展经理1人及拓展主任若干人、客户经理1人、客户主任1人、销售助理1人;在零售主任之下设店长、店员若干人;(3)商品部:设商品部副经理1人,管理成品仓和商品采购及跟单员1人,成品仓设仓库主任1人,下辖仓管员2人;(4)办事处(暂缺),其组织架构行文另定;二、营销中心的工作职能营销中心是依照公司董事会及总经理之指示,在独立的市场开发及销售计划与按公司战略规划指导编制的预算制度的原则下,展开以市场为中心,拟订并执行公司中长期和年度营销计划,制定符合市场实际的销售政策和营销组合策略,以完成公司下达的销售计划,包括市场调查、产品定位、定价,销售网络的建立、客户关系及合同管理、货款的回笼以及配合销售所进行的品牌形象管理、广告促销活动等一切营销相关业务。其具体履行如下职能:1、市场调查、研究及销售预测,及时整理、分析、反馈同行及竞争品牌的营销动态;2、制订并完成公司中长期营销企划,拟定符合市场实际和公司董事会要求的销售政策及营销组合策略;3、制订公司年度销售计划,承担公司下达的年度销售任务,并组织销售人员的二次任务分配;4、制订公司新产品(品牌)开发计划,包括新产品(品牌)定位、定价、形象规划,并推导实施、落实、检查与总结;5、负责所管理的服装品牌货品的具体组织、储备、配送及物流的分析。及时组织及调整货源,确保营销计划的顺利完成;6、制订公司各品牌年度广告及促销计划,并负责组织、策划、执行,以提升产品销量和品牌知名度;7、负责整个中国市场的开拓、客户资源开发和管理,代表公司与客户的联系协调和销售业务的往来;8、组织策划公司订货会及参加大型展示招商会;9、根据市场反馈,及时组织公司内部召开各类营销、产品开发及产销协调等专题会议;10、每年两季订货会之前,制定公司营销手册及各类销售道具和宣传品;11、根据公司的财务制度,执行和负责各项资金回笼、费用结算工作。三、营销中心工作责任营销中心对公司的经营业绩及品牌形象负责;四、营销中心的工作联系可直接与公司各部门沟通、协调工作;五、营销中心下辖各部门的工作职能(一)市场部的工作职能1、制定并执行市场调查计划,以及日常市场管理;2、品牌规划与管理;3、制定并执行公司年度整体市场营销计划与预算(参谋);4、制定并执行市场推广计划与预算;5、制定并执行广告与专卖店、专柜推广计划与预算;6、制定并执行公关与促销活动计划与预算;7、负责市场推广物品的设计制作;8、制定与执行新品牌(产品)上市计划;9、制定及实施针对经销商、加盟商、店员、店长培训的计划和方案;10、负责公司内外信息网络的建立、整理及分析,并及时向有关部门发布及建议;(二)销售部的工作职能1、根据公司总体营...

1、当您付费下载文档后,您只拥有了使用权限,并不意味着购买了版权,文档只能用于自身使用,不得用于其他商业用途(如 [转卖]进行直接盈利或[编辑后售卖]进行间接盈利)。
2、本站所有内容均由合作方或网友上传,本站不对文档的完整性、权威性及其观点立场正确性做任何保证或承诺!文档内容仅供研究参考,付费前请自行鉴别。
3、如文档内容存在违规,或者侵犯商业秘密、侵犯著作权等,请点击“违规举报”。

碎片内容

营销管理--营销中心的组织架构

确认删除?
VIP
微信客服
  • 扫码咨询
会员Q群
  • 会员专属群点击这里加入QQ群
客服邮箱
回到顶部