电脑桌面
添加小米粒文库到电脑桌面
安装后可以在桌面快捷访问

七匹狼西宁市场夜场促销方案VIP免费

七匹狼西宁市场夜场促销方案_第1页
1/3
七匹狼西宁市场夜场促销方案_第2页
2/3
七匹狼西宁市场夜场促销方案_第3页
3/3
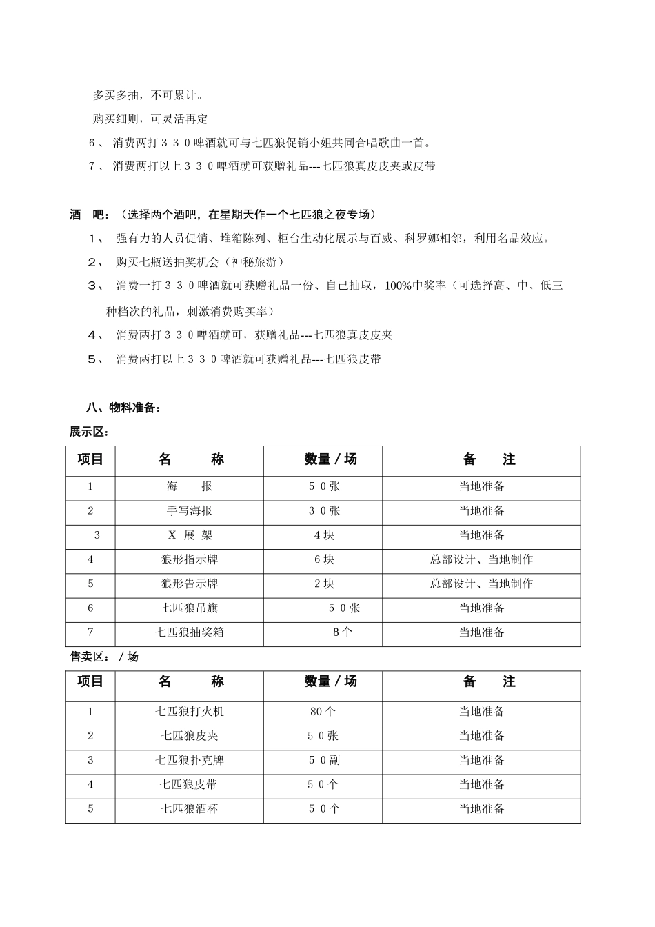
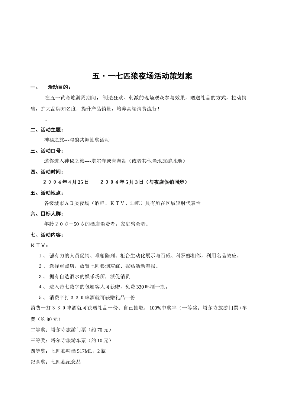
五·一七匹狼夜场活动策划案一、活动目的:在五一黄金旅游周期间,制造狂欢、刺激的现场观众参与效果,赠送礼品的方式,拉动销售,扩大品牌知名度,提升产品销量,培养高端消费流行!。二、活动主题:神秘之旅---与狼共舞抽奖活动三、活动口号:邀你进入神秘之旅----塔尔寺或青海湖(或者其他当地旅游胜地)四、活动时间:2004年4月25日――2004年5月3日(与夜店促销同步)五、活动地点:各级城市AB类夜场(酒吧、KTV、迪吧)具有所在区域辐射代表性六、目标人群:年龄20岁―50岁的酒店消费者,家庭聚会者。七、活动内容:KTV:1、强有力的人员促销、堆箱陈列、柜台生动化展示与百威、科罗娜相邻,利用名品效应。2、选择重点店,放置七匹狼烟灰缸、张贴活动海报。3、拥有自选酒水的娱乐场所,派促销员4、进入带七数字的包厢客人可获赠,免费330啤酒一瓶。5、消费半打330啤酒就可获赠礼品一份消费一打330啤酒就可获赠礼品一份、自己抽取,100%中奖率(一等奖:塔尔寺旅游门票+车费(约80元)二等奖:塔尔寺旅游门票(约70元)三等奖:塔尔寺旅游车票(约10元)四等奖:七匹狼啤酒517ML,2瓶纪念奖:七匹狼纪念品多买多抽,不可累计。购买细则,可灵活再定6、消费两打330啤酒就可与七匹狼促销小姐共同合唱歌曲一首。7、消费两打以上330啤酒就可获赠礼品---七匹狼真皮皮夹或皮带酒吧:(选择两个酒吧,在星期天作一个七匹狼之夜专场)1、强有力的人员促销、堆箱陈列、柜台生动化展示与百威、科罗娜相邻,利用名品效应。2、购买七瓶送抽奖机会(神秘旅游)3、消费一打330啤酒就可获赠礼品一份、自己抽取,100%中奖率(可选择高、中、低三种档次的礼品,刺激消费购买率)4、消费两打330啤酒就可,获赠礼品---七匹狼真皮皮夹5、消费两打以上330啤酒就可获赠礼品---七匹狼皮带八、物料准备:展示区:项目名称数量/场备注1海报50张当地准备2手写海报30张当地准备3X展架4块当地准备4狼形指示牌6块总部设计、当地制作5狼形告示牌2块总部设计、当地制作6七匹狼吊旗50张当地准备7七匹狼抽奖箱8个当地准备售卖区:/场项目名称数量/场备注1七匹狼打火机80个当地准备2七匹狼皮夹50张当地准备3七匹狼扑克牌50副当地准备4七匹狼皮带50个当地准备5七匹狼酒杯50个当地准备6旅游门票15当地准备7旅游车票200元当地准备(现金)8七匹狼品尝酒30瓶当地准备9一次性纸杯300个当地准备九、媒介计划:项目媒介名称形式时间活动前青海电台一天6次,15秒预告,2004年4月-20---5月3日酒吧、餐饮海报告知2004年4月-20---5月3日活动中电台专栏活动介绍、点评活动介绍、点评2004年4月25日---5月3日注:以上媒介时间安排可根据各地实际情况调整组合十、活动安排:根据活动内容详定十一、人员配置:1、工作人员――可由夜场人员配合.2、促销员-若干介绍产品,为客人提供赠饮服务,宣传品牌,提高销量(根据场地订)3、总指挥:(1人)负责场内促销活动的全盘执行,监督,奖品的兑换,应急事件的处理,人员管理。十二、费用预算:(略)

1、当您付费下载文档后,您只拥有了使用权限,并不意味着购买了版权,文档只能用于自身使用,不得用于其他商业用途(如 [转卖]进行直接盈利或[编辑后售卖]进行间接盈利)。
2、本站所有内容均由合作方或网友上传,本站不对文档的完整性、权威性及其观点立场正确性做任何保证或承诺!文档内容仅供研究参考,付费前请自行鉴别。
3、如文档内容存在违规,或者侵犯商业秘密、侵犯著作权等,请点击“违规举报”。

碎片内容

七匹狼西宁市场夜场促销方案

您可能关注的文档

确认删除?
VIP
微信客服
  • 扫码咨询
会员Q群
  • 会员专属群点击这里加入QQ群
客服邮箱
回到顶部