电脑桌面
添加小米粒文库到电脑桌面
安装后可以在桌面快捷访问

党群工作部副部长岗位说明书VIP免费

党群工作部副部长岗位说明书_第1页
1/2
党群工作部副部长岗位说明书_第2页
2/2
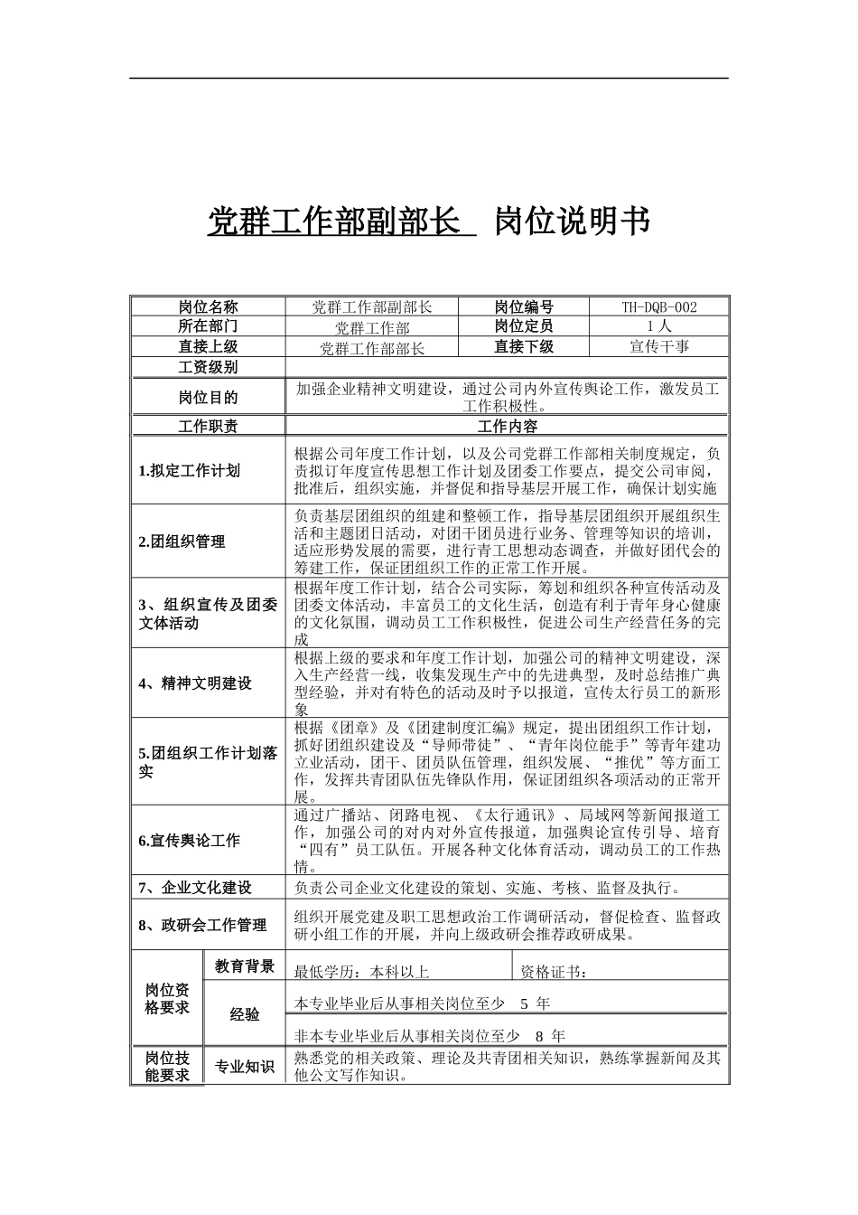
党群工作部副部长岗位说明书岗位名称党群工作部副部长岗位编号TH-DQB-002所在部门党群工作部岗位定员1人直接上级党群工作部部长直接下级宣传干事工资级别岗位目的加强企业精神文明建设,通过公司内外宣传舆论工作,激发员工工作积极性。工作职责工作内容1.拟定工作计划根据公司年度工作计划,以及公司党群工作部相关制度规定,负责拟订年度宣传思想工作计划及团委工作要点,提交公司审阅,批准后,组织实施,并督促和指导基层开展工作,确保计划实施2.团组织管理负责基层团组织的组建和整顿工作,指导基层团组织开展组织生活和主题团日活动,对团干团员进行业务、管理等知识的培训,适应形势发展的需要,进行青工思想动态调查,并做好团代会的筹建工作,保证团组织工作的正常工作开展。3、组织宣传及团委文体活动根据年度工作计划,结合公司实际,筹划和组织各种宣传活动及团委文体活动,丰富员工的文化生活,创造有利于青年身心健康的文化氛围,调动员工工作积极性,促进公司生产经营任务的完成4、精神文明建设根据上级的要求和年度工作计划,加强公司的精神文明建设,深入生产经营一线,收集发现生产中的先进典型,及时总结推广典型经验,并对有特色的活动及时予以报道,宣传太行员工的新形象5.团组织工作计划落实根据《团章》及《团建制度汇编》规定,提出团组织工作计划,抓好团组织建设及“导师带徒”、“青年岗位能手”等青年建功立业活动,团干、团员队伍管理,组织发展、“推优”等方面工作,发挥共青团队伍先锋队作用,保证团组织各项活动的正常开展。6.宣传舆论工作通过广播站、闭路电视、《太行通讯》、局域网等新闻报道工作,加强公司的对内对外宣传报道,加强舆论宣传引导、培育“四有”员工队伍。开展各种文化体育活动,调动员工的工作热情。7、企业文化建设负责公司企业文化建设的策划、实施、考核、监督及执行。8、政研会工作管理组织开展党建及职工思想政治工作调研活动,督促检查、监督政研小组工作的开展,并向上级政研会推荐政研成果。岗位资格要求教育背景最低学历:本科以上资格证书:经验本专业毕业后从事相关岗位至少5年非本专业毕业后从事相关岗位至少8年岗位技能要求专业知识熟悉党的相关政策、理论及共青团相关知识,熟练掌握新闻及其他公文写作知识。业务了解范围良好的组织、沟通能力,优秀的写作能力及企业生产经营基本知识。计算机应用能使用计算机应用软件

1、当您付费下载文档后,您只拥有了使用权限,并不意味着购买了版权,文档只能用于自身使用,不得用于其他商业用途(如 [转卖]进行直接盈利或[编辑后售卖]进行间接盈利)。
2、本站所有内容均由合作方或网友上传,本站不对文档的完整性、权威性及其观点立场正确性做任何保证或承诺!文档内容仅供研究参考,付费前请自行鉴别。
3、如文档内容存在违规,或者侵犯商业秘密、侵犯著作权等,请点击“违规举报”。

碎片内容

党群工作部副部长岗位说明书

您可能关注的文档

确认删除?
VIP
微信客服
  • 扫码咨询
会员Q群
  • 会员专属群点击这里加入QQ群
客服邮箱
回到顶部