电脑桌面
添加小米粒文库到电脑桌面
安装后可以在桌面快捷访问

工地综合大检内容培训资料VIP免费

工地综合大检内容培训资料_第1页
1/43
工地综合大检内容培训资料_第2页
2/43
工地综合大检内容培训资料_第3页
3/43
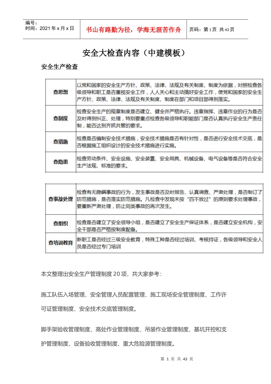
第1页共43页编号:时间:2021年x月x日书山有路勤为径,学海无涯苦作舟页码:第1页共43页安全大检查内容(中建模板)安全生产检查本文整理出安全生产管理制度20项,共大家参考:施工队伍入场管理、安全管理人员配置管理、施工现场安全管理制度、工作许可证管理制度、安全技术交底管理制度。脚手架验收管理制度、高处作业管理制度、吊装作业管理制度、基坑开控和支护管理制度、设备验收管理制度、重大危险源管理制度。第2页共43页第1页共43页编号:时间:2021年x月x日书山有路勤为径,学海无涯苦作舟页码:第2页共43页文明施工管理、临时用电验收管理制度、劳动防护用品管理制度、安全教育管理制度、消防管理制度、动火作业管理制度、治安保卫管理制度等。一、施工队伍入场管理1、企业资质企业营业执照、资质证书、安全生产许可证的复印件加盖红章;负责本项目的项目经理建造师证及B证、专职安全员的C证复印件加盖红章。2、合同协议在签订合同时,签订的总分包安全生产协议;进场后,签订的进场总交底。3、报审资料有特殊作业人员,需向项目部上报其工程相应的合格有效的特殊工程作业人员操作证复印件(如:电工、电气焊工、架子工、起重司索工、起重司机、起重机械安拆工、吊篮安拆工、场内机动车驾驶员、桩工等)。4、人员培训提交培训人员的花名册,培训结束后,拍照办理现场出入证(24小时出证)。办理胸卡费用,从合工程款中扣除;胸卡押金未退还者,分包单位退场后从工程款中扣除。第3页共43页第2页共43页编号:时间:2021年x月x日书山有路勤为径,学海无涯苦作舟页码:第3页共43页第4页共43页第3页共43页编号:时间:2021年x月x日书山有路勤为径,学海无涯苦作舟页码:第4页共43页附表1--资格报审表:第5页共43页第4页共43页编号:时间:2021年x月x日书山有路勤为径,学海无涯苦作舟页码:第5页共43页附表2--特殊工种报审表:第6页共43页第5页共43页编号:时间:2021年x月x日书山有路勤为径,学海无涯苦作舟页码:第6页共43页附表3--进场人员花名册:附表4--三级教育:第7页共43页第6页共43页编号:时间:2021年x月x日书山有路勤为径,学海无涯苦作舟页码:第7页共43页第8页共43页第7页共43页编号:时间:2021年x月x日书山有路勤为径,学海无涯苦作舟页码:第8页共43页二、安全管理人员配置管理劳务单位施工人数/面积/合同价专职安全员备注≤50人不少于1人50-200人不少于2人≥200人不少于3人根据所承担的分部分项工程施工危险实际情况增加,不得少于工程施工人员总人数的5‰专业单位(建筑工1万m2以下不少于1人1-5万m2不少于2人第9页共43页第8页共43页编号:时间:2021年x月x日书山有路勤为径,学海无涯苦作舟页码:第9页共43页程、装修工程按建筑面5万m2及以上不少于3人并按专业配备专业单位(土木工程、线路管道、设备安装按合同价)5000万元以下不少于1人5000万-1亿元不少于2人1亿元及以上不少于3人,并按专业配备三、实名制管理制度必须做到工人退场后2天内完成实名制名单更新,如离岗10天的,按退场处理。四、安全教育管理制度1、贯彻党和国家关于安全生产的方针、政策、法令和制度。第10页共43页第9页共43页编号:时间:2021年x月x日书山有路勤为径,学海无涯苦作舟页码:第10页共43页2、各项安全生产管理制度。3、各项安全技术操作规程及施工现场各项制度、制度。4、施工生产中危险区域和安全工作中的经验、教训及预防措施。5、施工现场消防知识和法制知识。6、执行入场教育、现场教育、岗位教育等三级教育。第11页共43页第10页共43页编号:时间:2021年x月x日书山有路勤为径,学海无涯苦作舟页码:第11页共43页附表6--安全教育培训计划表:第12页共43页第11页共43页编号:时间:2021年x月x日书山有路勤为径,学海无涯苦作舟页码:第12页共43页附表7--安全教育记录表:教育内容:1、新工人进入工地前必须经安全知识教育和培训,否则不得进入施工现场操作。第13页共43页第12页共43页编号:时间:2021年x月x日书山有路勤为径,学海无涯苦作舟页码:第13页共43页2、进入施工现场,必须戴好安全帽,扣好帽带。3、在没有防护设施的二米高处,悬崖和陡坡施工作业必须系好安...

1、当您付费下载文档后,您只拥有了使用权限,并不意味着购买了版权,文档只能用于自身使用,不得用于其他商业用途(如 [转卖]进行直接盈利或[编辑后售卖]进行间接盈利)。
2、本站所有内容均由合作方或网友上传,本站不对文档的完整性、权威性及其观点立场正确性做任何保证或承诺!文档内容仅供研究参考,付费前请自行鉴别。
3、如文档内容存在违规,或者侵犯商业秘密、侵犯著作权等,请点击“违规举报”。

碎片内容

工地综合大检内容培训资料

您可能关注的文档

确认删除?
VIP
微信客服
  • 扫码咨询
会员Q群
  • 会员专属群点击这里加入QQ群
客服邮箱
回到顶部