电脑桌面
添加小米粒文库到电脑桌面
安装后可以在桌面快捷访问

公维部员工作业指南VIP免费

公维部员工作业指南_第1页
1/7
公维部员工作业指南_第2页
2/7
公维部员工作业指南_第3页
3/7
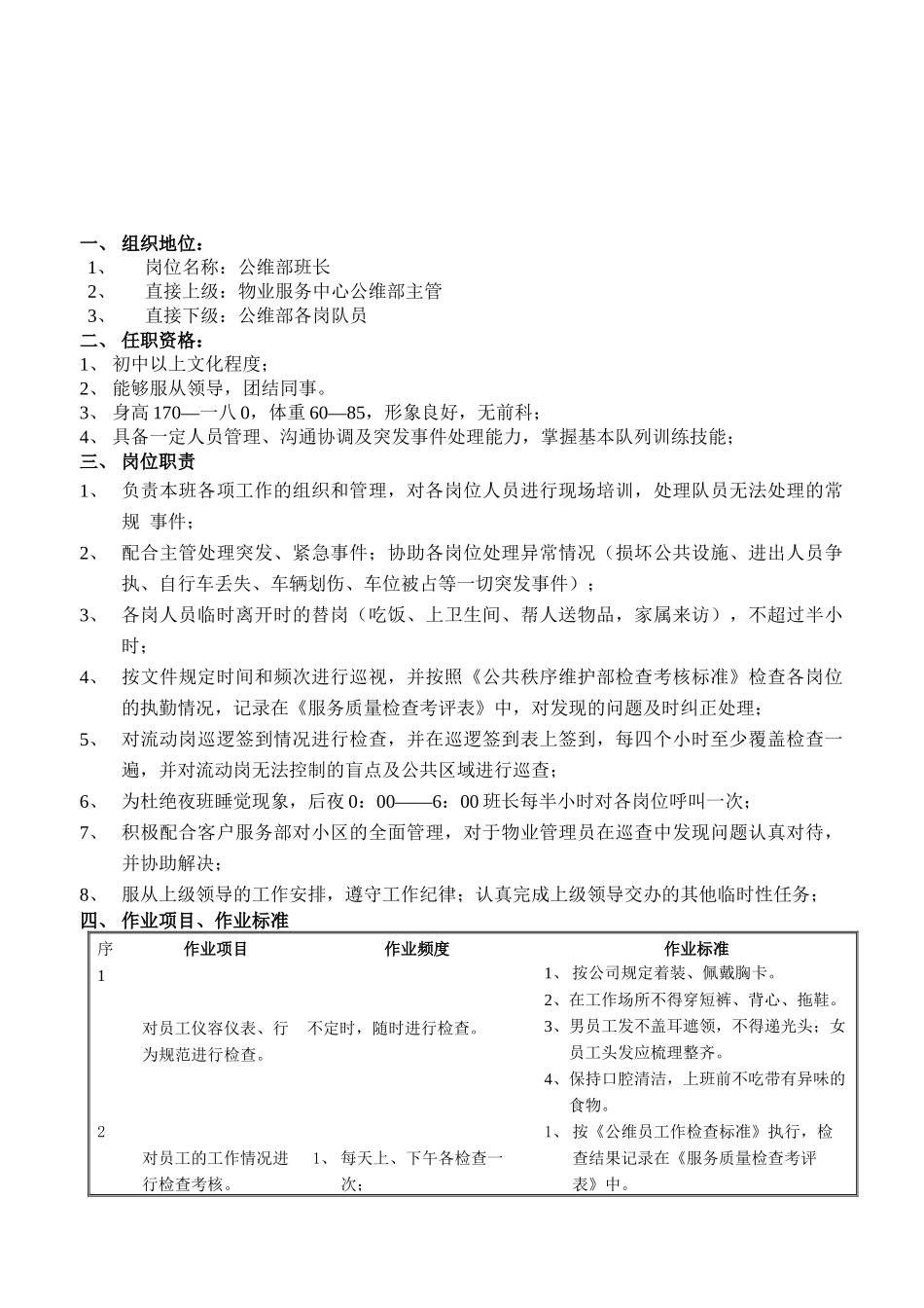
公维部员工作业指导书目录一、组织地位二、任职资格三、岗位职责四、作业项目、作业频度及标准五、岗位薪酬标准六、薪酬晋级与绩效考核办法七、公维主管对班长的工作检查项目及标准一、组织地位:1、岗位名称:公维部班长2、直接上级:物业服务中心公维部主管3、直接下级:公维部各岗队员二、任职资格:1、初中以上文化程度;2、能够服从领导,团结同事。3、身高170—一八0,体重60—85,形象良好,无前科;4、具备一定人员管理、沟通协调及突发事件处理能力,掌握基本队列训练技能;三、岗位职责1、负责本班各项工作的组织和管理,对各岗位人员进行现场培训,处理队员无法处理的常规事件;2、配合主管处理突发、紧急事件;协助各岗位处理异常情况(损坏公共设施、进出人员争执、自行车丢失、车辆划伤、车位被占等一切突发事件);3、各岗人员临时离开时的替岗(吃饭、上卫生间、帮人送物品,家属来访),不超过半小时;4、按文件规定时间和频次进行巡视,并按照《公共秩序维护部检查考核标准》检查各岗位的执勤情况,记录在《服务质量检查考评表》中,对发现的问题及时纠正处理;5、对流动岗巡逻签到情况进行检查,并在巡逻签到表上签到,每四个小时至少覆盖检查一遍,并对流动岗无法控制的盲点及公共区域进行巡查;6、为杜绝夜班睡觉现象,后夜0:00——6:00班长每半小时对各岗位呼叫一次;7、积极配合客户服务部对小区的全面管理,对于物业管理员在巡查中发现问题认真对待,并协助解决;8、服从上级领导的工作安排,遵守工作纪律;认真完成上级领导交办的其他临时性任务;四、作业项目、作业标准序作业项目作业频度作业标准1对员工仪容仪表、行为规范进行检查。不定时,随时进行检查。1、按公司规定着装、佩戴胸卡。2、在工作场所不得穿短裤、背心、拖鞋。3、男员工发不盖耳遮领,不得递光头;女员工头发应梳理整齐。4、保持口腔清洁,上班前不吃带有异味的食物。2对员工的工作情况进行检查考核。1、每天上、下午各检查一次;1、按《公维员工作检查标准》执行,检查结果记录在《服务质量检查考评表》中。2、每次不少于1小时。2、检查记录真实、可追溯,检查出的问题及时反馈告知被检查人。3对新进员工进行岗前培训入职7日内掌握让新员工熟悉辖区内楼的结构、单元户数、人口数量、楼座排列,各种公共设施设备的分布位置等,让新员工系统掌握住宅区整体情况;4协助主管对本班员工进行日常工作培训。1、每周不少于1次。2、每次不低于40分钟。1、按培训计划执行。2、做好培训记录和培训考核工作。5巡逻签到检查每4个小时覆盖检查一遍1、发现员工签到及时处理;2、检查时在签到表中签字;6突发事件、紧急事件等异常情况的处理1、处理问题态度要和气,做到以理服人,以礼待人。2、处理不了及时上报;7各岗人员临时离开时的替岗1、吃饭、上卫生间、帮人送物品,家属来访2、替岗时间不得超过半小时;8夜间呼叫检查后夜0:00-6:001、各岗位每半小时向班长呼叫汇报岗位情况。2、对于未汇报情况的岗位进行呼叫询问情况,记录在《值班登记表》中。9临时性工作按要求完成五、岗位薪酬标准5.1、薪酬结构:薪酬收入=基本工资+全勤奖+工龄工资5.2、薪酬标准:项目职务基本工资全勤奖工龄工资班长700元50元50元说明:1、出勤标准:工龄在1年内的员工每月休息1日,一年以上的员工每月休息2日,每天工作8小时,凡超出此标准者当月无全勤奖;2、工龄工资:工龄满6个月时开始增加工龄工资(50元),满一年时再增加工龄工资(50元),以后工龄每增长一年工资增加50元,以此类推,永不封顶。工龄工资的晋级办法请参阅6.1章节(工龄工资晋级办法)。3、退伍军人,经试岗(7日)合格后,素质较高者可直接转正,工资在此基础上每月另加30元。六、工龄工资晋级办法:1、入司年限。正常情况下必须在您的工龄达到规定的时间节点(满6个月或1年)后,方可开始对您进行薪资晋级测评;2、测评主要依据物业部对您的工作检查考评结果进行;2.1晋级标准:A、累计月考核分数平均值80分为测评晋级标准分数。您的累计月考核分数平均值≥80分时,工龄工资方可晋级。未达标时推迟薪资晋级期限,以月为单位进行延期考评,直...

1、当您付费下载文档后,您只拥有了使用权限,并不意味着购买了版权,文档只能用于自身使用,不得用于其他商业用途(如 [转卖]进行直接盈利或[编辑后售卖]进行间接盈利)。
2、本站所有内容均由合作方或网友上传,本站不对文档的完整性、权威性及其观点立场正确性做任何保证或承诺!文档内容仅供研究参考,付费前请自行鉴别。
3、如文档内容存在违规,或者侵犯商业秘密、侵犯著作权等,请点击“违规举报”。

碎片内容

公维部员工作业指南

您可能关注的文档

确认删除?
VIP
微信客服
  • 扫码咨询
会员Q群
  • 会员专属群点击这里加入QQ群
客服邮箱
回到顶部