电脑桌面
添加小米粒文库到电脑桌面
安装后可以在桌面快捷访问

人力资源-2022500道工商食品流通安全知识培训复习题及答案VIP免费

人力资源-2022500道工商食品流通安全知识培训复习题及答案_第1页
1/48
人力资源-2022500道工商食品流通安全知识培训复习题及答案_第2页
2/48
人力资源-2022500道工商食品流通安全知识培训复习题及答案_第3页
3/48
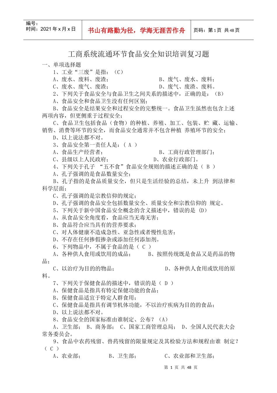
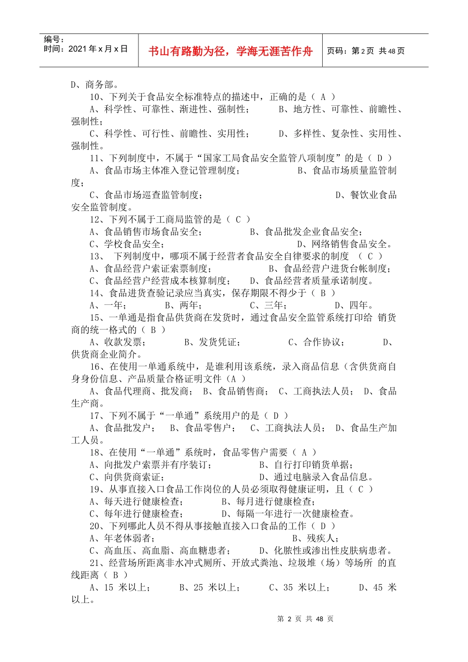
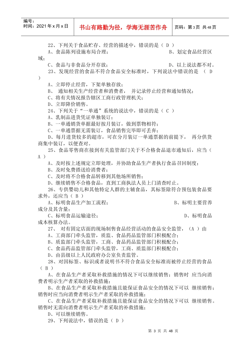
第1页共48页编号:时间:2021年x月x日书山有路勤为径,学海无涯苦作舟页码:第1页共48页工商系统流通环节食品安全知识培训复习题一、单项选择题1、工业“三废”是指:(C)A、废水、废料、废渣;B、废气、废水、废料;C、废水、废气、废渣;D、废气、废渣、废料。2、下列关于食品安全与食品卫生之间关系的描述中,正确的是:(B)A、食品安全和食品卫生没有任何区别;B、食品安全是结果安全和过程安全的完整统一。食品卫生虽然也包含上述两项内容,但更侧重于过程安全;C、食品卫生包括食品(食物)的种植、养殖、加工、包装、贮藏、运输、销售、消费等环节的安全,而食品安全通常并不包含种植养殖环节的安全;D、以上说法都不对。3、食品安全第一责任人是:(A)A、食品生产经营者;B、工商行政管理部门;C、县级以上人民政府;D、农业行政部门。4、下列关于孔子“五不食”食品安全规则的描述正确的是(B)A、孔子强调的是食品数量安全;B、孔子指的是食品质量安全,但只是生活经验的总结,未上升到法律和科学层面;C、孔子强调的是宗教信仰的规定;D、孔子强调的食品安全包括数量安全、质量安全和宗教信仰的规定。5、下列关于新中国食品安全概念的含义描述中,错误的是(D)A、从食品安全角度看,食品应当无毒无害;B、食品符合应当具有的营养要求;C、对人体健康不造成急性、亚急性或者慢性危害;D、不存在任何掺假掺杂或添加任何添加剂。6、下列物品中,不属于食品的是(C)A、各种供人食用或饮用的成品;B、按照传统既是食品又是药品的物品;C、以治疗为目的的物品;D、各种供人食用或饮用的原料。7、下列关于保健食品的描述中,错误的是(D)A、保健食品是指具有特定保健功能的食品;B、保健食品适宜于特定人群食用;C、保健食品是指具有调节机体功能,不以治疗疾病为目的的食品;D、以上说法都不对。8、食品安全的国家标准由谁制定、公布?(A)A、卫生部;B、商务部;C、国家工商管理总局;D、全国人民代表大会常务委员会。9、食品中农药残留、兽药残留的限量规定及其检验方法和规程由谁制定?(C)A、农业部;B、卫生部;C、农业部和卫生部;第2页共48页第1页共48页编号:时间:2021年x月x日书山有路勤为径,学海无涯苦作舟页码:第2页共48页D、商务部。10、下列关于食品安全标准特点的描述中,正确的是(A)A、科学性、可靠性、渐进性、强制性;B、地方性、可靠性、前瞻性、强制性;C、科学性、可行性、前瞻性、实用性;D、多样性、复杂性、实用性、强制性。11、下列制度中,不属于“国家工局食品安全监管八项制度”的是(D)A、食品市场主体准入登记管理制度;B、食品市场质量监管制度;C、食品市场巡查监管制度;D、餐饮业食品安全监管制度。12、下列不属于工商局监管的是(C)A、食品销售市场食品安全;B、食品批发企业食品安全;C、学校食品安全;D、网络销售食品安全。13、下列制度中,哪项不属于经营者食品安全自律要求的制度(C)A、食品经营户索证索票制度;B、食品经营户进货台帐制度;C、食品经营户经营成本核算制度;D、食品经营者质量承诺制度。14、食品进货查验记录应当真实,保存期限不得少于(B)A、一年;B、两年;C、三年;D、四年。15、一单通是指食品供货商在发货时,通过食品安全监管系统打印给销货商的统一格式的(B)A、收款发票;B、发货凭证;C、合作协议;D、供货商企业简介。16、在使用一单通系统中,是谁利用该系统,录入商品信息(含供货商自身身份信息、产品质量合格证明文件(A)A、食品代理商、批发商;B、食品销售商;C、工商执法人员;D、食品生产商。17、下列不属于“一单通”系统用户的是(D)A、食品批发户;B、食品零售户;C、工商执法人员;D、食品生产加工人员。18、在使用“一单通”系统时,食品零售户需要(A)A、向批发户索票并有序装订;B、自行打印销货单据;C、向供货商索证;D、通过电脑录入食品信息。19、从事直接入口食品工作岗位的人员必须取得健康证明,且(C)A、每天进行健康检查;B、每月进行健康检查;C、每年进行健康检查;D、每隔一年进行一次健康检查。20、下列哪此人员不得从事接触直接入口食品的工作(D)A、...

1、当您付费下载文档后,您只拥有了使用权限,并不意味着购买了版权,文档只能用于自身使用,不得用于其他商业用途(如 [转卖]进行直接盈利或[编辑后售卖]进行间接盈利)。
2、本站所有内容均由合作方或网友上传,本站不对文档的完整性、权威性及其观点立场正确性做任何保证或承诺!文档内容仅供研究参考,付费前请自行鉴别。
3、如文档内容存在违规,或者侵犯商业秘密、侵犯著作权等,请点击“违规举报”。

碎片内容

人力资源-2022500道工商食品流通安全知识培训复习题及答案

您可能关注的文档

确认删除?
VIP
微信客服
  • 扫码咨询
会员Q群
  • 会员专属群点击这里加入QQ群
客服邮箱
回到顶部