电脑桌面
添加小米粒文库到电脑桌面
安装后可以在桌面快捷访问

大学生自主创业贷款信息VIP免费

大学生自主创业贷款信息_第1页
1/9
大学生自主创业贷款信息_第2页
2/9
大学生自主创业贷款信息_第3页
3/9
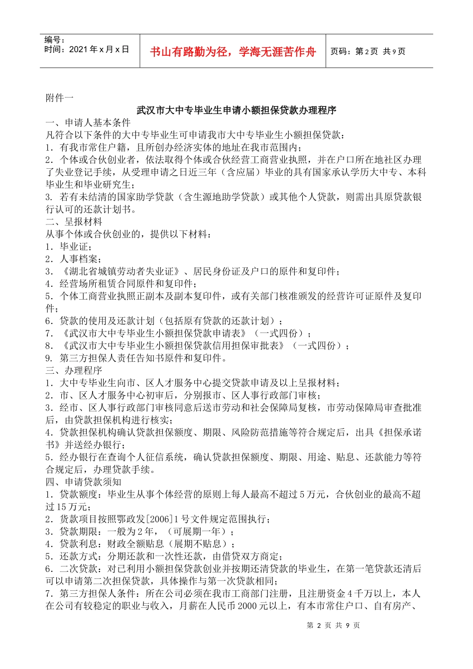
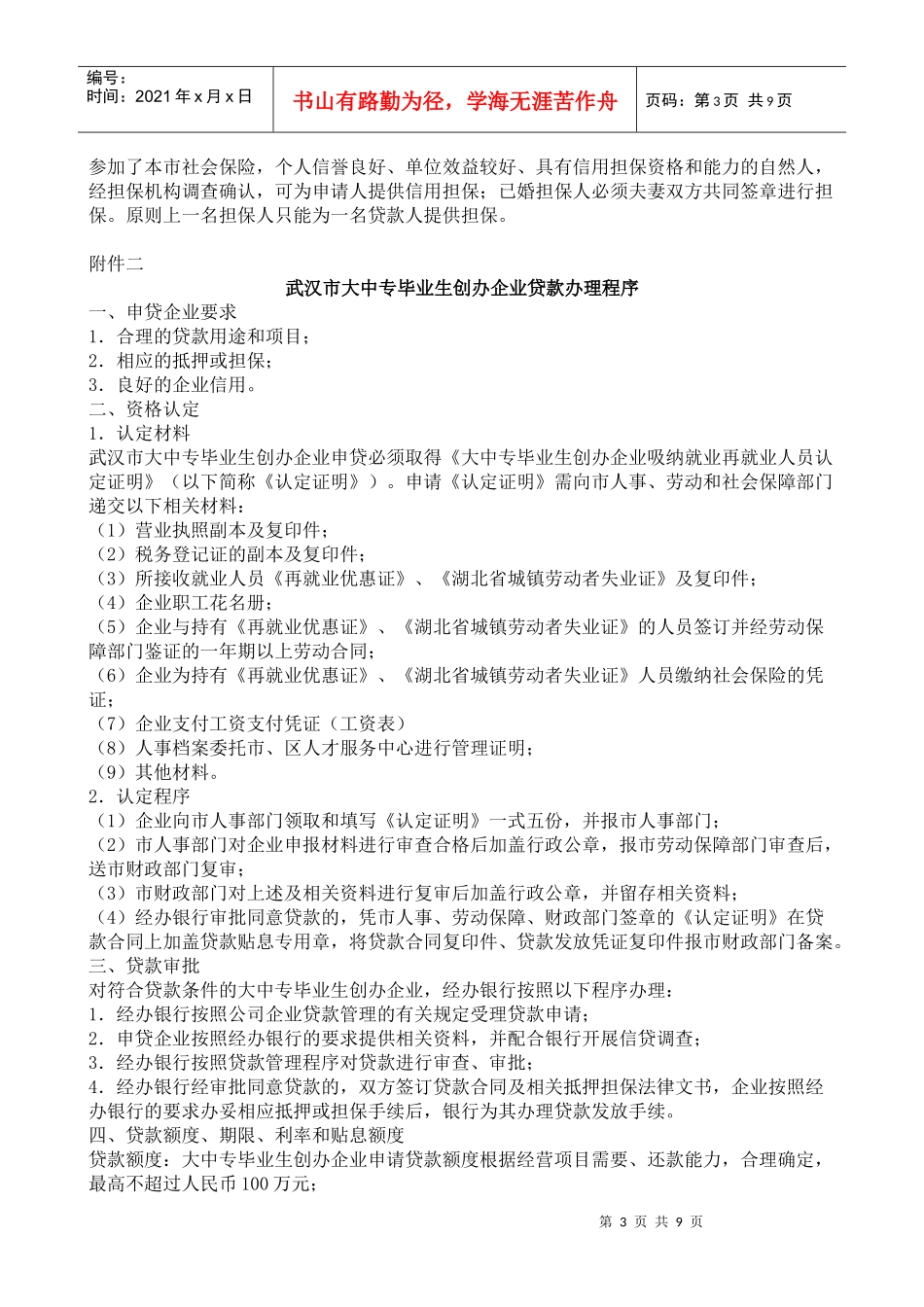
第1页共9页编号:时间:2021年x月x日书山有路勤为径,学海无涯苦作舟页码:第1页共9页关于进一步促进大中专毕业生自主创业小额担保贷款和大中专毕业生创办企业贷款工作的意见武银营发【2007】160号辖内各商业银行,各区劳动和社会保障局、人事局,各大中专毕业生就业管理部门,市科技担保公司,人行各支行:为贯彻落实党的十七大提出的:“实施扩大就业的发展战略,促进以创业带动就业。完善支持自主创业、自谋职业政策,加强就业观念教育,使更多劳动者成为创业者”的精神,积极鼓励我市大中专毕业生自主创业,自谋职业,根据《武汉市下岗失业人员小额担保贷款操作办法》(武银营发[2006]126号)和《关于改进和完善就业再就业小额担保贷款和劳动密集型小企业贷款政策的意见》(武银营发[2007]74号)文件精神,结合我市大中专毕业生创业特点和实际,现就进一步促进我市大中专毕业生自主创业小额担保贷款及大中专毕业生创办企业贷款工作提出如下意见。一、大中专毕业生自主创业小额担保贷款是就业再就业小额担保贷款的重要组成部分,纳入武汉市就业再就业小额担保贷款工作统筹管理。二、大中专毕业生个体或合伙创业的,依据就业再就业小额担保贷款工作有关贷款额度、还款方式、财政贴息、二次贷款优惠政策及贷款和担保的风险控制等相关规定执行。贷款办理程序见附件一。三、大中专毕业生创办企业并吸纳就业再就业人员占企业职工总数30%(含30%)以上的,经市人事、劳动和社会保障及财政部门认定,对具备大中专毕业生创办企业资格的,可比照武汉市劳动密集型小企业贷款规定,申请小企业贷款,原则上按照吸纳就业再就业人员每人5万元申请,最高不超过100万元,并享受相应的贴息政策。四、大中专毕业生创办企业在向商业银行申请贷款前,应与所吸纳的就业再就业人员签订一年期以上劳动合同,为其办理社会保险,其人事档案委托市、区人才服务中心管理,并向市人事局申请办理《大中专毕业生创办企业吸纳就业再就业人员认定证明》,经市人事局、市劳动和社会保障局认定后,报市财政局复核,具体认定程序见附件二。五、本意见所称大中专毕业生是指取得国家承认学历,具有武汉市常住户籍,并在户口所在地社区办理了失业登记手续,从受理申请之日近三年内(含应届)毕业的未落实就业单位的大中专、本科毕业生和毕业研究生。若该毕业生尚有未结清的国家助学贷款(含生源地助学贷款)或其他个人贷款,则需出具原贷款银行认可的还款计划书。六、本意见自发布之日起实施,由市人事局会同人行武汉分行营业管理部、市财政局、市劳动和社会保障局负责解释。此前有关政策规定与本意见不一致的,以本意见为准。附件一:武汉市大中专毕业生申请小额担保贷款办理程序附件二:武汉市大中专毕业生创办企业贷款办理程序人行武汉分行营管部市财政局市劳动和社会保障局市人事局2007年12月24日第2页共9页第1页共9页编号:时间:2021年x月x日书山有路勤为径,学海无涯苦作舟页码:第2页共9页附件一武汉市大中专毕业生申请小额担保贷款办理程序一、申请人基本条件凡符合以下条件的大中专毕业生可申请我市大中专毕业生小额担保贷款:1.有我市常住户籍,且所创办经济实体的地址在我市范围内;2.个体或合伙创业者,依法取得个体或合伙经营工商营业执照,并在户口所在地社区办理了失业登记手续,从受理申请之日近三年(含应届)毕业的具有国家承认学历大中专、本科毕业生和毕业研究生;3.若有未结清的国家助学贷款(含生源地助学贷款)或其他个人贷款,则需出具原贷款银行认可的还款计划书。二、呈报材料从事个体或合伙创业的,提供以下材料:1.毕业证;2.人事档案;3.《湖北省城镇劳动者失业证》、居民身份证及户口的原件和复印件;4.经营场所租赁合同原件和复印件;5.个体工商营业执照正副本及副本复印件,或有关部门核准颁发的经营许可证原件及复印件;6.贷款的使用及还款计划(包括原有贷款的还款计划);7.《武汉市大中专毕业生小额担保贷款申请表》(一式四份);8.《武汉市大中专毕业生小额担保贷款信用担保审批表》(一式四份);9.第三方担保人责任告知书原件和复印件。三、办理程序1.大中专毕业...

1、当您付费下载文档后,您只拥有了使用权限,并不意味着购买了版权,文档只能用于自身使用,不得用于其他商业用途(如 [转卖]进行直接盈利或[编辑后售卖]进行间接盈利)。
2、本站所有内容均由合作方或网友上传,本站不对文档的完整性、权威性及其观点立场正确性做任何保证或承诺!文档内容仅供研究参考,付费前请自行鉴别。
3、如文档内容存在违规,或者侵犯商业秘密、侵犯著作权等,请点击“违规举报”。

碎片内容

大学生自主创业贷款信息

确认删除?
VIP
微信客服
  • 扫码咨询
会员Q群
  • 会员专属群点击这里加入QQ群
客服邮箱
回到顶部