电脑桌面
添加小米粒文库到电脑桌面
安装后可以在桌面快捷访问

实用性的绩效考核方案VIP免费

实用性的绩效考核方案_第1页
1/21
实用性的绩效考核方案_第2页
2/21
实用性的绩效考核方案_第3页
3/21
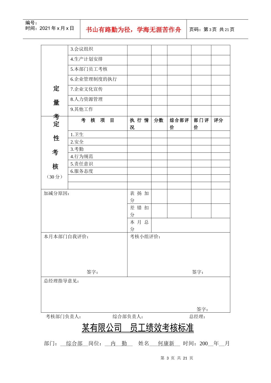
第1页共21页编号:时间:2021年x月x日书山有路勤为径,学海无涯苦作舟页码:第1页共21页某有限公司员工绩效考核细则一、绩效考核的目的:1.不断提高公司的管理水平、产品质量,降低生产经营成本和事故发生率,提供公司保持可持续发展的动力;2.加深公司员工了解自己的工作职责和工作目标;3.不断提高公司员的工作能力,改进工作业绩,提高员工在工作中的主动性和积极性;4.建立以部门、班组为单位的团结协作、工作严谨高效的团队;5.通过考核结果的合理运用(奖惩或待遇调整、精神奖励等),营造一个激励员工奋发向上的工作氛围。二、绩效考核的原则:1.公平、公开性原则:公司员工都要接受公司考核,对考核结果的运用公司同一岗位执行相同标准。2.定期化与制度化原则:绩效考核工作在绩效考核小组的直接领导下进行,综合部是本制度执行的管理部门。(1)公司对员工(业务员每两周考核一次)的考核采用每周考核方法,综合部每周将各部门考核结果公布,每月根据考核结果兑现奖惩。(2)绩效考核作为公司人力资源管理的一项重要制度,所有员工都要严格遵守执行,综合部负责不断对制度修订和完善。3.公司对员工的考核采用分级考核的办法:考核小组考核部门负责人,部门负责人考核下属岗位。4.公司对员工的考核采用百分制的办法。5.评分标准采取3:7的办法:本人评价占30%,上级评价70%。6.灵活性原则:公司对员工的考核分为定量考核和定性考核。不同岗位、不同层次、不同时期两者考核重点不同、所占分值比例不同。中层干部:定量考核70%,定性考核30%。生产岗位:生产时期,定量70%,定性30%非生产时期,定量30%,定性70%其他岗位:定量60%,定性40%。定量考核:A.中层干部:部门重点工作(总经理安排的工作;每月中层干部会议确定的各部门重点工作;每周考核会安排的工作;部门年度工作目标分解;因生产经营所需随时增加的工作。)完成的质量和数量。B.其他岗位:本岗位岗位职责规定的工作,部门负责人安排的工作。定性考核:公司行为规范(工作态度、工作能力、安全、卫生、考勤、行为准则等软指标)。三、组织领导公司成立总经理领导下的绩效考核小组,组织领导公司员工的考核工作。组长:吕文波副组长:徐世兴成员:邵尚锋工作职责:1.组长负责主持每月、每周考核总结会,对上月考核工作总结,布置下月各部门工作重点;每周的考核由每周六组织召开。第2页共21页第1页共21页编号:时间:2021年x月x日书山有路勤为径,学海无涯苦作舟页码:第2页共21页2.负责考核制度的讨论、修改及监督实施。3.负责各部门“定量考核”的评价。4.负责安排各部门下周工作重点。四、考核标准根据公司生产经营情况,公司各部门、各岗位每周工作重点不同,所以考核的标准也不相同(本部门每周考核标准不同,不同部门考核标准不同)。各部门定量考核工作目标和内容根据公司生产经营及管理情况确定。1.定量考核标准说明:(各部门岗位考核标准附后)(1)中层干部考核项目分值比例由考核小组确定;各部门下属岗位考核项目分值比例由部门负责人确定。确定分值比例必须科学合理,结合工作重点,不得避重就轻,否则扣相关人员10分。(2)评分小计=上一级评分×70%+自评分30%(3)考核会时各部门负责人不能提出实质性工作(非日常事务性工作),则视为工作不作为,由考核会扣下周定量考核积分30分。(4)定量考核出现产品质量事故、人身安全事故、设备运转事故时(以上事故给公司造成经济损失500元以上),或存在重大安全隐患,本部门本周定量考核积分为零。(5)考核会要确定各部门每周重点工作完成的指标:质量要求、数量要求、完成时限、责任人等,由综合部备案。(6)对总经理的决定、指示或公司会议精神贯彻执行情况:未执行扣30分;执行不全面,效果不明显扣10分。(7)下属岗位员工出现严重的工作失误或违纪行为,视给公司造成的损失或影响扣10-30分。(8)出现办公设备事故扣10-40分。(9)上级考核下级时要尊重客观事实,不能受人际关系和感情的影响,不得有打击报复的行为。否则扣相关人员20分。做评价时参照以下判断基准:a工作过程的正确性b工作结果的有效性c工作方法选择的正确性d工作的改进...

1、当您付费下载文档后,您只拥有了使用权限,并不意味着购买了版权,文档只能用于自身使用,不得用于其他商业用途(如 [转卖]进行直接盈利或[编辑后售卖]进行间接盈利)。
2、本站所有内容均由合作方或网友上传,本站不对文档的完整性、权威性及其观点立场正确性做任何保证或承诺!文档内容仅供研究参考,付费前请自行鉴别。
3、如文档内容存在违规,或者侵犯商业秘密、侵犯著作权等,请点击“违规举报”。

碎片内容

实用性的绩效考核方案

您可能关注的文档

中小学资料+ 关注
实名认证
内容提供者

精美课件,值得下载

确认删除?
VIP
微信客服
  • 扫码咨询
会员Q群
  • 会员专属群点击这里加入QQ群
客服邮箱
回到顶部