电脑桌面
添加小米粒文库到电脑桌面
安装后可以在桌面快捷访问

【薪酬福利】薪酬满意度调查表VIP免费

【薪酬福利】薪酬满意度调查表_第1页
1/2
【薪酬福利】薪酬满意度调查表_第2页
2/2
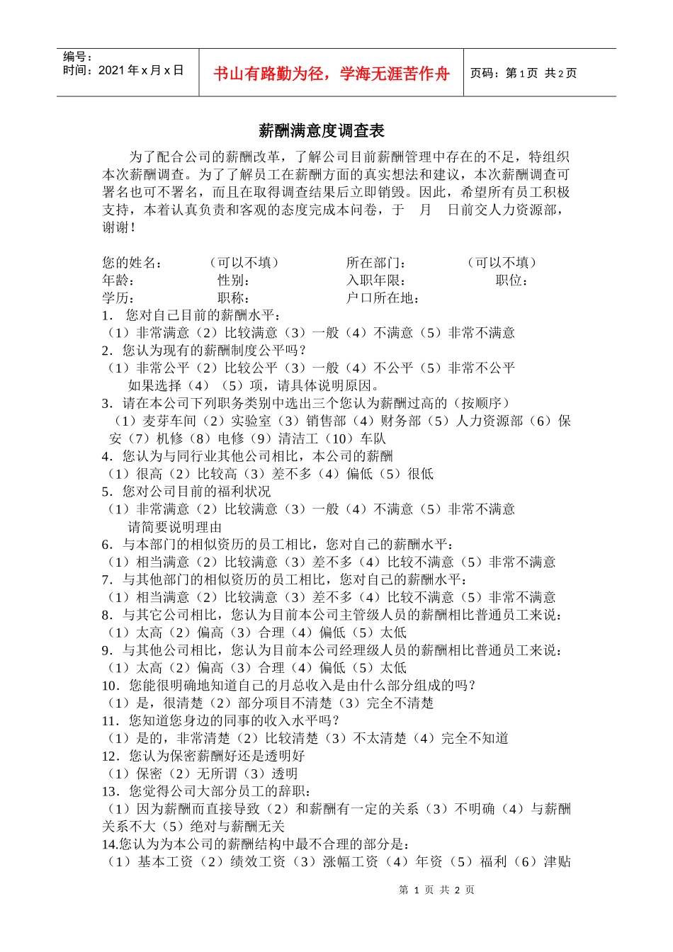
第1页共2页编号:时间:2021年x月x日书山有路勤为径,学海无涯苦作舟页码:第1页共2页薪酬满意度调查表为了配合公司的薪酬改革,了解公司目前薪酬管理中存在的不足,特组织本次薪酬调查。为了了解员工在薪酬方面的真实想法和建议,本次薪酬调查可署名也可不署名,而且在取得调查结果后立即销毁。因此,希望所有员工积极支持,本着认真负责和客观的态度完成本问卷,于月日前交人力资源部,谢谢!您的姓名:(可以不填)所在部门:(可以不填)年龄:性别:入职年限:职位:学历:职称:户口所在地:1.您对自己目前的薪酬水平:(1)非常满意(2)比较满意(3)一般(4)不满意(5)非常不满意2.您认为现有的薪酬制度公平吗?(1)非常公平(2)比较公平(3)一般(4)不公平(5)非常不公平如果选择(4)(5)项,请具体说明原因。3.请在本公司下列职务类别中选出三个您认为薪酬过高的(按顺序)(1)麦芽车间(2)实验室(3)销售部(4)财务部(5)人力资源部(6)保安(7)机修(8)电修(9)清洁工(10)车队4.您认为与同行业其他公司相比,本公司的薪酬(1)很高(2)比较高(3)差不多(4)偏低(5)很低5.您对公司目前的福利状况(1)非常满意(2)比较满意(3)一般(4)不满意(5)非常不满意请简要说明理由6.与本部门的相似资历的员工相比,您对自己的薪酬水平:(1)相当满意(2)比较满意(3)差不多(4)比较不满意(5)非常不满意7.与其他部门的相似资历的员工相比,您对自己的薪酬水平:(1)相当满意(2)比较满意(3)差不多(4)比较不满意(5)非常不满意8.与其它公司相比,您认为目前本公司主管级人员的薪酬相比普通员工来说:(1)太高(2)偏高(3)合理(4)偏低(5)太低9.与其他公司相比,您认为目前本公司经理级人员的薪酬相比普通员工来说:(1)太高(2)偏高(3)合理(4)偏低(5)太低10.您能很明确地知道自己的月总收入是由什么部分组成的吗?(1)是,很清楚(2)部分项目不清楚(3)完全不清楚11.您知道您身边的同事的收入水平吗?(1)是的,非常清楚(2)比较清楚(3)不太清楚(4)完全不知道12.您认为保密薪酬好还是透明好(1)保密(2)无所谓(3)透明13.您觉得公司大部分员工的辞职:(1)因为薪酬而直接导致(2)和薪酬有一定的关系(3)不明确(4)与薪酬关系不大(5)绝对与薪酬无关14.您认为为本公司的薪酬结构中最不合理的部分是:(1)基本工资(2)绩效工资(3)涨幅工资(4)年资(5)福利(6)津贴第2页共2页第1页共2页编号:时间:2021年x月x日书山有路勤为径,学海无涯苦作舟页码:第2页共2页(7)加班工资请简要说明理由15.如果公司有6000元要发给您,您认为哪种发放方式对您的吸引力大?(1)一次发放(2)按月平均,每月50016.如果公司要制定一个新的薪酬制度,您对新的薪酬制度的建议:17.您认为目前的薪酬制度对员工的激励:(1)很好(2)较好(3)一般(4)较差(5)非常差18.您认为多长时间调整一次薪酬比较合理?(1)3个月(2)半年(3)一年(4)两年(5)两年以上19.如果要降低您的薪酬,您觉得多少比例是您可以忍受的极限:(1)5%(2)10%(3)15%(4)20%(5)25%20.在过去的工作中,您感觉自己的努力在薪酬方面有明显的回报吗?(1)有(2)没有(3)有,但不明显21.您认为决定工资最重要的因素是:(请按顺序列出前五位)(1)个人业绩(2)个人能力(3)学历(4)职称(5)职位高低(6)资历(7)专业(8)工作复杂程度(9)工作中承担的责任和风险,22.您认为薪酬收入中浮动部分(涨幅工资)占总收入的比例应该为:(1)5%(2)10%(3)15%(4)20%(5)25%(6)30%(7)35%或以上

1、当您付费下载文档后,您只拥有了使用权限,并不意味着购买了版权,文档只能用于自身使用,不得用于其他商业用途(如 [转卖]进行直接盈利或[编辑后售卖]进行间接盈利)。
2、本站所有内容均由合作方或网友上传,本站不对文档的完整性、权威性及其观点立场正确性做任何保证或承诺!文档内容仅供研究参考,付费前请自行鉴别。
3、如文档内容存在违规,或者侵犯商业秘密、侵犯著作权等,请点击“违规举报”。

碎片内容

【薪酬福利】薪酬满意度调查表

中小学资料+ 关注
实名认证
内容提供者

精美课件,值得下载

确认删除?
VIP
微信客服
  • 扫码咨询
会员Q群
  • 会员专属群点击这里加入QQ群
客服邮箱
回到顶部