电脑桌面
添加小米粒文库到电脑桌面
安装后可以在桌面快捷访问

浙江省人力资源管理与培训中心VIP免费

浙江省人力资源管理与培训中心_第1页
1/4
浙江省人力资源管理与培训中心_第2页
2/4
浙江省人力资源管理与培训中心_第3页
3/4
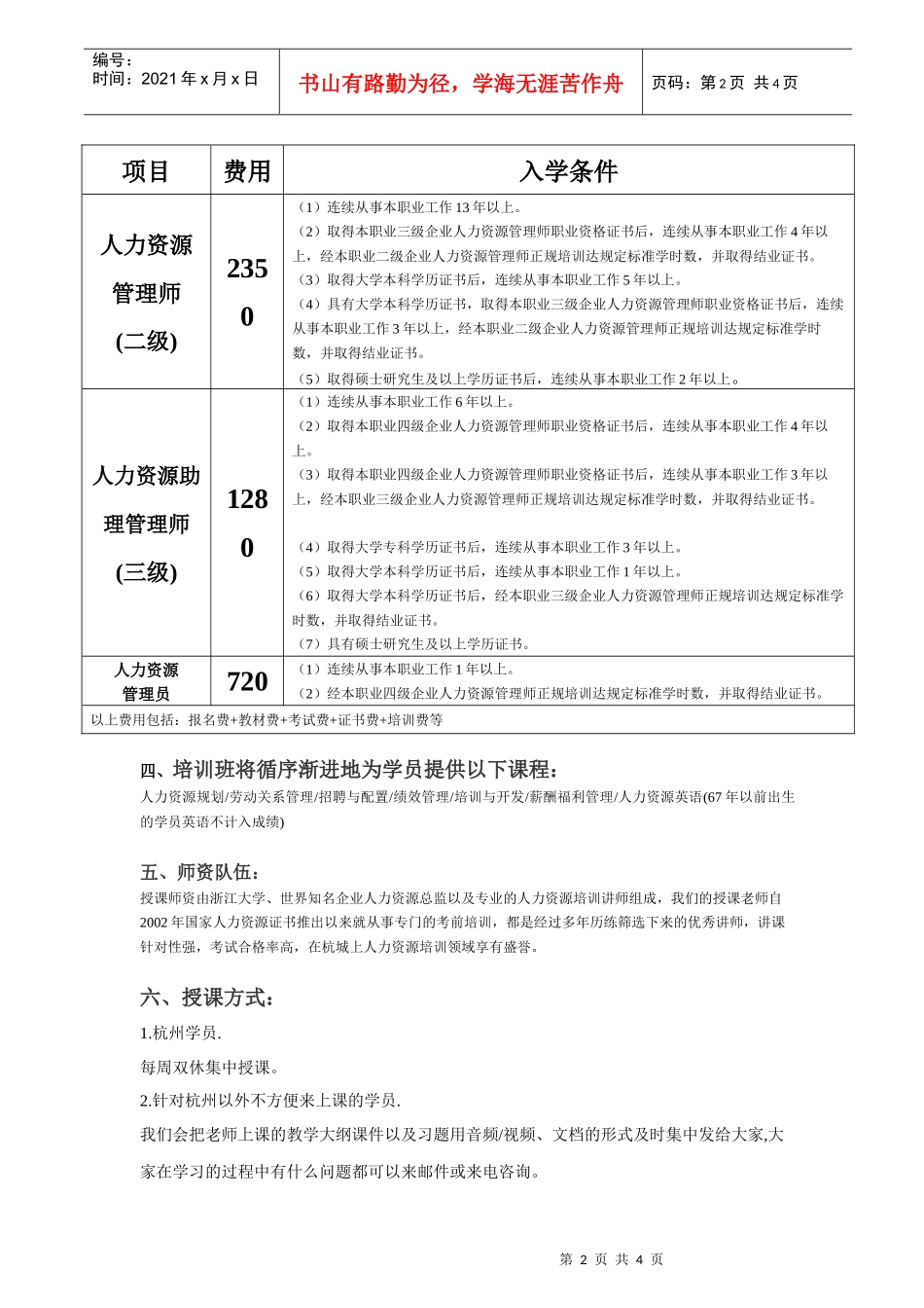
第1页共4页编号:时间:2021年x月x日书山有路勤为径,学海无涯苦作舟页码:第1页共4页浙江省人力资源管理与培训中心(国家劳动部人力资源管理师指定报名点)人力资源管理师联合认证培训招生简章关于职业资格证书:由中华人民共和国劳动和社会保障部统一印制,劳动保障部门或国务院有关部门按规定办理和核发。全国范围内通用,职业资格证书是劳动者求职、任职、开业的资格凭证,是用人单位招聘、录用劳动者的主要依据,也是境外就业、对外劳务合作人员办理技能水平公证的有效证件。一、前言人力资源管理人员已成为目前职场上的最热门职业之一。人力资源国家职业资格证书推出不久,广受业内人士的认可和欢迎,被誉为"含金量高、发展势头最好的证书之一"。根据国家执行就业准入制度和职业资格证书制度:07年始,必须持有相应的职业资格证书才能从事人力资源管理工作。2006年仅上半年全国有10万多人参加考试,是参加全国职业技能鉴定统考人数最多的职业认证证书。本中心强力推出人力资源管理国家职业资格认证考试培训班,为有志于提升人力资源管理能力,拓展人力资源管理职业生涯的HR专业人员提供权威培训。培训结束,考试合格者将获得由国家劳动和社会保障部颁发的《人力资源管理国家职业资格证书》,该证书全国通用,上网可查,终身有效。人力资源管理的工作随着企业的发展阶段不同,扮演着不同的角色。当企业在建立期的时候,人力资源管理部门是企业管理的辅助部门,进行人员招聘,培训,薪酬管理等事务性工作,体现了很强的技术背景;当企业进入稳定发展期时,HR部门就成为了企业决策层的合作伙伴,对企业的发展战略,人力资源规划等核心问题提出建设性的建议。人力资源管理人员的薪酬也越来越有诱惑力。大集团公司的人力资源总监一般月薪在1万至1.5万元或高达1.8万至2万元;薪酬经理、招聘经理等大抵在6000元至1.2万元之间。在这样的工资标准中,人力资源管理师的薪资水准一般在1.2万元左右浮动,最高不超过1.5万元,最低不低于8000元。学习采用疑难讲解、分组讨论、案例分析、交流经验、主动练习、角色扮演、启发式、互动式教学的培训方式。集中培训者的重点在于传授实际操作技能,提升管理能力。二.上课时间:周六/日上课考试时间:2008年11月上课地点:浙江省团校/浙江大学/浙江省老年大学报名电话:0571-8821904113429600993三、人力资源管理师报考、培训价目表:第2页共4页第1页共4页编号:时间:2021年x月x日书山有路勤为径,学海无涯苦作舟页码:第2页共4页项目费用入学条件人力资源管理师(二级)2350(1)连续从事本职业工作13年以上。(2)取得本职业三级企业人力资源管理师职业资格证书后,连续从事本职业工作4年以上,经本职业二级企业人力资源管理师正规培训达规定标准学时数,并取得结业证书。(3)取得大学本科学历证书后,连续从事本职业工作5年以上。(4)具有大学本科学历证书,取得本职业三级企业人力资源管理师职业资格证书后,连续从事本职业工作3年以上,经本职业二级企业人力资源管理师正规培训达规定标准学时数,并取得结业证书。(5)取得硕士研究生及以上学历证书后,连续从事本职业工作2年以上。人力资源助理管理师(三级)1280(1)连续从事本职业工作6年以上。(2)取得本职业四级企业人力资源管理师职业资格证书后,连续从事本职业工作4年以上。(3)取得本职业四级企业人力资源管理师职业资格证书后,连续从事本职业工作3年以上,经本职业三级企业人力资源管理师正规培训达规定标准学时数,并取得结业证书。(4)取得大学专科学历证书后,连续从事本职业工作3年以上。(5)取得大学本科学历证书后,连续从事本职业工作1年以上。(6)取得大学本科学历证书后,经本职业三级企业人力资源管理师正规培训达规定标准学时数,并取得结业证书。(7)具有硕士研究生及以上学历证书。人力资源管理员720(1)连续从事本职业工作1年以上。(2)经本职业四级企业人力资源管理师正规培训达规定标准学时数,并取得结业证书。以上费用包括:报名费+教材费+考试费+证书费+培训费等四、培训班将循序渐进地为学员提供以下课程:人力资源规划/劳动...

1、当您付费下载文档后,您只拥有了使用权限,并不意味着购买了版权,文档只能用于自身使用,不得用于其他商业用途(如 [转卖]进行直接盈利或[编辑后售卖]进行间接盈利)。
2、本站所有内容均由合作方或网友上传,本站不对文档的完整性、权威性及其观点立场正确性做任何保证或承诺!文档内容仅供研究参考,付费前请自行鉴别。
3、如文档内容存在违规,或者侵犯商业秘密、侵犯著作权等,请点击“违规举报”。

碎片内容

浙江省人力资源管理与培训中心

确认删除?
VIP
微信客服
  • 扫码咨询
会员Q群
  • 会员专属群点击这里加入QQ群
客服邮箱
回到顶部