电脑桌面
添加小米粒文库到电脑桌面
安装后可以在桌面快捷访问

编订机关档案分类表VIP免费

编订机关档案分类表_第1页
1/12
编订机关档案分类表_第2页
2/12
编订机关档案分类表_第3页
3/12
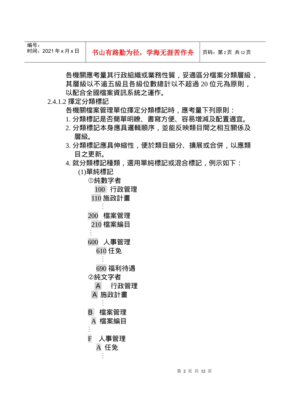
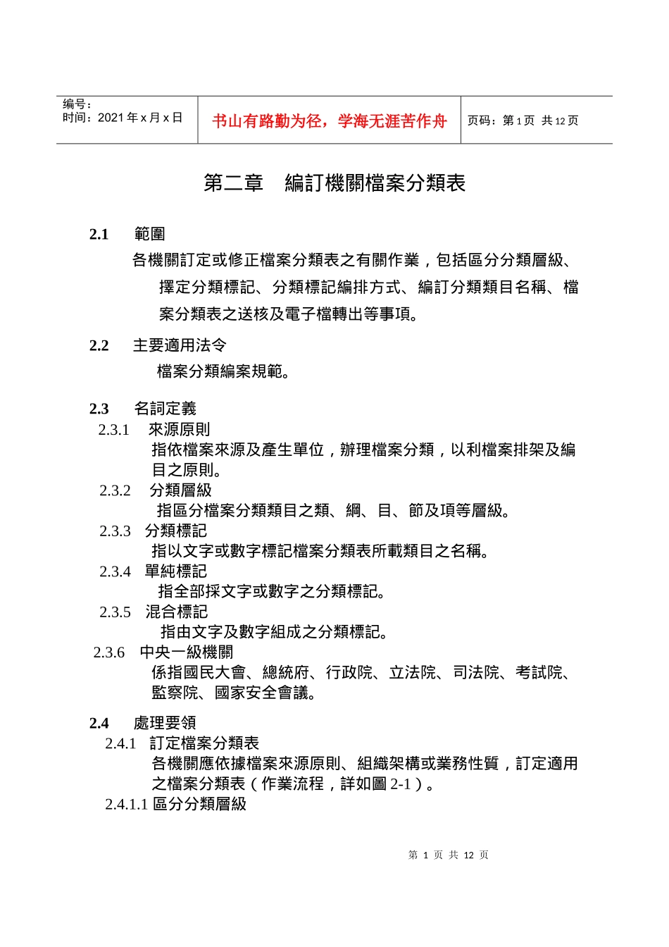
第1页共12页编号:时间:2021年x月x日书山有路勤为径,学海无涯苦作舟页码:第1页共12页第二章編訂機關檔案分類表2.1範圍各機關訂定或修正檔案分類表之有關作業,包括區分分類層級、擇定分類標記、分類標記編排方式、編訂分類類目名稱、檔案分類表之送核及電子檔轉出等事項。2.2主要適用法令檔案分類編案規範。2.3名詞定義2.3.1來源原則指依檔案來源及產生單位,辦理檔案分類,以利檔案排架及編目之原則。2.3.2分類層級指區分檔案分類類目之類、綱、目、節及項等層級。2.3.3分類標記指以文字或數字標記檔案分類表所載類目之名稱。2.3.4單純標記指全部採文字或數字之分類標記。2.3.5混合標記指由文字及數字組成之分類標記。2.3.6中央一級機關係指國民大會、總統府、行政院、立法院、司法院、考試院、監察院、國家安全會議。2.4處理要領2.4.1訂定檔案分類表各機關應依據檔案來源原則、組織架構或業務性質,訂定適用之檔案分類表(作業流程,詳如圖2-1)。2.4.1.1區分分類層級第2页共12页第1页共12页编号:时间:2021年x月x日书山有路勤为径,学海无涯苦作舟页码:第2页共12页各機關應考量其行政組織或業務性質,妥適區分檔案分類層級,其層級以不逾五級且各級位數總計以不超過20位元為原則,以配合全國檔案資訊系統之運作。2.4.1.2擇定分類標記各機關檔案管理單位擇定分類標記時,應考量下列原則:1.分類標記是否簡單明瞭、書寫方便、容易增減及配置適宜。2.分類標記本身應具邏輯順序,並能反映類目間之相互關係及層級。3.分類標記應具伸縮性,便於類目細分、擴展或合併,以應類目之更新。4.就分類標記種類,選用單純標記或混合標記,例示如下:(1)單純標記純數字者100行政管理110施政計畫⋮200檔案管理210檔案編目⋮600人事管理610任免⋮690福利待遇純文字者A行政管理A施政計畫⋮B檔案管理A檔案編目⋮F人事管理A任免⋮第3页共12页第2页共12页编号:时间:2021年x月x日书山有路勤为径,学海无涯苦作舟页码:第3页共12页I福利待遇(2)混合標記甲行政管理100施政計畫⋮乙檔案管理100檔案編目⋮己人事管理100任免⋮900福利待遇5.分類標記以數字標示者,應以阿拉伯數字表示並採十進位法,例示如下:100行政管理110文書111文書管理法規及釋疑⋮119文書業務處理120庶務121營繕⋮200檔案管理⋮900人事管理⋮990福利待遇2.4.1.3擇定分類標記編排方式各機關檔案管理單位依2.4.1.2所列原則擇定分類標記後,應就下列編排方式擇一為之:1.順序制指依標記之自然順序排列檔案分類類目,並按標記先後或第4页共12页第3页共12页编号:时间:2021年x月x日书山有路勤为径,学海无涯苦作舟页码:第4页共12页大小順序賦予分類號之方式,例示如下:100行政管理101施政計畫102工作報告103檔案管理104檔案編目⋮132人事管理133福利待遇2.等級制指先將分類類目按層級排列,各層級類目再按標記先後或大小順序賦予分類號位數,其各層級類目標記之位數,可依下列方式辦理:(1)單碼制每一層級類目均由一個文字或數字組成,視類目之級數,決定號碼之位數,受限於數字之個數,同級容納類目有限,適合類目不多之機關,例示如下:層級標記類目名稱類1行政管理綱1文書目1文書管理法規及釋疑⋮目9文書業務處理綱2庶務目1營繕⋮類2檔案管理⋮類9人事管理⋮第5页共12页第4页共12页编号:时间:2021年x月x日书山有路勤为径,学海无涯苦作舟页码:第5页共12页綱9福利待遇(2)多碼制每一層級類目均由兩個以上文字或數字組成,依據各級類目之多寡,決定文字或數字之位數,以適切容納所需類目,其例示參見2.4.1.2第5目。(3)混合制指於層級類目間混合使用單碼及多碼制,例示如下:層級標記類目名稱類01行政管理綱01文書目.1文書管理法規及釋疑⋮ミ目.9文書業務處理綱02庶務目.1營繕⋮ミ類02檔案管理⋮類09人事管理⋮ミ綱09福利待遇2.4.1.4擇定檔案分類表之編製方式檔案分類表之編製,各機關得視需要採個別編製或與機關檔案保存年限區分表結合編製之方式。2.4.1.5編訂檔案類目名稱檔案分類標記所屬類目名稱之編訂,應注意分類結構與業務發展情形,並考量組織職掌、業務繁簡或檔案性質;該分類類目名稱之編訂,必要時,得請上級...

1、当您付费下载文档后,您只拥有了使用权限,并不意味着购买了版权,文档只能用于自身使用,不得用于其他商业用途(如 [转卖]进行直接盈利或[编辑后售卖]进行间接盈利)。
2、本站所有内容均由合作方或网友上传,本站不对文档的完整性、权威性及其观点立场正确性做任何保证或承诺!文档内容仅供研究参考,付费前请自行鉴别。
3、如文档内容存在违规,或者侵犯商业秘密、侵犯著作权等,请点击“违规举报”。

碎片内容

编订机关档案分类表

您可能关注的文档

确认删除?
VIP
微信客服
  • 扫码咨询
会员Q群
  • 会员专属群点击这里加入QQ群
客服邮箱
回到顶部