电脑桌面
添加小米粒文库到电脑桌面
安装后可以在桌面快捷访问

接口与通信习题答案VIP免费

接口与通信习题答案_第1页
1/9
接口与通信习题答案_第2页
2/9
接口与通信习题答案_第3页
3/9
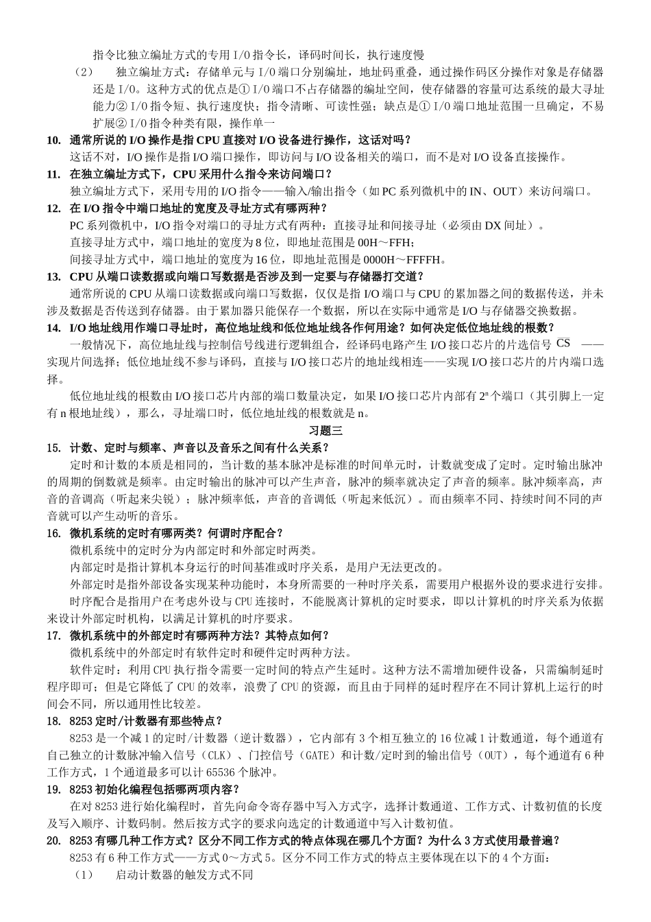
习题一1.什么是接口?接口就是微处理器CPU与外部世界的连接部件,是CPU与外界进行信息交换的中转站。2.为什么要在CPU与外设之间设置接口?在CPU与外设之间设置接口主要有4个原因:(1)CPU与外设二者的信号不兼容,包括信号线的功能定义、逻辑定义和时序关系(2)CPU与外设的速度不匹配,CPU的速度快,外设的速度慢(3)若不通过接口,而由CPU直接对外设的操作实施控制,会使CPU处于穷于应付与外设打交道之中,大大降低CPU的效率(4)若外设直接由CPU控制,会使外设的硬件结构依赖于CPU,对外设本身的发展不利。3.接口技术在微机应用中起的作用?随着计算机技术的高速发展,计算机的应用越来越广泛。然而,在微机系统中,微处理器的强大功能必须通过外部设备才能实现,而外设与微处理器之间的信息交换和通信又是靠接口来实现的,所以,接口技术成为了一门关键技术,它直接影响微机系统的功能和微机的推广应用。4.接口电路的硬件一般由哪几部分组成?接口电路的硬件一般由以下几部分组成:(1)基本逻辑电路:包括命令寄存器、状态寄存器和数据缓冲寄存器,是接口电路中的核心(2)端口地址译码电路:实现设备的选择功能(3)供选电路:根据不同任务和功能要求而添加的功能模块电路。5.接口电路的软件控制程序一般包括哪几部分?接口电路的软件控制程序一般包括以下的程序段,各部分程序是相互渗透、融为一体的:(1)初始化程序段:对可编程接口芯片进行初始化编程(2)传送方式处理程序段:不同的传送方式(查询、中断、DMA方式)程序段不同(3)主控程序段:完成接口任务的程序段(4)程序终止与退出程序段:程序退出前对接口电路中硬件进行保护的程序段(5)辅助程序段:人-机对话、菜单等6.接口电路的结构有哪几种形式?接口电路的结构主要有四种:(1)固定式结构:不可编程的接口电路,结构简单、功能单一、固定(2)半固定式结构:由PAL或GAL器件构成的接口电路,功能和工作方式可以通过改写内部的逻辑表达式来改变,但逻辑表达式一旦烧入芯片,其功能和工作方式就固定下来了(3)可编程结构:其功能和工作方式可由编程指定,使用灵活、适应面广,且种类繁多(4)智能型结构:芯片本身就是一个微处理器,外设的全部管理都由智能接口完成,如I/O处理器I0809或通用单片机7.CPU与接口之间有哪几种传送数据的方式?它们各应用在什么场合?CPU与接口之间的数据传送方式主要有查询方式、中断方式和DMA方式:(1)查询方式:主要用于CPU不太忙且传送速度不高的情况下。无条件传送方式作为查询方式的一个特例,主要用于对简单I/O设备的控制或CPU明确知道外设所处状态的情况下。(2)中断方式:主要用于CPU的任务比较忙的情况下,尤其适合实时控制和紧急事件的处理(3)DMA方式(直接存储器存取方式):主要用于高速外设进行大批量数据传送的场合。习题二8.什么是端口?端口是接口电路中能被CPU直接访问的寄存器。9.I/O端口的编址方式有几种?各有何特点?I/O端口的编址方式有两种——统一编址方式(存储器映象方式)和独立编址方式(I/O映象方式、专用I/O指令方式)(1)统一编址方式:从整个寻址空间中划出一部分给I/O设备,其余的给存储器,通过地址码区分操作对象是存储器还是I/O,二者的地址码不重叠。这种方式的优点是①I/O端口的编址空间大,且易于扩展②I/O指令丰富、功能齐全;缺点是①存储器的地址空间减少,达不到系统最大的寻址空间②I/OCS指令比独立编址方式的专用I/O指令长,译码时间长,执行速度慢(2)独立编址方式:存储单元与I/O端口分别编址,地址码重叠,通过操作码区分操作对象是存储器还是I/O。这种方式的优点是①I/O端口不占存储器的编址空间,使存储器的容量可达系统的最大寻址能力②I/O指令短、执行速度快;指令清晰、可读性强;缺点是①I/O端口地址范围一旦确定,不易扩展②I/O指令种类有限,操作单一10.通常所说的I/O操作是指CPU直接对I/O设备进行操作,这话对吗?这话不对,I/O操作是指I/O端口操作,即访问与I/O设备相关的端口,而不是对I/O设备直接操作。11.在独立编址方式下,CPU采用什么指令来访问端口?独立编址方式下,采用专用的I/O指令——输入/...

1、当您付费下载文档后,您只拥有了使用权限,并不意味着购买了版权,文档只能用于自身使用,不得用于其他商业用途(如 [转卖]进行直接盈利或[编辑后售卖]进行间接盈利)。
2、本站所有内容均由合作方或网友上传,本站不对文档的完整性、权威性及其观点立场正确性做任何保证或承诺!文档内容仅供研究参考,付费前请自行鉴别。
3、如文档内容存在违规,或者侵犯商业秘密、侵犯著作权等,请点击“违规举报”。

碎片内容

接口与通信习题答案

您可能关注的文档

确认删除?
VIP
微信客服
  • 扫码咨询
会员Q群
  • 会员专属群点击这里加入QQ群
客服邮箱
回到顶部