电脑桌面
添加小米粒文库到电脑桌面
安装后可以在桌面快捷访问

沥青砼路面面层监理实施细则VIP免费

沥青砼路面面层监理实施细则_第1页
1/3
沥青砼路面面层监理实施细则_第2页
2/3
沥青砼路面面层监理实施细则_第3页
3/3
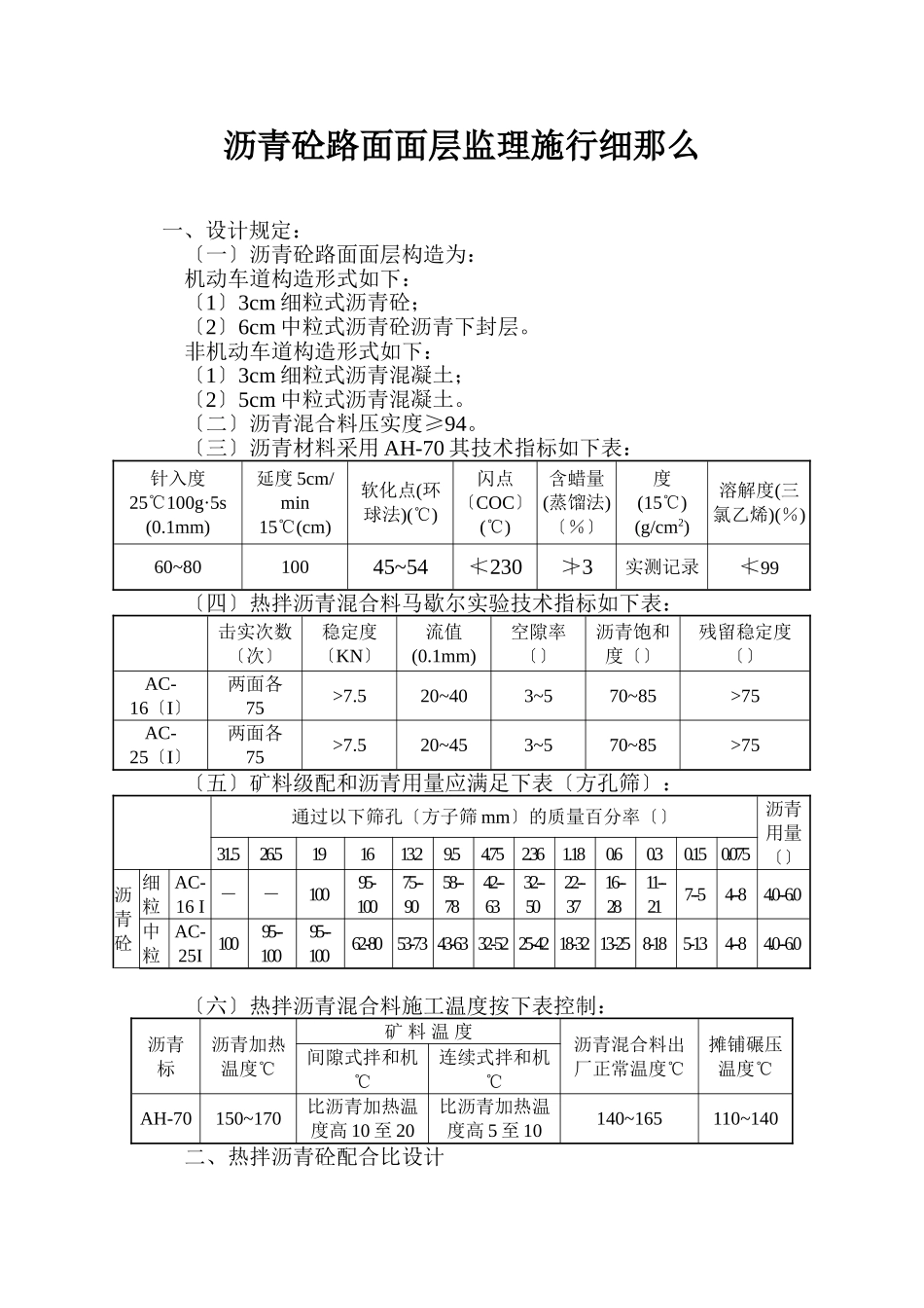
沥青砼路面面层监理施行细那么一、设计规定:〔一〕沥青砼路面面层构造为:机动车道构造形式如下:〔1〕3cm细粒式沥青砼;〔2〕6cm中粒式沥青砼沥青下封层。非机动车道构造形式如下:〔1〕3cm细粒式沥青混凝土;〔2〕5cm中粒式沥青混凝土。〔二〕沥青混合料压实度≥94。〔三〕沥青材料采用AH-70其技术指标如下表:针入度25℃100g·5s(0.1mm)延度5cm/min15℃(cm)软化点(环球法)(℃)闪点〔COC〕(℃)含蜡量(蒸馏法)〔%〕度(15℃)(g/cm2)溶解度(三氯乙烯)(%)60~8010045~54≮230≯3实测记录≮99〔四〕热拌沥青混合料马歇尔实验技术指标如下表:击实次数〔次〕稳定度〔KN〕流值(0.1mm)空隙率〔〕沥青饱和度〔〕残留稳定度〔〕AC-16〔I〕两面各75>7.520~403~570~85>75AC-25〔I〕两面各75>7.520~453~570~85>75〔五〕矿料级配和沥青用量应满足下表〔方孔筛〕:通过以下筛孔〔方子筛mm〕的质量百分率〔〕沥青用量〔〕31.526.5191613.29.54.752.361.180.60.30.150.075沥青砼细粒AC-16I--10095-10075--9058--7842--6332--5022--3716--2811--217--54--84.0--6.0中粒AC-25I10095--10095--10062-8053-7343-6332-5225-4218-3213-258-185-134--84.0--6.0〔六〕热拌沥青混合料施工温度按下表控制:沥青标沥青加热温度℃矿料温度沥青混合料出厂正常温度℃摊铺碾压温度℃间隙式拌和机℃连续式拌和机℃AH-70150~170比沥青加热温度高10至20比沥青加热温度高5至10140~165110~140二、热拌沥青砼配合比设计〔一〕有关规定1、混合料应模拟消费实际进展配合比设计材料品种、级配及沥青用量。2、混合料设计采用马歇尔试验设计。并对设计的混合料进展浸水马歇尔试验水稳性检验。经配合比设计得到的混合料应符合设计要求或要求。〔二〕材料准备1、按相关试验规程的取样取足够数量的具有代表性的沥青及矿料试样按设计或规定的材料质量技术要求试验各项性质。不合格的材料不得用于试验。2、对粗集料、细集料、填料进展筛分得出各种矿料的筛分曲线。3、测定粗集料、细集料、填料及沥青的相对度。〔三〕矿料配合比计算1、按设计要求的沥青混合料类型及确定的矿料级配、范围。2、应将包括0.075mm、2.36mm、4.75mm筛孔在内的较多筛孔的通过量接近设计范围中限。3、本工程属交通量大、轴载重的公路下面层宜偏向级配范围的下限〔偏粗〕上面层按中限。〔四〕马歇尔试验1、按规定沥青用量范围及理论经历估计适宜的沥青用量〔油石比〕。2、以估计的沥青用量为中值按0.5间隔变化取5个不同的沥青用量按规定的击实次数成型的马歇尔试件按规定的试验测定试件的度并计算空隙率沥青饱和度、矿料间隙率等物理指标进展体积组成分析。3、I型沥青混合料应采用水中重法测定外表粗糙但度的采用表干法测定吸水率大于2采用蜡封法测定。4、进展马歇尔试验测定马歇尔稳定及流值等物理力学性质。5、马歇尔试验结果以图示标出。6、从图中求取相应度的沥青用量稳定度的沥青用量相应于规定空隙率范围中值的沥青用量求取平均值作为最正确的沥青用量。7、按最正确沥青用量制作马歇尔试件进展浸水试验和稳定性试验。三、沥青混合料拌制1、混合料的拌制必须在沥青拌和厂采有拌和机械拌制。2、具有自记设备逐盘打印沥青及各种矿料用量与拌和温度。3、沥青材料应采用导热油加热沥青与矿料的加热温度应调节到使拌和的混合料出厂温度符合设计或要求。4、混合料拌和时间应以拌和均匀所有矿料全部裹覆沥青结合料为度并经试验确定。5、混合料应均匀一致无花白料无结团块或严重别离现象。四、沥青混合料的运输1、混合料应采用大吨位自卸车运输车箱应洗净沥青与车箱不粘结。2、从拌和机向运料车上料时不出现离析现象。3、运料车必要时用蓬布复盖以防雨、保温、防尘。4、施工过程中应该是料等机确保摊铺机不连续作业。五、沥青混合料的摊铺1、铺筑沥青混合料前应检查确认下层质量符合要求。2、混合料应采用机械摊铺沥青混合料与摊铺机不粘结。3、沥青混合料的摊铺温度应符合设计或要求。4、沥青砼路面施工气温一般不低于10℃低于5℃应停顿施工或采用其它相应措施。5、混合料摊铺后应及时碾压。6、混合料的松铺系数应由试验碾压或理论经历确定采用机械摊铺一...

1、当您付费下载文档后,您只拥有了使用权限,并不意味着购买了版权,文档只能用于自身使用,不得用于其他商业用途(如 [转卖]进行直接盈利或[编辑后售卖]进行间接盈利)。
2、本站所有内容均由合作方或网友上传,本站不对文档的完整性、权威性及其观点立场正确性做任何保证或承诺!文档内容仅供研究参考,付费前请自行鉴别。
3、如文档内容存在违规,或者侵犯商业秘密、侵犯著作权等,请点击“违规举报”。

碎片内容

沥青砼路面面层监理实施细则

确认删除?
VIP
微信客服
  • 扫码咨询
会员Q群
  • 会员专属群点击这里加入QQ群
客服邮箱
回到顶部