电脑桌面
添加小米粒文库到电脑桌面
安装后可以在桌面快捷访问

中国废润滑油市场整体状况与特点分析VIP免费

中国废润滑油市场整体状况与特点分析_第1页
1/4
中国废润滑油市场整体状况与特点分析_第2页
2/4
中国废润滑油市场整体状况与特点分析_第3页
3/4
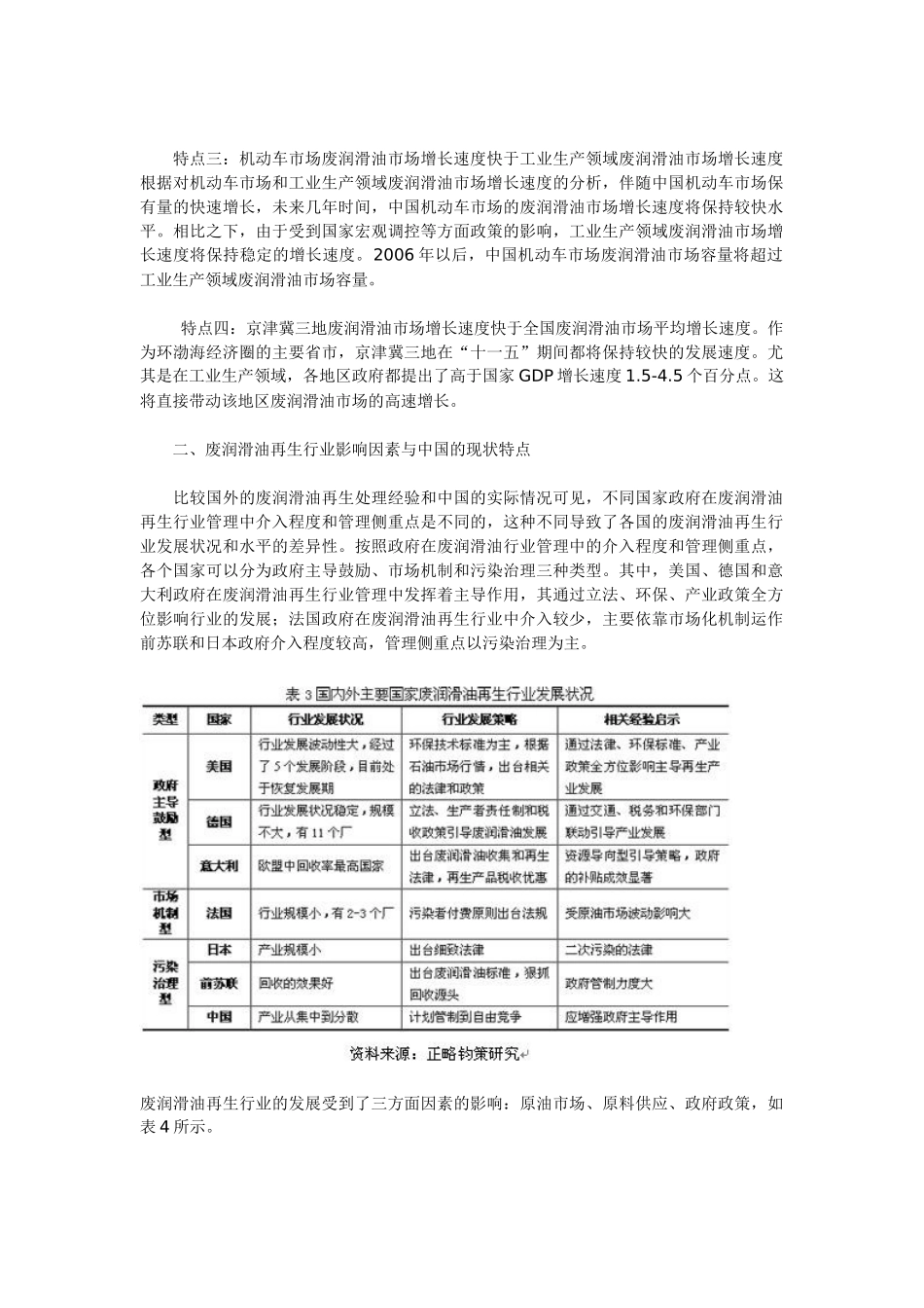
一、中国废润滑油市场容量与潜力分析2005年中国总体润滑油市场容量(不含OEM)为486.8万吨,中国废润滑油市场容量为335.94万吨,平均废润滑油回收比例74%。京津冀地区总体润滑油市场容量(扣除OEM)为50.33万吨,废润滑市场容量为37.38万吨,其中北京市废润滑油市场容量为9.24万吨,天津市废润滑油市场容量为6.21万吨,河北省废润滑油市场容量为21.93万吨。如表1所示。2010年中国废润滑油市场容量为483.84万吨,其中北京市废润滑油市场容量为14.13万吨,天津市废润滑油市场容量为9.35万吨,河北省废润滑油市场容量为36.08万吨。如表2所示。中国废润滑油市场容量和潜力表现出以下四个方面的特点。特点一:2005年机动车市场废润滑油市场容量与工业生产领域废润滑油市场容量相似。目前,工业生产领域润滑油市场大于机动车市场润滑油市场容量。但是,由于机动车市场废润滑油回收比例大于工业领域废润滑油回收比例,因此,机动车市场废润滑油市场容量与工业生产领域废润滑油市场容量较为相似。特点二:2005年京津冀三地废润滑油市场结构差异特点明显。由于京津冀三地的机动车市场情况、工业生产领域主要行业情况的差异较大,因此京津冀三地废润滑油市场结构也存在较大的差异。河北省的废润滑油市场结构与中国废润滑油市场结构较为相似,北京市、天津市废润滑油市场结构的差异较为明显。特点三:机动车市场废润滑油市场增长速度快于工业生产领域废润滑油市场增长速度根据对机动车市场和工业生产领域废润滑油市场增长速度的分析,伴随中国机动车市场保有量的快速增长,未来几年时间,中国机动车市场的废润滑油市场增长速度将保持较快水平。相比之下,由于受到国家宏观调控等方面政策的影响,工业生产领域废润滑油市场增长速度将保持稳定的增长速度。2006年以后,中国机动车市场废润滑油市场容量将超过工业生产领域废润滑油市场容量。特点四:京津冀三地废润滑油市场增长速度快于全国废润滑油市场平均增长速度。作为环渤海经济圈的主要省市,京津冀三地在“十一五”期间都将保持较快的发展速度。尤其是在工业生产领域,各地区政府都提出了高于国家GDP增长速度1.5-4.5个百分点。这将直接带动该地区废润滑油市场的高速增长。二、废润滑油再生行业影响因素与中国的现状特点比较国外的废润滑油再生处理经验和中国的实际情况可见,不同国家政府在废润滑油再生行业管理中介入程度和管理侧重点是不同的,这种不同导致了各国的废润滑油再生行业发展状况和水平的差异性。按照政府在废润滑油行业管理中的介入程度和管理侧重点,各个国家可以分为政府主导鼓励、市场机制和污染治理三种类型。其中,美国、德国和意大利政府在废润滑油再生行业管理中发挥着主导作用,其通过立法、环保、产业政策全方位影响行业的发展;法国政府在废润滑油再生行业中介入较少,主要依靠市场化机制运作前苏联和日本政府介入程度较高,管理侧重点以污染治理为主。废润滑油再生行业的发展受到了三方面因素的影响:原油市场、原料供应、政府政策,如表4所示。原油市场的价格和相关替代品决定了废润滑油再生的利润空间,例如,法国的废润滑油再生业曾经受到原油市场波动的影响,整个行业走向了衰败。原料供应决定了废润滑油再生的可能性,这主要取决于政府的态度和决心。实际上,从各国废润滑油产出量上来看,废润滑油再生行业有很大的生存空间,但究竟能否将废润滑油回收主要取决于政府对源头的管制力度。例如,前苏联的源头管理力度强,大部分的废润滑油都得到了回收。最后,政府政策决定了废润滑油再生行业生存的空间,从国外的经验来看,市场运作机制和单纯污染治理导向的国家废润滑油再生行业发展状况都比较差,而政府主导鼓励型国家废润滑油再生行业发展状况比较好。因此,政府介入程度和对废润滑油再生的支持力度对废润滑油再生行业发展起着重要的作用。政府介入程度高、政策导向明确、具体措施到位的情况下,废润滑油再生行业发展的都比较好。例如,意大利和德国废润滑油再生行业的发展都离不开政府政策支持。从原油市场方面来看,中国是世界上的石油消耗大国,从2001到2006年中国石油进口总体保持快速增长,进口量排在...

1、当您付费下载文档后,您只拥有了使用权限,并不意味着购买了版权,文档只能用于自身使用,不得用于其他商业用途(如 [转卖]进行直接盈利或[编辑后售卖]进行间接盈利)。
2、本站所有内容均由合作方或网友上传,本站不对文档的完整性、权威性及其观点立场正确性做任何保证或承诺!文档内容仅供研究参考,付费前请自行鉴别。
3、如文档内容存在违规,或者侵犯商业秘密、侵犯著作权等,请点击“违规举报”。

碎片内容

中国废润滑油市场整体状况与特点分析

文泉书屋+ 关注
实名认证
内容提供者

热爱教学事业,对互联网知识分享很感兴趣

确认删除?
VIP
微信客服
  • 扫码咨询
会员Q群
  • 会员专属群点击这里加入QQ群
客服邮箱
回到顶部