电脑桌面
添加小米粒文库到电脑桌面
安装后可以在桌面快捷访问

XXXX造价工程师案例分析模拟试题C卷VIP免费

XXXX造价工程师案例分析模拟试题C卷_第1页
1/13
XXXX造价工程师案例分析模拟试题C卷_第2页
2/13
XXXX造价工程师案例分析模拟试题C卷_第3页
3/13
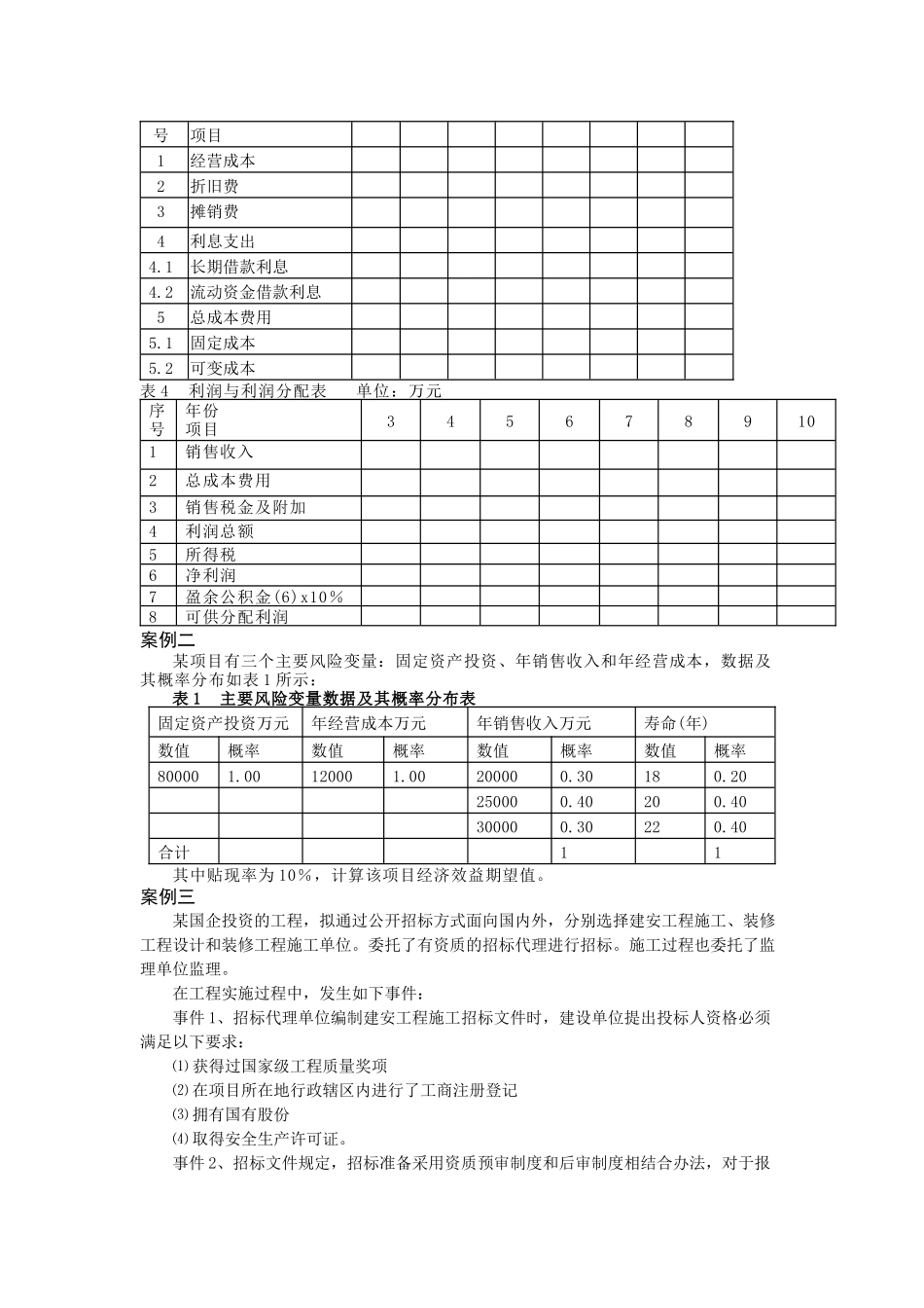
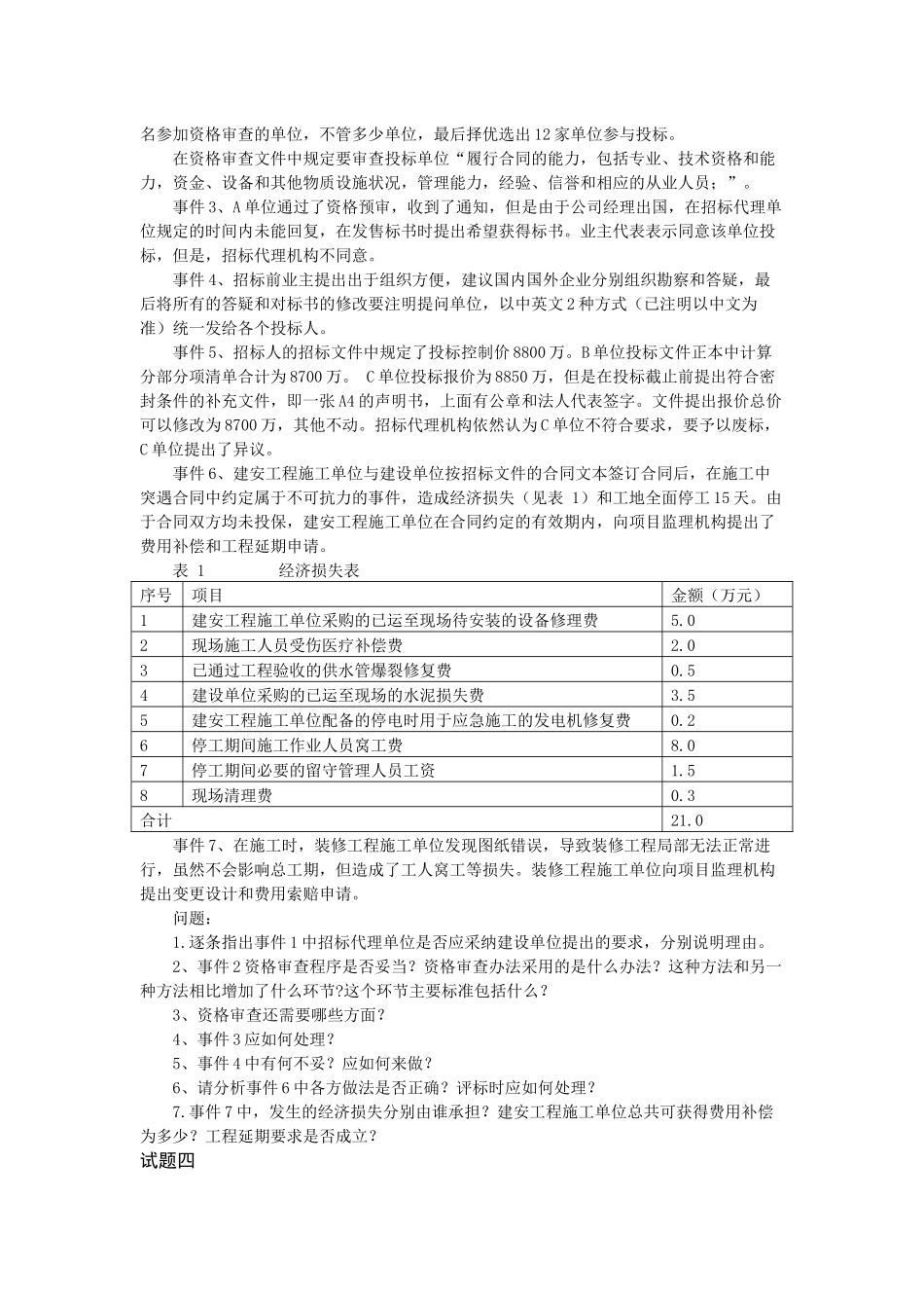
2010年全国造价工程师执业资格考试《案例分析》模拟试卷C卷案例一某建设项目有关资料如下:1.项目计算期10年,其中建设期2年。项目第3年投产,第5年开始达到100%设计生产能力。2.项目建设投资9000万元,其中预计8500万元形成固定资产,500万元形成无形资产。固定资产年折旧费为673万元,固定资产余值在项目运营期末收回。3.无形资产在运营期8年中,均匀摊入成本。4.流动资金为1000万元,在项目计算期末收回。5.项目的设计生产能力为年产量1.1万吨,预计每吨销售价为6000元,年销售税金及附加按销售收入的5%计取,所得税率为33%。6.项目的资金投入、收益、成本等基础数据,见表1。表1建设项目资金投入、收益及成本表单位:万元序号年份项目12345—101建设资本金部分30001000投资贷款(不含贷款利息)45002流动资本金部分400资金贷款1005003年销售量(万吨)0.81.01.14年经营成本4200460050007.还款方式:在项目运营期间(即从第3年至第10年)按等额本金法偿还,流动资金贷款每年付息。长期贷款利率为6.22%(按年付息),流动资金贷款利率为3%。8.项目的固定成本为经营成本的80%。(所有表中数字按四舍五入取整)。问题:1.计算无形资产摊销费。2.编制借款还本付息表,把计算结果填入表2中3.编制总成本费用估算表,把计算结果填入答题纸表3中。4.编制项目利润与利润分配表,把计算结果填入答题纸表4中。盈余公积金提取比例为10%。5.计算第7年的产量盈亏平衡点(保留两位小数)和单价盈亏平衡点(取整),分析项目盈利能力和抗风险能力。(保留2位小数)6、请列式计算第8年总投资收益率,是否可以据此数据判断项目的盈利能力?为什么?需要和什么标准比较可以判断盈利能力?(保留三位小数)7、列式计算第8年的资本金净利润率。(保留三位小数)表2项目还本付息表单位:万元序号年份项目123456789101年初累计借款2本年新增借款3本年应计利息4本年应还本金5本年应还利息表3总成本费用估算表单位:万元序年份345678910号项目1经营成本2折旧费3摊销费4利息支出4.1长期借款利息4.2流动资金借款利息5总成本费用5.1固定成本5.2可变成本表4利润与利润分配表单位:万元序号年份项目3456789101销售收入2总成本费用3销售税金及附加4利润总额5所得税6净利润7盈余公积金(6)x10%8可供分配利润案例二某项目有三个主要风险变量:固定资产投资、年销售收入和年经营成本,数据及其概率分布如表1所示:表1主要风险变量数据及其概率分布表固定资产投资万元年经营成本万元年销售收入万元寿命(年)数值概率数值概率数值概率数值概率800001.00120001.00200000.30180.20250000.40200.40300000.30220.40合计11其中贴现率为10%,计算该项目经济效益期望值。案例三某国企投资的工程,拟通过公开招标方式面向国内外,分别选择建安工程施工、装修工程设计和装修工程施工单位。委托了有资质的招标代理进行招标。施工过程也委托了监理单位监理。在工程实施过程中,发生如下事件:事件1、招标代理单位编制建安工程施工招标文件时,建设单位提出投标人资格必须满足以下要求:⑴获得过国家级工程质量奖项⑵在项目所在地行政辖区内进行了工商注册登记⑶拥有国有股份⑷取得安全生产许可证。事件2、招标文件规定,招标准备采用资质预审制度和后审制度相结合办法,对于报名参加资格审查的单位,不管多少单位,最后择优选出12家单位参与投标。在资格审查文件中规定要审查投标单位“履行合同的能力,包括专业、技术资格和能力,资金、设备和其他物质设施状况,管理能力,经验、信誉和相应的从业人员;”。事件3、A单位通过了资格预审,收到了通知,但是由于公司经理出国,在招标代理单位规定的时间内未能回复,在发售标书时提出希望获得标书。业主代表表示同意该单位投标,但是,招标代理机构不同意。事件4、招标前业主提出出于组织方便,建议国内国外企业分别组织勘察和答疑,最后将所有的答疑和对标书的修改要注明提问单位,以中英文2种方式(已注明以中文为准)统一发给各个投标人。事件5、招标人的招标文件中规定了投标控制价8800万。B单位投标文件正本中计算分部分项清单合计为8700万。C单位投标报价为8850万,但是在投标截止前...

1、当您付费下载文档后,您只拥有了使用权限,并不意味着购买了版权,文档只能用于自身使用,不得用于其他商业用途(如 [转卖]进行直接盈利或[编辑后售卖]进行间接盈利)。
2、本站所有内容均由合作方或网友上传,本站不对文档的完整性、权威性及其观点立场正确性做任何保证或承诺!文档内容仅供研究参考,付费前请自行鉴别。
3、如文档内容存在违规,或者侵犯商业秘密、侵犯著作权等,请点击“违规举报”。

碎片内容

XXXX造价工程师案例分析模拟试题C卷

确认删除?
VIP
微信客服
  • 扫码咨询
会员Q群
  • 会员专属群点击这里加入QQ群
客服邮箱
回到顶部