电脑桌面
添加小米粒文库到电脑桌面
安装后可以在桌面快捷访问

绩效指标设计与绩效考核VIP免费

绩效指标设计与绩效考核_第1页
1/10
绩效指标设计与绩效考核_第2页
2/10
绩效指标设计与绩效考核_第3页
3/10
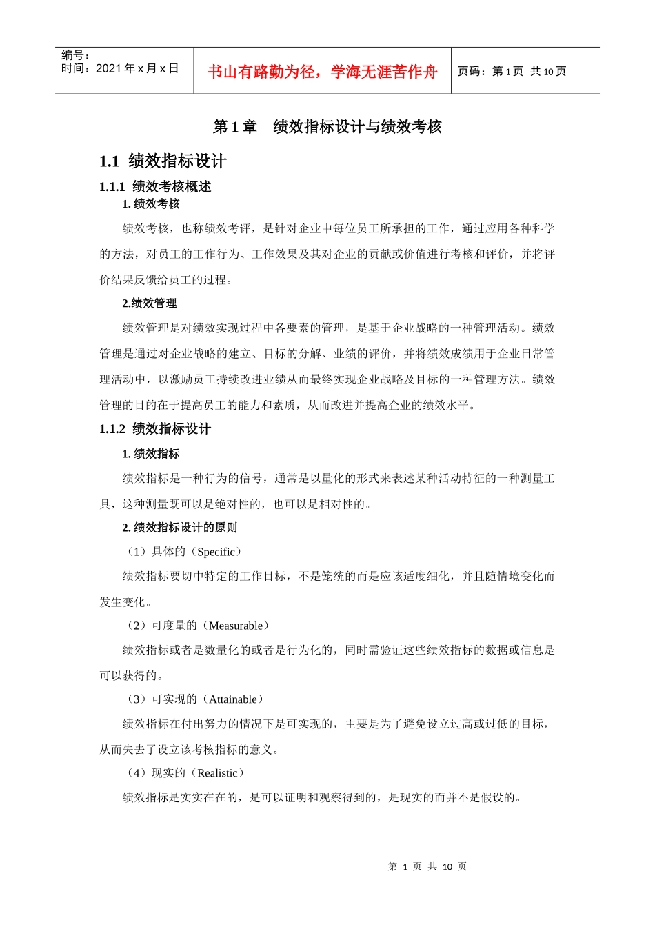
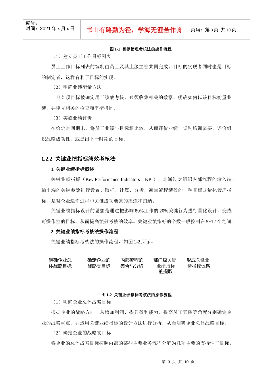
第1页共10页编号:时间:2021年x月x日书山有路勤为径,学海无涯苦作舟页码:第1页共10页第1章绩效指标设计与绩效考核1.1绩效指标设计1.1.1绩效考核概述1.绩效考核绩效考核,也称绩效考评,是针对企业中每位员工所承担的工作,通过应用各种科学的方法,对员工的工作行为、工作效果及其对企业的贡献或价值进行考核和评价,并将评价结果反馈给员工的过程。2.绩效管理绩效管理是对绩效实现过程中各要素的管理,是基于企业战略的一种管理活动。绩效管理是通过对企业战略的建立、目标的分解、业绩的评价,并将绩效成绩用于企业日常管理活动中,以激励员工持续改进业绩从而最终实现企业战略及目标的一种管理方法。绩效管理的目的在于提高员工的能力和素质,从而改进并提高企业的绩效水平。1.1.2绩效指标设计1.绩效指标绩效指标是一种行为的信号,通常是以量化的形式来表述某种活动特征的一种测量工具,这种测量既可以是绝对性的,也可以是相对性的。2.绩效指标设计的原则(1)具体的(Specific)绩效指标要切中特定的工作目标,不是笼统的而是应该适度细化,并且随情境变化而发生变化。(2)可度量的(Measurable)绩效指标或者是数量化的或者是行为化的,同时需验证这些绩效指标的数据或信息是可以获得的。(3)可实现的(Attainable)绩效指标在付出努力的情况下是可实现的,主要是为了避免设立过高或过低的目标,从而失去了设立该考核指标的意义。(4)现实的(Realistic)绩效指标是实实在在的,是可以证明和观察得到的,是现实的而并不是假设的。第2页共10页第1页共10页建立员工工作目标列表明确业绩衡量方法实施业绩评价编号:时间:2021年x月x日书山有路勤为径,学海无涯苦作舟页码:第2页共10页(5)有时限的(Time-bound)绩效指标中要使用一定的时间单位,即设定完成这些绩效指标的期限,这也是关注效率的一种表现。3.绩效指标设计的方法(1)基于企业经营目标分解的设计方法基于企业经营目标分解的设计方法是指为完成战略任务而将企业经营目标逐层分解到每个部门及相关人员的一种指标设计方法。通过这种方法得到的指标所考核的内容都是每个人最主要的且必须完成的工作。(2)基于工作分析的设计方法通过职务说明书或岗位职责说明可以把多种类型的工作分成必须做(Must)、应该做(Ought)和要求做(Need)三种,而这种指标设计法就是找出必须做、可衡量的工作,并把它们设为绩效考核的指标。(3)基于综合业务流程的设计方法基于综合业务流程的设计方法是根据被考核对象在流程中所扮演的角色、肩负的责任以及同上游、下游之间的关系,来确定衡量其工作的绩效指标的一种设计方法。1.2绩效考核方法1.2.1目标管理绩效考核法1.目标管理概述管理大师彼得·德鲁克最早提出了“目标管理”(ManagementByObjectives,MBO)的概念。德鲁克认为,目标管理是根据重成果的思想,先由企业确定并提出在一定时期内期望达到的理想总目标,然后由各部门和全体员工根据总目标确定各自的分目标并积极主动使之实现的一种管理方法。目标管理的设计思想是通过有意识地为员工设立一个目标,实现影响其工作表现的目的,进而达到改善企业绩效的效果。2.目标管理考核法操作流程目标管理考核法的操作流程,如图1-1所示。第3页共10页第2页共10页明确企业总体战略目标确定企业的战略支目标内部流程的整合与分析部门级关键业绩指标的提取形成关键业绩指标体系编号:时间:2021年x月x日书山有路勤为径,学海无涯苦作舟页码:第3页共10页图1-1目标管理考核法的操作流程(1)建立员工工作目标列表员工工作目标列表的编制由员工及其上级主管共同完成。目标的实现者同时也是目标的制定者,这样有利于目标的实现。(2)明确业绩衡量方法一旦某项目标被确定用于绩效考核,必须收集相关的数据,明确如何以该目标衡量业绩,并建立相关的检查和平衡机制。(3)实施业绩评价在给定时间期末,将员工业绩与目标相比较,从而评价业绩,识别培训需要,评价组织战略成功性,或提出下一时期的目标。1.2.2关键业绩指标绩效考核法1.关键业绩指标概述关键业绩指标(KeyPerformanceIndicators,KPI),是通过对组织内部流程的输入端...

1、当您付费下载文档后,您只拥有了使用权限,并不意味着购买了版权,文档只能用于自身使用,不得用于其他商业用途(如 [转卖]进行直接盈利或[编辑后售卖]进行间接盈利)。
2、本站所有内容均由合作方或网友上传,本站不对文档的完整性、权威性及其观点立场正确性做任何保证或承诺!文档内容仅供研究参考,付费前请自行鉴别。
3、如文档内容存在违规,或者侵犯商业秘密、侵犯著作权等,请点击“违规举报”。

碎片内容

绩效指标设计与绩效考核

确认删除?
VIP
微信客服
  • 扫码咨询
会员Q群
  • 会员专属群点击这里加入QQ群
客服邮箱
回到顶部