电脑桌面
添加小米粒文库到电脑桌面
安装后可以在桌面快捷访问

医药市场调研技术VIP免费

医药市场调研技术_第1页
1/68
医药市场调研技术_第2页
2/68
医药市场调研技术_第3页
3/68
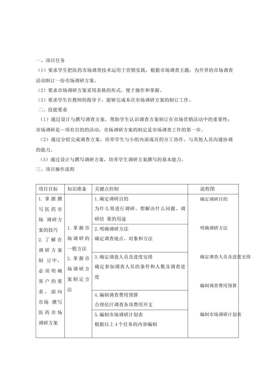
项目三医药市场调研项目3.1设计医药市场调研方案项目3.2医药市场调查前的准备项目3.3实施调查项目3.4调查资料的整理与分析项目3.5撰写市场调查报告项目三医药市场调研技术工作流程项目1.1撰写医药市场调研方案项目1.2医药市场调查前的准备项目1.3实施调查项目1.4调查资料的整理与分析项目1.5撰写市场调查报告项目要点:(1)通过项目一的训练学习,使学生能更好地理解“医药市场调查”、“营销环境”理论,较全面地掌握医药市场营销调查技能,提高各项通用能力,实现课程教学目标。(2)要求学生将所学的“医药市场调查技术”、“营销环境分析”运用于市场调研实践活动,在实践运用中理解营销调研专业知识,掌握医药市场营销调研技能。(3)要求学生完成“撰写医药市场调研方案”、“编制医药市场调研方案”、“医药市场调查前的准备”、“实施调查”、“调査资料的整理与分析”、“撰写市场调查报告5项市场调研技能实训,最后以小组为单位完成市场调查报告并以小组为单位进行成果汇报和展示。技能要求:(1)提高学生对市场调研重要性的认识。(2)通过设计和撰写市场调查报告,培养学生市场调研技能和综合分析问题的能力。(3)市场调研是企业营销岗位最重要、最基础的业务工作,掌握医药市场调査技能,能够帮助学生将来更好地胜任医药企业的营销工作。工作目标知识准备关键点控制流程图撰写药品市场调研报告实施调查药品市场调查前的准备撰写调查报告调查资料的整理与分析1.了解市场现状和市场动态,为公司产品的研发、生产和营销提供依据2.了解公司营销活动的作用和产品的市场状态1.掌握市场调研的内容,如市场调研的方法、过程等2.掌握信息收集、数据统计、分析等方面的知识1.撰写市场调研的方案市场调研人员根据公司各项工作的需要,确定调研的种类、方法、目的、人员和费用等内容。2.医药市场调査前的准备市场调研人员准备市场调研需要的工具,如调查问卷等;对配备的调研人员进行适当的培训,以保证调查任务准确完成3.实施调查市场调研人员根据调研计划实施市场调查,并相互配合完成调查任务4.调査资料的整理与分析调研人员对收集到的调研信息进行统计、整理和分析5.撰写市场调查报告调研人员根据调研信息分析的结果,编写市场调研报告,并将报告提交项目评估:(1)本项目是课程考核的重点,该项目评估占课程总成绩的20%。(2)本项目评估由通用能力、技能评价两部分组成,评估分值比例分别为30%、70%。(3)各子项目评估标准、评估分值要求列表操作(参考附录二《医药市场营销技术》项目评估手册项目一)项目3.1撰写医药市场调研方案企业要进行有效的营销调研,首先要制定一个切实有效的计划。确定调研目的确定调查人员及进度安排明确调研方法编制市场调研计划表编制调查费用预算一、项目任务(1)要求学生把医药市场调查技术运用于营销实践,根据市场调查主题,为开界的市场调查活动制订一份市场调研方案。(2)要求市场调研方案采用表格的形式,便于操作和掌握。(3)要求学生在教师的指导下,能够完成本次市场调研方案的制订工作。二、技能要求(1)通过设计与撰写调查方案,帮助学生认识调查方案制订在市场营销活动中的重要性;市场调研是—项有目的的活动,市场调研方案的制定是市场调查工作的第一步。(2)通过分组完成调查方案,培养学生与小组内部成员的分工协作、与其他人员沟通协调的能力。(3)通过设计与撰写调研方案,培养学生调研方案撰写的基本能力。三、项目操作流程项目目标知识准备关键点控制流程图1.掌握撰写医药市场调研方案的技巧2.了解在调研方案制订中,必须明确客户的要求,面向市场撰写医药市场调研方案1.掌握市场调研的一般方法2.掌握市场调研方案制定方法1.确定调研目的为什么耍进行调研、想解决什么问题、调研结果的用途2.明确调研方法确定调查地点、对象和方法3.确定调査人员及进度安排确定参加调查人员的条件和人数及调查进度4.编制调查费用预算合理估汁调查各项费用开支5.编制市场调研计划表根据以上4个任务的内容编制四、理论指导(一)医药市场调查的概念医药市场调查是根据市场预测、决策等的需要,运用科学的方法,有目的、有计划、...

1、当您付费下载文档后,您只拥有了使用权限,并不意味着购买了版权,文档只能用于自身使用,不得用于其他商业用途(如 [转卖]进行直接盈利或[编辑后售卖]进行间接盈利)。
2、本站所有内容均由合作方或网友上传,本站不对文档的完整性、权威性及其观点立场正确性做任何保证或承诺!文档内容仅供研究参考,付费前请自行鉴别。
3、如文档内容存在违规,或者侵犯商业秘密、侵犯著作权等,请点击“违规举报”。

碎片内容

医药市场调研技术

文泉书屋+ 关注
实名认证
内容提供者

热爱教学事业,对互联网知识分享很感兴趣

确认删除?
VIP
微信客服
  • 扫码咨询
会员Q群
  • 会员专属群点击这里加入QQ群
客服邮箱
回到顶部