电脑桌面
添加小米粒文库到电脑桌面
安装后可以在桌面快捷访问

某连锁店和区域公司绩效考核与激励方案VIP专享VIP免费

某连锁店和区域公司绩效考核与激励方案_第1页
1/16
某连锁店和区域公司绩效考核与激励方案_第2页
2/16
某连锁店和区域公司绩效考核与激励方案_第3页
3/16
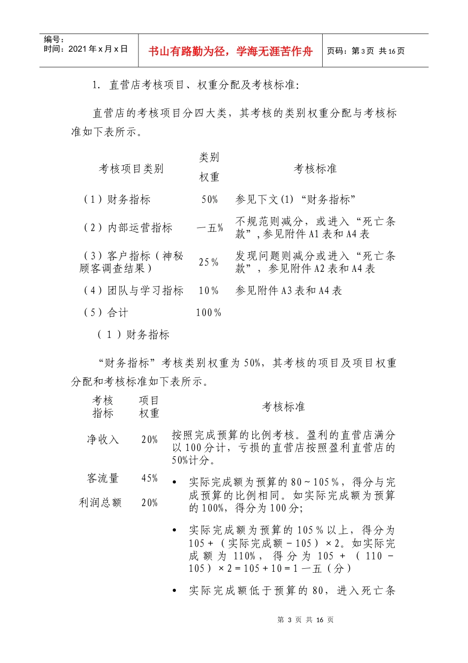
第1页共16页编号:时间:2021年x月x日书山有路勤为径,学海无涯苦作舟页码:第1页共16页内蒙古小肥羊餐饮连锁有限公司连锁店和区域公司绩效考核与激励方案一、总则1.适用范围本方案是在2008年5月起试行的《直营店和区域公司绩效考核与激励方案(试行稿)》基础上,收集各区域公司和直营店实施意见后修改形成的。本方案适用于小肥羊公司直营店和区域管理公司(包括一、二、三级区公司,以下简称“区域公司”)。考核部分也适用于特许店和加盟店。加盟店与公司签订委托考核协议并缴纳神秘顾客调查费用者,公司将其统一纳入考核范围。但是,特许店和加盟店不参与奖励分配。2.目的(1)建立有效的绩效执行系统,落实公司各项政策和措施;(2)对直营店和区域管理公司的工作进行客观、公正地评价,并通过此评价合理地进行激励;(3)促进上下级沟通和各部门间的相互协作,帮助员工提高自身工作水平,进而提高公司的整体素质。3.原则(1)平衡发展导向。改变一般考核体系中以财务为唯一指标,忽视管理和发展等其他重要指标,从而不能保证企业第2页共16页第1页共16页编号:时间:2021年x月x日书山有路勤为径,学海无涯苦作舟页码:第2页共16页持续发展的弊病。本方案采用绩效考核常用的“平衡计分卡”和关键业绩指标()考核的原理,以企业价值观为核心,平衡设置财务、内部运营、客户、团队与学习四类发展指标。(2)体现连锁企业的特点,考核与激励要为人才的战略储备服务;(3)遵循“客观、公正、公开、科学”的原则,以提高员工绩效为导向,真实地反映被考核人员的实际情况,避免因个人和其他主观因素影响绩效考核的结果。(4)本方案激励标准总体上不低于2007年。4.组织与实施机构公司人力资源中心是包括本考核与激励在内的公司所有考核与激励的管理部门,运营总部运营中心是本考核与激励的方案制定和组织与实施部门。本考核的考核者包括连锁店(包括直营店、特许店和加盟店)执行经理、区域公司(直营店包括本直营店所属的区域公司和上级区域公司。特许店和加盟店为其主要投资人)、运营总部(直营店为运营中心,加盟店为加盟中心)、运营总部聘请的神秘顾客调查机构和顾客满意度调查机构。本考核与激励所涉及的全部财务数据由计财中心提供;“学习与团队指标”相关数据由相关区域人力资源主管部门和培训主管部门提供;市场开发数据由运营总部市场开发中心提供。二、直营店的考核第3页共16页第2页共16页编号:时间:2021年x月x日书山有路勤为径,学海无涯苦作舟页码:第3页共16页1.直营店考核项目、权重分配及考核标准:直营店的考核项目分四大类,其考核的类别权重分配与考核标准如下表所示。考核项目类别类别权重考核标准(1)财务指标50%参见下文(1)“财务指标”(2)内部运营指标一五%不规范则减分,或进入“死亡条款”,参见附件A1表和A4表(3)客户指标(神秘顾客调查结果)25%发现问题则减分或进入“死亡条款”,参见附件A2表和A4表(4)团队与学习指标10%参见附件A3表和A4表(5)合计100%(1)财务指标“财务指标”考核类别权重为50%,其考核的项目及项目权重分配和考核标准如下表所示。考核指标项目权重考核标准净收入20%按照完成预算的比例考核。盈利的直营店满分以100分计,亏损的直营店按照盈利直营店的50%计分。实际完成额为预算的80~105%,得分与完成预算的比例相同。如实际完成额为预算的100%,得分为100分;实际完成额为预算的105%以上,得分为105+(实际完成额-105)×2。如实际完成额为110%,得分为105+(110-105)×2=105+10=1一五(分)实际完成额低于预算的80,进入死亡条客流量45%利润总额20%第4页共16页第3页共16页编号:时间:2021年x月x日书山有路勤为径,学海无涯苦作舟页码:第4页共16页款,即本月考核成绩为0分。新投资店面按照新址审批会确认的投资预算进行考核毛利率5%控制在预算范围的±1个百分点内。满分以100分计。控制在预算范围的±1个百分点内得满分,±1~2个百分点得70分,±2~3个百分点得50分,超过±3个百分点进入死亡条款。变动费用率(水、电、燃、日耗)5%控制在预算范围的+1个百分点内。满分以100分计...

1、当您付费下载文档后,您只拥有了使用权限,并不意味着购买了版权,文档只能用于自身使用,不得用于其他商业用途(如 [转卖]进行直接盈利或[编辑后售卖]进行间接盈利)。
2、本站所有内容均由合作方或网友上传,本站不对文档的完整性、权威性及其观点立场正确性做任何保证或承诺!文档内容仅供研究参考,付费前请自行鉴别。
3、如文档内容存在违规,或者侵犯商业秘密、侵犯著作权等,请点击“违规举报”。

碎片内容

某连锁店和区域公司绩效考核与激励方案

确认删除?
VIP
微信客服
  • 扫码咨询
会员Q群
  • 会员专属群点击这里加入QQ群
客服邮箱
回到顶部