电脑桌面
添加小米粒文库到电脑桌面
安装后可以在桌面快捷访问

某公司薪资规定VIP专享VIP免费

某公司薪资规定_第1页
1/4
某公司薪资规定_第2页
2/4
某公司薪资规定_第3页
3/4
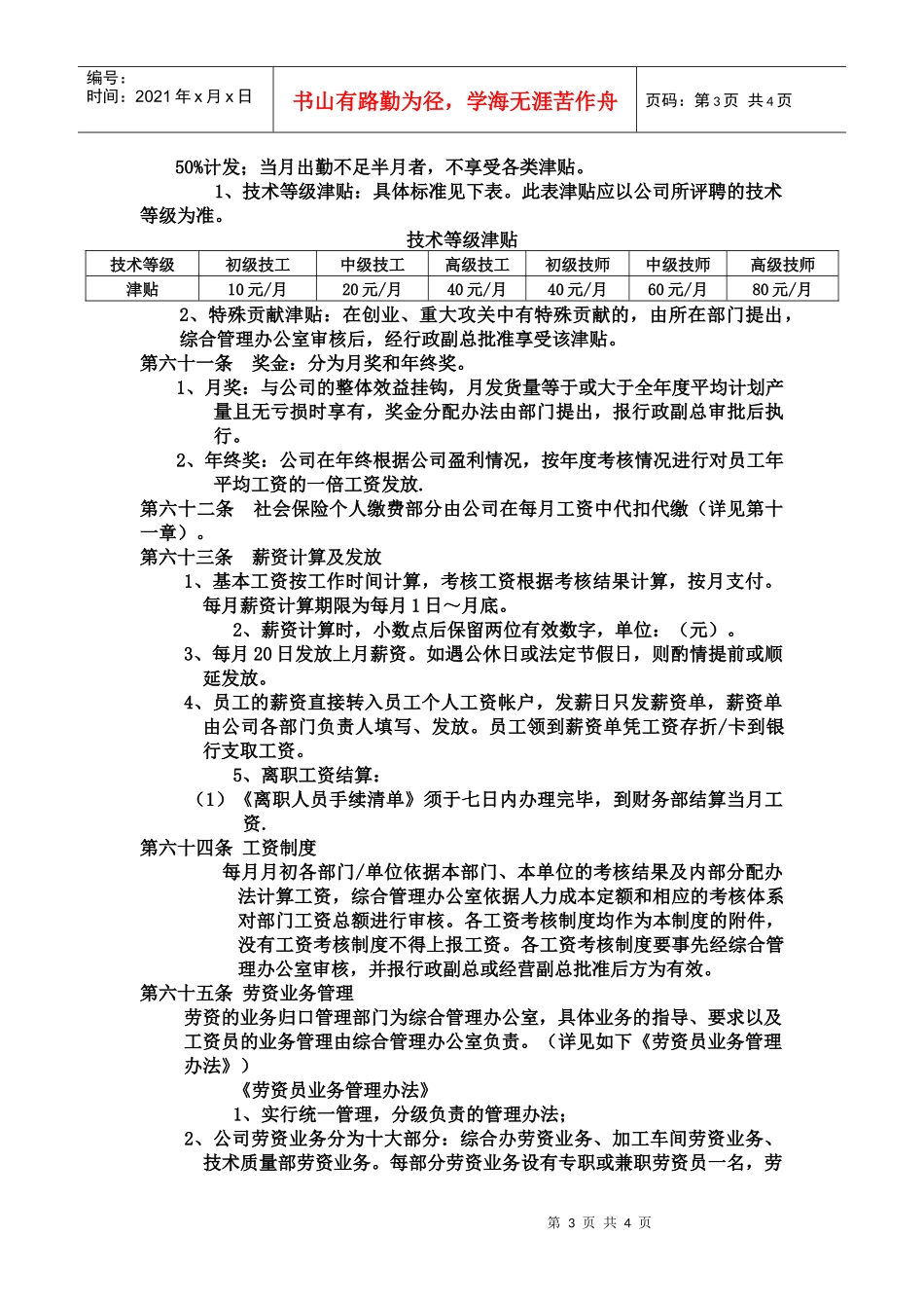
第1页共4页编号:时间:2021年x月x日书山有路勤为径,学海无涯苦作舟页码:第1页共4页第九章薪资第五十四条各部门/分公司/办事处等工资制度可参照制定。第五十五条薪资制度的宗旨为“永续经营,成果共享”,体现“以贡献论薪酬”的原则,激励员工努力工作,以获得与业绩相应的报酬。第五十六条薪资类别:按不同的分类方法具体区分如下:分类方法工资种类适应对象区分原则工资制度工资表发放时间年薪部门负责人根据目标责任制核算、计发业务特点技术含量工作性质劳动强度基础知识工作经验基本技能劳动环境劳动态度责任大小结合实际需要,各单位、部门分别制定相应的工资考核制度,报请批准后备案执行1、依据工资制度造表;2、谁用人,谁做工资表。月薪全员考核方法综合考核工资职能人员绩效考核工资销售/施工人员计量考核工资计件工资技工/辅助工工时考核工资小时工资第五十七条工资定额分配:1、由综合管理办公室按照通信公司与各部门/单位签订的目标责任书及当月考核结果确定部门/单位的工资总额,各部门/单位依照内部考核结果进行再分配。具体分解方法如下:管理人工成本——科长/主任及公司任命的主管二线人工成本——各职能部门工作人员及职能人员吨位总人工成本生产一线人工成本——各车间、各辅助工种2、人工总成本费用采取浮动制,随生产的淡旺季互补。但全年的平均水平不得大于固定吨位总工资。第五十八条月工资结构:薪金=基本工资(出勤工资+加班工资)+考核工资+各类津贴+月奖±奖罚1、基本工资:与当月出勤直接挂钩。2、考核工资:根据部门对每位员工的考核结果计算个人的考核工资。3、各类津贴:技术等级津贴、特殊贡献津贴。4、奖金:分为月奖和年终奖,根据产量和工作量情况而定。5、奖罚:根据公司相关制度做出的专项奖罚。注:加班工资:公休日、法定节假日加班均按1:1计算工作时间和工资或安排同等时间的换休:在法定节假日加班或值班并无法换休的按天另第2页共4页第1页共4页编号:时间:2021年x月x日书山有路勤为径,学海无涯苦作舟页码:第2页共4页发给25元的补贴。第五十九条基本工资等级标准:(详见下表)基本工资等级标准岗位类别岗位等级岗位名称级差基本基准工资岗位技能分级0123456管理人员1-1公司级领导20015000+200+400+600+800100012001-2部门经理/分公司经理10010000+100+200+300+400+500+6001-3项目经理/主任工程师办公室主任10010000+100+200+300+400+500+5501-4科长/车间主任10010000+100+200+300+4004505001-5室主任1008000+100+200+300+400420450主管2-1高级主管10010000+100+200+300+400+4004502-2中级主管1006000+100+200+300+400-2-3初级主管505000+50+100+150+200--主办3-1高级主办505000+50+100+150+200--3-2中级主办504500+50+100+150---3-3初级主办504000+50+100+150---技工J-1高级技工506000+50+100+150-适用于非量化工人J-2中级技工5000+50+100+150-J-3初级技工4000+50+100+150-普工P-1辅助工/物传工503000+50+100+150-P-2普工503000+50+100+150-勤务Q-1保洁503000+50+100+150---说明:1、若泄露本人工资、打探他人工资者,各处以200元以上罚款,直至开除;若审核薪资/发薪人员泄密,调离岗位,并加倍处罚。2、员工调级每次最多不超过一级(不含岗位变动)。3、员工工资的确定由用人部门建议,综合管理办公室审核后,必要时报行政副总批准。新入职员工工资确定后由综合管理办公室告知本人。4、工资按日计算,按月支付。5、日薪标准=基本工资÷月标准工作日(日薪标准用于计算加班和各类扣薪)第六十条各类津贴当月出满勤,各类津贴按100%计发:当月出勤超过半月而不足满月者,按第3页共4页第2页共4页编号:时间:2021年x月x日书山有路勤为径,学海无涯苦作舟页码:第3页共4页50%计发;当月出勤不足半月者,不享受各类津贴。1、技术等级津贴:具体标准见下表。此表津贴应以公司所评聘的技术等级为准。技术等级津贴技术等级初级技工中级技工高级技工初级技师中级技师高级技师津贴10元/月20元/月40元/月40元/月60元/月80元/月2、特殊贡献津贴:在创业、重大攻关中有特殊贡献的,由所在部门提出,综合管理办公室审核后,经行政副总批准...

1、当您付费下载文档后,您只拥有了使用权限,并不意味着购买了版权,文档只能用于自身使用,不得用于其他商业用途(如 [转卖]进行直接盈利或[编辑后售卖]进行间接盈利)。
2、本站所有内容均由合作方或网友上传,本站不对文档的完整性、权威性及其观点立场正确性做任何保证或承诺!文档内容仅供研究参考,付费前请自行鉴别。
3、如文档内容存在违规,或者侵犯商业秘密、侵犯著作权等,请点击“违规举报”。

碎片内容

某公司薪资规定

确认删除?
VIP
微信客服
  • 扫码咨询
会员Q群
  • 会员专属群点击这里加入QQ群
客服邮箱
回到顶部