电脑桌面
添加小米粒文库到电脑桌面
安装后可以在桌面快捷访问

监理计划 第七章_施工环境保护监理(214-224)VIP免费

监理计划 第七章_施工环境保护监理(214-224)_第1页
1/11
监理计划 第七章_施工环境保护监理(214-224)_第2页
2/11
监理计划 第七章_施工环境保护监理(214-224)_第3页
3/11
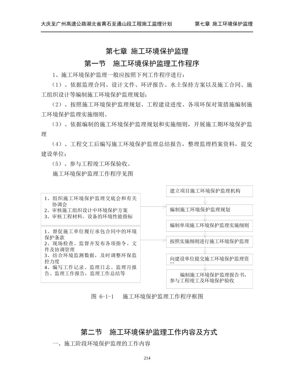
大庆至广州高速公路湖北省黄石至通山段工程施工监理计划第七章施工环境保护监理第七章施工环境保护监理第一节施工环境保护监理工作程序1、施工环境保护监理一般应按照下列工作程序进行:(1)、依据监理合同、设计文件、环评报告、水土保持方案以及施工合同、施工组织设计等编制施工环境保护监理规划;(2)、按照施工环境保护监理规划、工程建设进度、各项环保对策措施编制施工环境保护监理实施细则。(3)、依据编制的施工环境保护监理规划和实施细则,开展施工期环境保护监理(4)、工程交工后编写施工环境保护监理总结报告,整理监理档案资料,提交建设单位;(5)、参与工程竣工环保验收。施工环境保护监理工作程序见图图6-1-1施工环境保护监理工作程序框图第二节施工环境保护监理工作内容及方式一、施工阶段环境保护监理的工作内容1、组织施工环境保护监理交底会和有关协调会2、审核施工组织设计中环境保护方案3、审核工程材料、设备的环境性能指标建立项目施工环境保护监理机构编制施工环境保护监理规划编制单项施工环境保护监理实施细则按照实施细则进行施工环境保护监理向建设单位提交施工环境保护监理资料编制施工环境保护监理报告书,参与工程竣工及环境保护验收1、督促施工单位履行承包合同中的环境保护条款2、现场检查、监督并发布各项指令、文件及协调管理3、结合环境监测数据,及时调整环保监控力度4、编写工作记录、监理日志、监理月报告、监理工作报告,监理工作总结等214大庆至广州高速公路湖北省黄石至通山段工程施工监理计划第七章施工环境保护监理施工阶段环境保护监理一般应包括以下内容:1、审查施工单位编制的分部(分项)工程施工方案中的环保措施是否可行。2、对施工现场、施工作业进行巡视或旁站监理,检查环境保护措施的落实情况。3、监测各项环境指标,出具监测报告或成果。4、向施工单位发出环境保护工作指示,并检查指令的执行情况。5、编写环境监理月报。6、参加工地例会。7、建立、保管环境保护监理资料档案。8、协助业主落实公路施工过程的环境监测计划。监测应定期进行,一般定期监测的项目有:(1)、空气质量监测项目有NO2、CO、TSP等三项,必要时还可监测SO2(2)、地表水质量一般监测项目有酸碱度(PH)、氨氮、悬浮物(SS)、石油类等。(3)、声环境质量监测项目为环境躁声LAeq二、施工环境保护监理的工作方式监理工程师一般应常驻工地,对施工活动的环保工作进行动态管理。工作方式以巡视为主,根据施工区污染源分布情况,监理工程师定期进行巡视。对特别关心的节点可以进行旁站监理,必要时还可以进行环境监测。巡视和旁站监理的情况,均应予以详细记录。监理过程中如发现环境污染和生态破坏等情况,监理工程师应立即通知施工单位限期整改。一般性或操作性的问题,可以采取口头通知形式。口头通知无效或有污染隐患时,应发出书面的监理通知,要求施工单位整改,并根据施工单位的书面回复检查整改结果。严重的环境问题,还应同时向业主汇报。如整改情况不理想,可以发布停工指令。第三节环境污染和生态破坏事故处理当工程施工过程中出现重大污染事故时,按如下程序处理:(1)、施工单位在发生事故后,除在规定时间口头报告监理工程师外,应尽215大庆至广州高速公路湖北省黄石至通山段工程施工监理计划第七章施工环境保护监理快提出书面报告事故初步调查结果,报告应初步反映该工程名称、部位、污染事故原因、应急环保措施等。(2)、立即汇报建设单位,及时向当地环保行政主管部门汇报,同时书面通知施工单位暂停该工程的施工,并根据环保主管部门有关意见,采取有效的环保措施。(3)、监理工程师和施工单位对污染事故继续深入调查,并和有关方面商讨后,提出事故处理的初步方案后报业主,交环保主管部门研究处理。(4)、督促施工单位做好善后工作。第四节施工阶段环境保护监理一、路基工程现场环境保护监理(一)、路基工程潜在环境影响1、地表清理及结构物拆除潜在环境影响序号活动内容潜在影响1清除草丛、树木等植被1.生态破坏2.水土流失2清淤1.水土流失3结构物拆除1.扬尘污染2.噪声污染3.损害景观4场地内积水1.水污染2.传播病媒5...

1、当您付费下载文档后,您只拥有了使用权限,并不意味着购买了版权,文档只能用于自身使用,不得用于其他商业用途(如 [转卖]进行直接盈利或[编辑后售卖]进行间接盈利)。
2、本站所有内容均由合作方或网友上传,本站不对文档的完整性、权威性及其观点立场正确性做任何保证或承诺!文档内容仅供研究参考,付费前请自行鉴别。
3、如文档内容存在违规,或者侵犯商业秘密、侵犯著作权等,请点击“违规举报”。

碎片内容

监理计划 第七章_施工环境保护监理(214-224)

您可能关注的文档

确认删除?
VIP
微信客服
  • 扫码咨询
会员Q群
  • 会员专属群点击这里加入QQ群
客服邮箱
回到顶部