电脑桌面
添加小米粒文库到电脑桌面
安装后可以在桌面快捷访问

职业规划样板VIP免费

职业规划样板_第1页
1/7
职业规划样板_第2页
2/7
职业规划样板_第3页
3/7
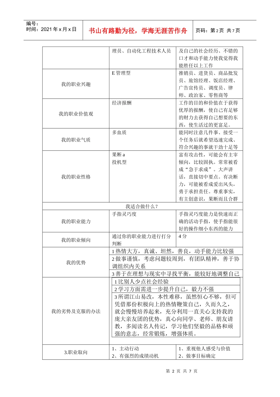
第1页共7页编号:时间:2021年x月x日书山有路勤为径,学海无涯苦作舟页码:第1页共7页职业生涯规划书姓名:班级及学校:专业(含二专自考):汽车制造4毕业职业目标(公司和岗位,1-2个):长安公司、汽车装配师你的奋斗感言:(10句以内)1、只有采取有效地行动,不断地进取,加倍地付出,这才是获得持久成功的唯一方法......2、有了想法而不去实施,犹如耕地而不去播种,不与行动结合,抱负永远只是原地踏步,不奋斗而想成功,犹如不播种而想收获3、理想如星辰-----我们永不能触到,但我们可以象航海者一样,借星光的位置而航行、(中短期规划:3---5年,即工作的前两年)2009年6月15日——2010年6月1日一、职业自我评价职业自我评价表1.我是谁——职业个性职业自我评价内容我的职业需求推销员、旅店经理、商店管高中及现在的干部经历,以第2页共7页第1页共7页编号:时间:2021年x月x日书山有路勤为径,学海无涯苦作舟页码:第2页共7页理员、自动化工程技术人员及自己的社会经历、不错的口才和动手能力使我觉得我能胜任以上工作我的职业兴趣E管理型推销员、进货员、商品批发员、旅馆经理、饭店经理、广告宣传员、调度员、律师、政治家、零售商等我的职业价值观经济报酬工作的目的和价值在于获得优厚的报酬,使自己有足够的财力去获得自己想要的东西,使生活过的更富足。我的职业气质多血质能同时注意几件事、接受一个任务后就希望迅速完成、符合兴趣的事就干劲十足等我的职业性格果断a投机型富有攻击性,可能会有主宰倾向,比较固执。常常被看成“急于求成”。大声讲话,直接切中要点。有决断力,可能被看成爱出风头,勇于承担责任。尊重事实,有主创意识,果断而且合群我适合做什么?我的职业能力手指灵巧度手指灵巧度能力是快速而正确的活动手指,使手指能很好的操作细小东西的能力我的职业倾向通过你的职业能力进行打分判断4分我的优势1热情大方,真诚、坦然,善良,动手能力比较强2做事谨慎,考虑问题较周到,有团队精神,善于协调组织内关系3善于在理想与现实中寻找平衡,能较好地调整自己我的劣势及克服的办法1比别人少点社会经验2学习方面需进一步提升自己,毅力不强3所谓江山易改,本性难移,虽然恒心不够,但可凭借那份积极向上的热情鞭策自己,久而久之,就会慢慢培养起来,充分利用一直关心支持我的庞大亲友团的优势,真心向同学、老师、朋友请教,多阅读名人传记,学习他们坚毅的品格和顽强的意志,经常锻炼,增强体质。3.职业取向1、主动行动2、有强烈的成绩动机1、重视他人感受与价值2、做事目标确定第3页共7页第2页共7页编号:时间:2021年x月x日书山有路勤为径,学海无涯苦作舟页码:第3页共7页1、有较高的稳定性和忠实度2、做事勤奋踏实3、重视同事、个人情感1、进取心不够2、处事比较保守3、工作状态容易受家庭影响二、认识职场(我能做什么?)职场分析表职场分析表内容行业发展优势2002年1到7月,15家汽车行业的国家重点企业共实现工业总产值(不变价)1711.1亿元,比去年同期增长31.2%;主营业务收入1771.8亿元,增长25.4%;实现利润105.7亿元,增长33.7%,其中一汽、上汽、东风三大汽车集团利润同比全部增加,合计增利29.1亿元,占盈利企业增利额的93%。因此,上半年重点汽车企业利润的增长主要由一汽、东风、上汽和广州集团利润的快速增长所带动,而其中重型载货车和轿车,拉动了这些企业的利润快速增长。今年以来汽车行业重组力度加大,江苏悦达起亚汽车有限公司整体加盟东风汽车公司、6月14日天汽与一汽实施的互补性很强的战略性重组、9月19日东风汽车与日产汽车合作生产东风重中轻型卡车和客车以及日产全系列乘用车,汽车行业重组大幕的徐徐拉开,对中国汽车工业影响深远。2002上半年轿车市场经过了大幅降价洗礼,市场出现强劲增长态势。赛欧、夏利2000、羚羊、派力奥等一批新车型的投放使发动机排量在1-1.6升经济型高端车型的市场份额同比提升近8个百分点。以天津夏利、长安铃木奥拓这两个经济型轿车的传统品牌为代表的经济型轿车低端车型市场份额基本与2001年持平,但销量大增,出现了恢复性增长态势。价格降幅相对较小的中档轿车市场份额由2001年同期的...

1、当您付费下载文档后,您只拥有了使用权限,并不意味着购买了版权,文档只能用于自身使用,不得用于其他商业用途(如 [转卖]进行直接盈利或[编辑后售卖]进行间接盈利)。
2、本站所有内容均由合作方或网友上传,本站不对文档的完整性、权威性及其观点立场正确性做任何保证或承诺!文档内容仅供研究参考,付费前请自行鉴别。
3、如文档内容存在违规,或者侵犯商业秘密、侵犯著作权等,请点击“违规举报”。

碎片内容

职业规划样板

确认删除?
VIP
微信客服
  • 扫码咨询
会员Q群
  • 会员专属群点击这里加入QQ群
客服邮箱
回到顶部