电脑桌面
添加小米粒文库到电脑桌面
安装后可以在桌面快捷访问

财务部任务绩效指标VIP免费

财务部任务绩效指标_第1页
1/20
财务部任务绩效指标_第2页
2/20
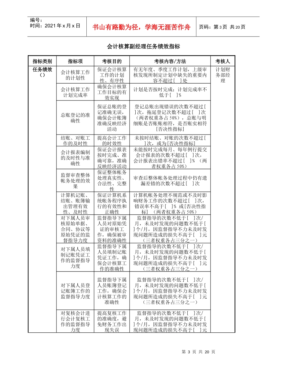
财务部任务绩效指标_第3页
3/20
第1页共20页编号:时间:2021年x月x日书山有路勤为径,学海无涯苦作舟页码:第1页共20页计划财务部任务绩效指标计划财务部经理任务绩效指标指标类别指标项考核目的考核内容/方法考核人任务绩效()计划财务部工作的计划性保证计划财务部工作的计划性、有序性有无年度、季度工作计划,上级审核发现所制定计划中缺失的重要内容不超过[]处分管副总经理部门工作计划完成率确保部门工作目标的有效实现逐条核实计划是否按时完成。已完成的工作项数/计划的工作总项数比例不小于[]%公司发展战略和经营计划拟定的完善性与合理性保证公司的发展战略与经营计划符合公司的实际情况,有助于公司的发展壮大公司的发展战略与经营计划中缺失的重要内容不超过[]处,公司的发展战略与经营计划中脱离公司的实际情况的内容不超过[]处(两者权重各占50%)对公司各部门业务计划制定的指导力度保证各部门的业务计划符合公司的战略与经营计划的要求由于对公司各部门的指导失误而导致其编制的业务计划不符合公司要求的次数不超过[]次各部门计划执行情况的监督力度监督各部门计划的实际执行,及时发现存在的问题监督检查次数不低于[]次/年;未及时发现的问题数不低于[]个/年,未及时发现的问题所造成的损失不高于[]元(两者权重各占50%)公司财务预算编制的正规性与有效性提出公司总体收支预测及控制范围,确保各项工作的检核标准未按照规定和公司的实际编制的财务预算项目不超过[]个,财务预算与实际情况的偏差不超过[]%(两者权重各占50%)对公司各部门预算的执行情况的监督力度保证公司各部门的收支情况严格按照预算执行,及时发现问题是否因监督不力导致部门的预算发生不合理的偏差[否决性指标]公司财务状况分析的完整性和准确度为公司经营管理提供准确的决策依据财务分析报告内容遗漏率不高于[]%,出现分析差错的项目不超过[]个(两者权重各占50%)公司投资项目财务可行性论证的科学性和为公司投资项目提供具体、合理、科学的因采纳此方案造成的实际损失(未取得应得利益或产生额外损失)不超过总投资额的[]%第2页共20页第1页共20页编号:时间:2021年x月x日书山有路勤为径,学海无涯苦作舟页码:第2页共20页有效性财务可行性分析公司筹资方案规划设计的科学性与有效性为公司的筹资决策提供具体、合理、科学的依据和规划方案该筹资方案的资金成本与筹资风险在一定的资金规模下是否为最小[否决性指标]投资子公司或下属单位的财务监控力度确保投资子公司与下属单位财务会计工作的规范性监督检查次数不低于[]次/年,未及时发现的问题数不低于[]个/年,未及时发现的问题所造成的损失不高于[]元(三者权重各占三分之一)公司财务会计体系与各项财务规章制度的合理合规性确保公司的财务会计核算体系监理在合理规范的基础上公司的财务会计体系与各项财务规章制度中不符合国家法规政策的内容不超过[]处,未结合公司实际情况的内容不超过[]处(两者权重各占50%)财务工作制度建设完善改进力度持续进行制度改进,不断提高工作效率每年改进财务工作业务流程和各项规定不低于[]次,每年更新财务工作规范不低于[]次(两者权重各占50%)对公司各部门财务规章制度及金融法规执行的监督力度确保公司各部门严格执行有关法规、制度,确保工作质量监督检查次数不低于[]次/年;未及时发现的问题数不低于[]个/年,未及时发现的问题所造成的损失不高于[]元(两者权重各占50%)税务筹划的成效合理进行税务筹划,维护公司的合法利益因税务筹划的不合理而造成的公司损失不高于[]元公司各项费用的审核力度严格执行费用控制标准,降低各项费用开支因审核不力而导致的费用超标的笔数不超过[]笔,金额不超过[]元(两者权重各占50%)统计报表的及时性与准确度统计数据准确、报送及时统计报表出现统计误差的项目不超过[]%,统计报表的报送延误不超过[]天(两者权重各占50%)财务决算报表的准确性和及时性准确反映公司一年内整体经营状况财务报表出现核算误差的项目不超过[]%,重要信息无遗失[否决性指标],财务报表的编制与报送的延误时间不超过[]天(三者权重各占三分之一)公司信息化建设管理力度加强信息化建设监督管理,提高公司信息...

1、当您付费下载文档后,您只拥有了使用权限,并不意味着购买了版权,文档只能用于自身使用,不得用于其他商业用途(如 [转卖]进行直接盈利或[编辑后售卖]进行间接盈利)。
2、本站所有内容均由合作方或网友上传,本站不对文档的完整性、权威性及其观点立场正确性做任何保证或承诺!文档内容仅供研究参考,付费前请自行鉴别。
3、如文档内容存在违规,或者侵犯商业秘密、侵犯著作权等,请点击“违规举报”。

碎片内容

财务部任务绩效指标

确认删除?
VIP
微信客服
  • 扫码咨询
会员Q群
  • 会员专属群点击这里加入QQ群
客服邮箱
回到顶部