电脑桌面
添加小米粒文库到电脑桌面
安装后可以在桌面快捷访问

某中型制造业采购部经理岗位KPI绩效考核指标VIP免费

某中型制造业采购部经理岗位KPI绩效考核指标_第1页
1/2
某中型制造业采购部经理岗位KPI绩效考核指标_第2页
2/2
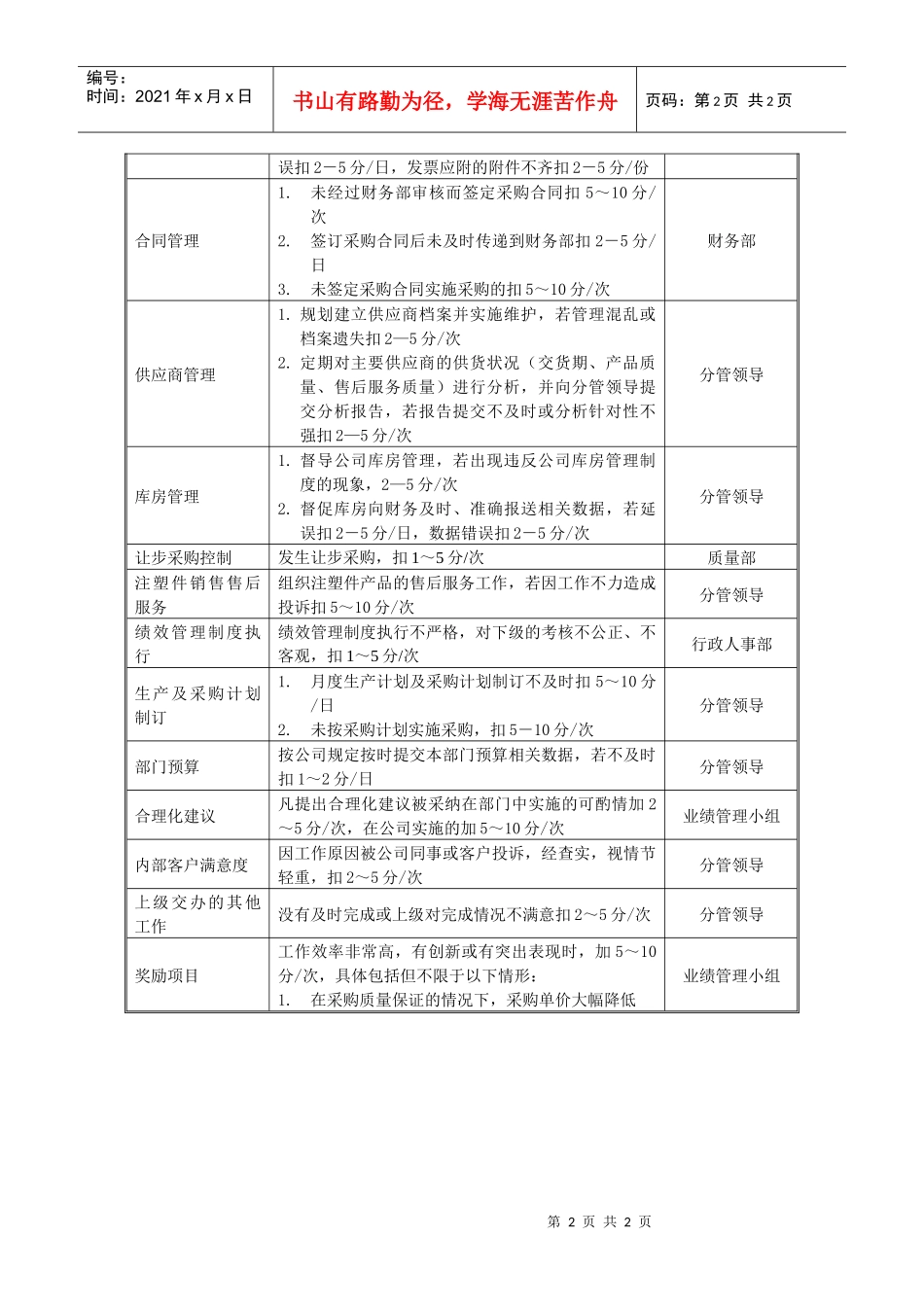
第1页共2页编号:时间:2021年x月x日书山有路勤为径,学海无涯苦作舟页码:第1页共2页采购部经理关键业绩指标定义权重数据来源材料采购合格率本期各种采购材料验收合格率/材料采购合格率目标值(分五类统计)20%质量部采购计划完成按期完成的采购材料数/采购计划数10%分管领导采购价格控制实际低于预算时,得100分;实际超出预算时,[1-(实际-预算)/预算]×10010%分管领导采购费用控制率实际低于预算时,得100分;实际超出预算时,[1-(实际~预算)/预算]×10010%财务部进项税率当月实际进项税额/根据当月采购付款计算的进项税额10%财务部原材料平均资金占用实际低于预算时,得100分;实际超出预算时,[1-(实际-预算)/预算]×10010%财务部上级满意度上级评价10%分管领导注塑件销售收入实际销售收入/计划销售收入10%分管领导本部门管理费用控制率实际低于预算时,得100分;实际超出预算时,[1-(实际~预算)/预算]×10010%财务部管理指标说明评价人管理制度及工作流程的执行1.违反公司管理制度及工作流程,扣1分/次;2.违反公司管理制度及工作流程,且给公司造成损失,直接责任扣5分及以上,间接责任扣2~5分分管领导采购制度的建立与执行1.组织建立、修订和完善公司的采控管理制度工作,若没有及时组织采控管理制度建设,视情节轻重,扣2~5分/次2.督导公司采控管理制度的执行,若没有按照制度及时履行督导职责或对所发现的问题没有严格按照公司采控管理制度进行改进,视情节轻重,扣2~5分/次分管领导材料原因返修发生因外购材料质量原因引起的成品返修,根据损失额扣5~10分/次分管领导材料采购原因停工发生因外购材料不能按时到货引起的停工,扣5~10分/次制造部采购差错若采购回的物料发生数量差异,根据差异大小扣5~10分/次分管领导超额运费控制发生超额运费,扣1~5分/次财务部发票的按时取得按公司规定按时取得采购发票并传递到财务部,若延财务部第2页共2页第1页共2页编号:时间:2021年x月x日书山有路勤为径,学海无涯苦作舟页码:第2页共2页误扣2-5分/日,发票应附的附件不齐扣2-5分/份合同管理1.未经过财务部审核而签定采购合同扣5~10分/次2.签订采购合同后未及时传递到财务部扣2-5分/日3.未签定采购合同实施采购的扣5~10分/次财务部供应商管理1.规划建立供应商档案并实施维护,若管理混乱或档案遗失扣2—5分/次2.定期对主要供应商的供货状况(交货期、产品质量、售后服务质量)进行分析,并向分管领导提交分析报告,若报告提交不及时或分析针对性不强扣2—5分/次分管领导库房管理1.督导公司库房管理,若出现违反公司库房管理制度的现象,2—5分/次2.督促库房向财务及时、准确报送相关数据,若延误扣2-5分/日,数据错误扣2-5分/次分管领导让步采购控制发生让步采购,扣1~5分/次质量部注塑件销售售后服务组织注塑件产品的售后服务工作,若因工作不力造成投诉扣5~10分/次分管领导绩效管理制度执行绩效管理制度执行不严格,对下级的考核不公正、不客观,扣1~5分/次行政人事部生产及采购计划制订1.月度生产计划及采购计划制订不及时扣5~10分/日2.未按采购计划实施采购,扣5-10分/次分管领导部门预算按公司规定按时提交本部门预算相关数据,若不及时扣1~2分/日分管领导合理化建议凡提出合理化建议被采纳在部门中实施的可酌情加2~5分/次,在公司实施的加5~10分/次业绩管理小组内部客户满意度因工作原因被公司同事或客户投诉,经查实,视情节轻重,扣2~5分/次分管领导上级交办的其他工作没有及时完成或上级对完成情况不满意扣2~5分/次分管领导奖励项目工作效率非常高,有创新或有突出表现时,加5~10分/次,具体包括但不限于以下情形:1.在采购质量保证的情况下,采购单价大幅降低业绩管理小组

1、当您付费下载文档后,您只拥有了使用权限,并不意味着购买了版权,文档只能用于自身使用,不得用于其他商业用途(如 [转卖]进行直接盈利或[编辑后售卖]进行间接盈利)。
2、本站所有内容均由合作方或网友上传,本站不对文档的完整性、权威性及其观点立场正确性做任何保证或承诺!文档内容仅供研究参考,付费前请自行鉴别。
3、如文档内容存在违规,或者侵犯商业秘密、侵犯著作权等,请点击“违规举报”。

碎片内容

某中型制造业采购部经理岗位KPI绩效考核指标

您可能关注的文档

确认删除?
VIP
微信客服
  • 扫码咨询
会员Q群
  • 会员专属群点击这里加入QQ群
客服邮箱
回到顶部