电脑桌面
添加小米粒文库到电脑桌面
安装后可以在桌面快捷访问

部门员工形象奖金评定细节VIP免费

部门员工形象奖金评定细节_第1页
1/5
部门员工形象奖金评定细节_第2页
2/5
部门员工形象奖金评定细节_第3页
3/5
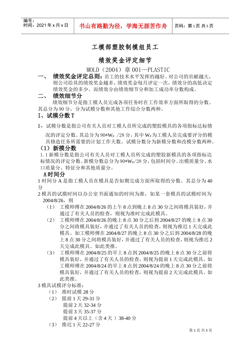
第1页共5页编号:时间:2021年x月x日书山有路勤为径,学海无涯苦作舟页码:第1页共5页工模部塑胶制模组员工绩效奖金评定细节MOLD(2004)章001—PLASTIC一、绩效奖金评定总则:员工的技术水平发挥的越好、对公司的贡献越大,则公司给其的绩效奖金越多。绩效奖金每月评定一次,绩效分的高低决定绩效奖金的多少。而绩效分由绩效细节分和加工成功率分数构成。二、绩效细节分绩效细节分是指工模人员完成各项任务时在工作效率方面所取得的分数。其总分为90分,分为试模分数和其他工作综合分数两种。I、试模分数T1,试模分数是指公司有关人员对工模人员所完成的塑胶模具的各项指标达标情况的评定分数。其总分为90*WP/28分,其中WP为工模人员完成要评分的模具修造任务所需要的计划工作天数。试模分数分为新模分数和改模分数两种。(1)新模分数1.1新模分数是指公司有关人员对工模人员所完成的塑胶新模具的各项指标达标情况的评定分数。新模分数总分为90*WP/28分,包括时间分、出模质量分、水口质量分、特征分和其他质量分。A时间分1时间分A是指工模人员在模具是否如期完成方面所取得的分数。其总分为40分2模具的试摸时间以办公室书面通知的时间为准,如某一套模具的试模时间为2004/8/26,则(1)工模师傅在2004/8/26的上午8点到晚上8点30分之间将模具装好,并通过了有关人员的检查,则视为准时完成此模具。(2)工模师傅在2004/8/26的晚上8点30分之后到2004/8/27的晚上8点30分之间将模具装好,并通过了有关人员的检查,则视为推迟1天完成此模具。如工模师傅在2004/8/27的晚上8点30分之后到2004/8/28的晚上8点30分之间将模具装好,并通过了有关人员的检查,则视为推迟2天完成此模具。如此类推。(3)工模师傅在2004/8/25的早上8点到2004/8/25的晚上8点30分之前将模具装好,并通过了有关人员的检查,则视为提前1天完成此模具。如工模师傅在2004/8/24的早上8点到2004/8/24的晚上8点30分之前将模具装好,并通过了有关人员的检查,则视为提前2天完成此模具。如此类推。3模具试模评分标准:(1)准时试模28分(2)提前1天29-31分提前2天32-34分提前3天35-37分提前4天以上(含4天)38-40分(3)推迟1天22-27分第2页共5页编号:时间:2021年x月x日书山有路勤为径,学海无涯苦作舟页码:第2页共5页推迟2天16-21分推迟3天10-15推迟4天4-9分推迟5天以上(含5天)0-3分4模具在制作过程中,如果因为模期较紧等原因而另外增加人员帮忙,从而使模期适当提前的,其试模时间应减去他人帮忙的时间,再进行评分。5如果模具胶件不是一次性装注塑机试出来的,则要在以上分数中扣除分数,每多试一次模扣10分。B出模质量分1,出模质量分B是指工模人员在模具能否保证胶件无明显顶白、拉白或粘模现象等出模质量方面所取得的分数。其总分为10分2,出模质量分的评分标准2.1,胶件无顶白、拉白或粘模现象8-10分2.2,胶件有顶白、拉白或粘模现象,但对试板影响不大4-7分2.3,胶件有明显顶白、拉白或粘模现象,导致无法装板或装出来的板太差。0-3分C水口质量分1,水口质量分C是指工模人员在模具入水口、流道等质量方面所取得的分数。其总分为10分2,水口质量分的评分标准入水口、流道质量由以下三项指标评定2.1,所做入水口、流道要使得模具注塑容易。满分为4分2.2,所做入水口、流道要使得模具水口料尽可能少、。满分为3分2.3,所做入水口、流道要外观光滑整齐。满分为3分D特征分1,特征分D是指工模人员在胶件特征是否做对做齐等质量方面所取得的分数。其总分为15分2,特征分的评分标准2.1,特征无错漏,尺寸合要求(重要尺寸与图纸要求尺寸相差低于0.1MM)。12-15分2.2,特征无明显错漏,但部分重要尺寸未达到装配要求。9-11分2.3,有1至2个特征明显漏做或做错,但其他尺寸合格;或3个以上(含)重要尺寸不合要求的。5-8分2.4,有3个以上(含)特征明显漏做或做错。1-4分E其他质量分1,其他质量分E是指工模人员在模具能否保证会模质量、配件(顶针、司筒针、镶针、顶块、行位、斜顶等)质量、模具外观质量(包括模具标识等)等方面所取得的分数。其总分为15分2,其他质量分的评分标准2.1,优秀;13-15分2.2,良好;10-1...

1、当您付费下载文档后,您只拥有了使用权限,并不意味着购买了版权,文档只能用于自身使用,不得用于其他商业用途(如 [转卖]进行直接盈利或[编辑后售卖]进行间接盈利)。
2、本站所有内容均由合作方或网友上传,本站不对文档的完整性、权威性及其观点立场正确性做任何保证或承诺!文档内容仅供研究参考,付费前请自行鉴别。
3、如文档内容存在违规,或者侵犯商业秘密、侵犯著作权等,请点击“违规举报”。

碎片内容

部门员工形象奖金评定细节

确认删除?
VIP
微信客服
  • 扫码咨询
会员Q群
  • 会员专属群点击这里加入QQ群
客服邮箱
回到顶部