电脑桌面
添加小米粒文库到电脑桌面
安装后可以在桌面快捷访问

建筑节能监理方案(监理规划补充内容)VIP专享VIP免费

建筑节能监理方案(监理规划补充内容)_第1页
1/14
建筑节能监理方案(监理规划补充内容)_第2页
2/14
建筑节能监理方案(监理规划补充内容)_第3页
3/14
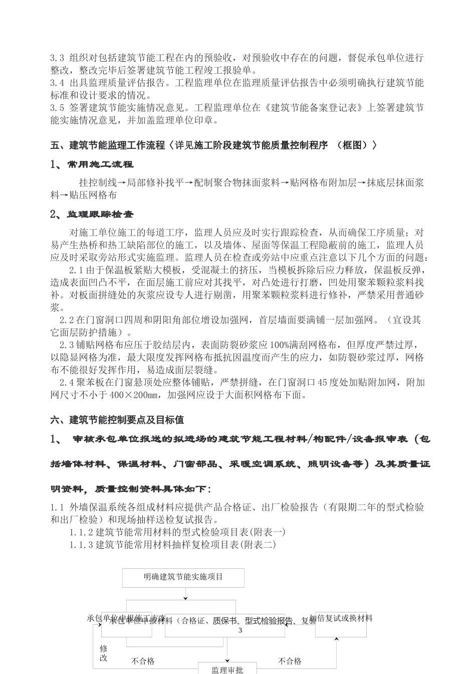
建筑节能监理方案(监理规划补充内容)一、建筑节能监理依据1、《民用建筑热工设计规范》(GB50176-93)2、《夏热冬冷地区居住建筑节能设计标准》(JGJ134—2001)3、《公共建筑节能设计标准》(GB50189—2005)4、《膨胀聚苯板薄抹灰外墙外保温系统》(JG149—2003)5、《胶粉聚苯颗粒外墙外保温系统》(JG158—2004)6、《外墙外保温工程技术规程》(JGJ144—2004)7、《外墙内保温板》(JG/T159-2004)8、《江苏省民用建筑热环境与节能设计标准》(DGJ32/J478-2001)9、江苏省《民用建筑节能工程施工质量验收规程》(DGJ32/J19-2006)10、江苏省《民用建筑节能工程现场热工性能检测标准》(DGJ32/J23-2006)11、江苏省《水泥基复合保温砂浆建筑保温系统技术规程》(DGJ32/J22-2006)12、《采暖通风和空气调节设计规范》(GBJ19-2003)13、《建筑照明设计标准》(GB50034-2004)14、《建筑外窗保温性能分级及检测方法》(GB/T8484-2002)15、《民用建筑节能管理规定》(建设部令第143号)、《关于新建居住建筑严格执行节能标准的通知》(建科[2005]55号)、《关于认真做好<公共建筑节能设计标准>宣贯、实施及监督工作的通知》(建科函[2005]121号)、《民用建筑工程节能质量监督管理办法》(建质[2006]192号)、《江苏省外墙外保温粘贴饰面砖做法技术要求》(苏建科(2006)287号)等。二、建筑节能监理工作目标依照现行法律、法规以及有关建筑节能的国家、行业和地方标准、节能设计文件、建设工程承包合同及监理合同对本节能工程建设实施监理。认真把好建筑节能的各项验收内容及验收环节,从而使建筑节能在外墙、屋面、外门窗等部位的节能构造从原材料质量、隐蔽工程施工质量、分项工程验收、节能工程专项验收及最后围护结构的热工性能现场检测达到现行节能标准的要求。三、建筑节能监理的原则要求根据《民用建筑节能管理规定》(建设部令第143号)及《民用建筑工程节能质量监督管理办法》(建质[2006]192号)的要求:1、严格按照审查合格的设计文件和建筑节能标准的要求实施监理,针对本工程的特点制定本建筑节能监理方案,作为符合建筑节能要求的监理指导文件。2、总监理工程师应当对建筑节能专项施工技术方案审查并签字认可。专业监理工程师应当对工程使用的墙体材料、保温材料、门窗部品、采暖空调系统、照明设备,以及涉及建筑节能功能的重要部位施工质量检查验收并签字认可。3、对易产生热桥和热工缺陷部位的施工,以及墙体、屋面等保温工程隐蔽前的施工,专业监理工程师应当采取旁站形式实施监理。4、应当在《工程质量评估报告》中明确建筑节能标准的实施情况。四、建筑节能监理工作内容及方法措施11、施工准备阶段的监理工作1.1工程施工前,总监理工程师组织监理人员熟悉设计文件、国家和本市有关建筑节能法规文件与本工程相关的建筑节能强制性标准,参加施工图会审和设计交底。1.2审查建筑节能设计图纸是否经过施工图设计审查单位审查合格。未经审查或审查不符合强制性建筑节能标准的施工图不得使用。1.3建筑节能设计交底。项目监理人员参加由建设单位组织的建筑节能设计技术交底会,总监理工程师对建筑节能设计技术交底会议纪要进行签认。并对图纸中存在的问题通过建设单位向设计单位提出书面意见和建议。1.4建筑节能工程开工前,总监理工程师应组织专业监理工程师审查承包单位报送建筑节能专项施工方案和技术措施,提出审查意见。2、施工阶段的监理工作2.1监理工程师应按下列要求审核承包单位报送的拟进场的建筑节能工程材料/构配件/设备报审表(包括墙体材料、保温材料、门窗部品、采暖空调系统、照明设备等)及其质量证明资料,具体如下:2.1.1质量证明资料(保温系统和组成材料质保书、说明书、型式检验报告、复验报告,如:现场搅拌的粘结胶浆、抹面胶浆等,应提供配合比通知单)是否合格、齐全,是否与设计和产品标准的要求相符。产品说明书和产品标识上注明的性能指标是否符合建筑节能标准。2.1.2是否使用国家明令禁止、淘汰的材料、构配件、设备。2.1.3有无建筑材料备案证明及相应验证要求资料。2.1.4按照委托监理合同约定及建筑节能标准有关规定的比例,进行平行检...

1、当您付费下载文档后,您只拥有了使用权限,并不意味着购买了版权,文档只能用于自身使用,不得用于其他商业用途(如 [转卖]进行直接盈利或[编辑后售卖]进行间接盈利)。
2、本站所有内容均由合作方或网友上传,本站不对文档的完整性、权威性及其观点立场正确性做任何保证或承诺!文档内容仅供研究参考,付费前请自行鉴别。
3、如文档内容存在违规,或者侵犯商业秘密、侵犯著作权等,请点击“违规举报”。

碎片内容

建筑节能监理方案(监理规划补充内容)

确认删除?
VIP
微信客服
  • 扫码咨询
会员Q群
  • 会员专属群点击这里加入QQ群
客服邮箱
回到顶部