电脑桌面
添加小米粒文库到电脑桌面
安装后可以在桌面快捷访问

新收银员培训资料VIP免费

新收银员培训资料_第1页
1/10
新收银员培训资料_第2页
2/10
新收银员培训资料_第3页
3/10
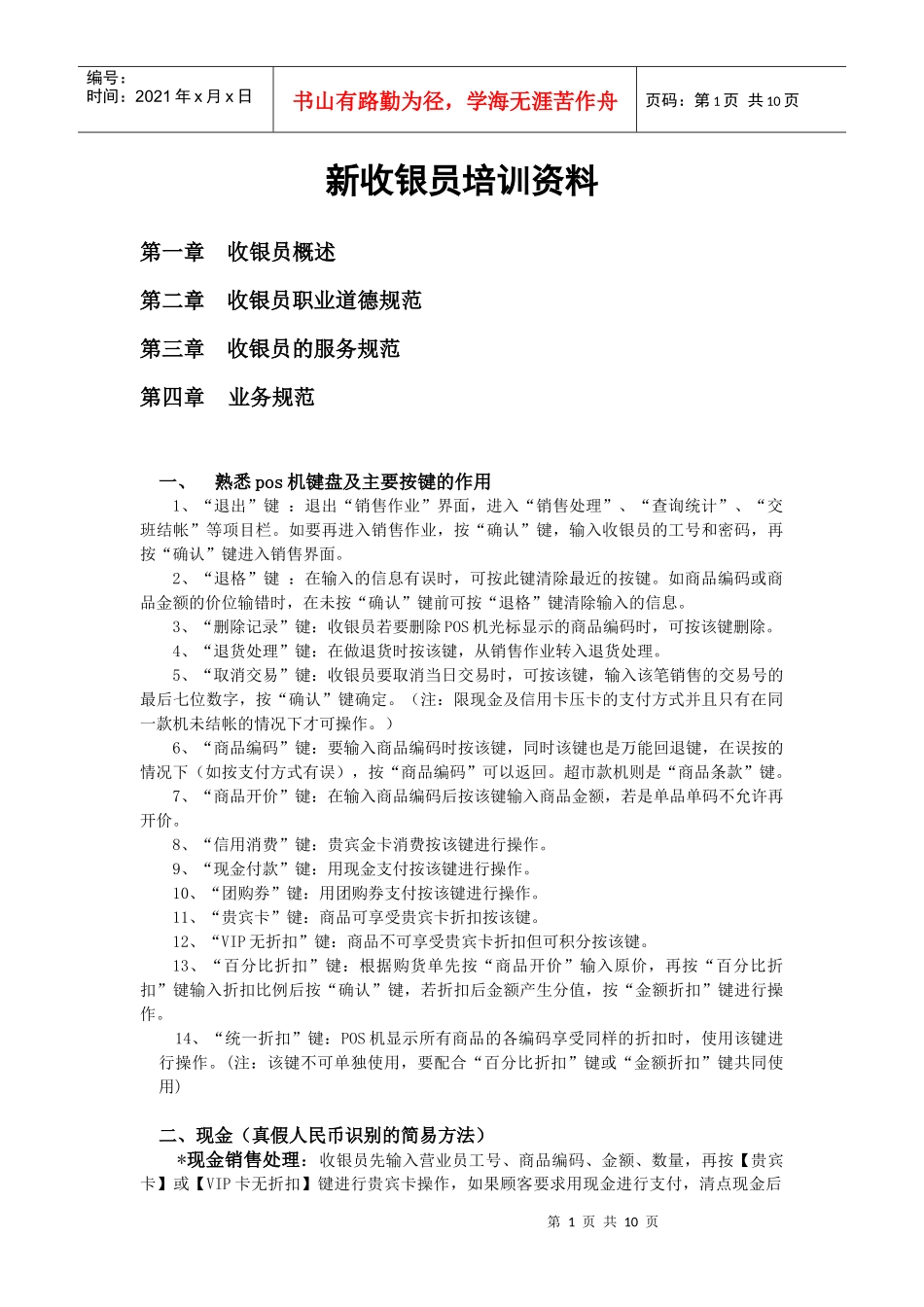
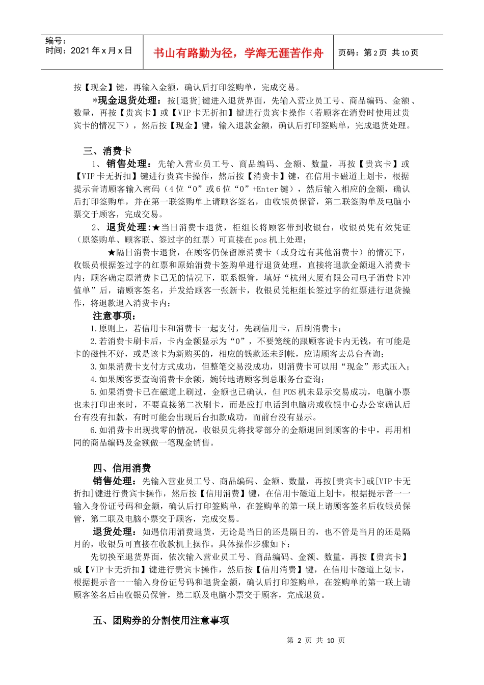
第1页共10页编号:时间:2021年x月x日书山有路勤为径,学海无涯苦作舟页码:第1页共10页新收银员培训资料第一章收银员概述第二章收银员职业道德规范第三章收银员的服务规范第四章业务规范一、熟悉pos机键盘及主要按键的作用1、“退出”键:退出“销售作业”界面,进入“销售处理”、“查询统计”、“交班结帐”等项目栏。如要再进入销售作业,按“确认”键,输入收银员的工号和密码,再按“确认”键进入销售界面。2、“退格”键:在输入的信息有误时,可按此键清除最近的按键。如商品编码或商品金额的价位输错时,在未按“确认”键前可按“退格”键清除输入的信息。3、“删除记录”键:收银员若要删除POS机光标显示的商品编码时,可按该键删除。4、“退货处理”键:在做退货时按该键,从销售作业转入退货处理。5、“取消交易”键:收银员要取消当日交易时,可按该键,输入该笔销售的交易号的最后七位数字,按“确认”键确定。(注:限现金及信用卡压卡的支付方式并且只有在同一款机未结帐的情况下才可操作。)6、“商品编码”键:要输入商品编码时按该键,同时该键也是万能回退键,在误按的情况下(如按支付方式有误),按“商品编码”可以返回。超市款机则是“商品条款”键。7、“商品开价”键:在输入商品编码后按该键输入商品金额,若是单品单码不允许再开价。8、“信用消费”键:贵宾金卡消费按该键进行操作。9、“现金付款”键:用现金支付按该键进行操作。10、“团购券”键:用团购券支付按该键进行操作。11、“贵宾卡”键:商品可享受贵宾卡折扣按该键。12、“VIP无折扣”键:商品不可享受贵宾卡折扣但可积分按该键。13、“百分比折扣”键:根据购货单先按“商品开价”输入原价,再按“百分比折扣”键输入折扣比例后按“确认”键,若折扣后金额产生分值,按“金额折扣”键进行操作。14、“统一折扣”键:POS机显示所有商品的各编码享受同样的折扣时,使用该键进行操作。(注:该键不可单独使用,要配合“百分比折扣”键或“金额折扣”键共同使用)二、现金(真假人民币识别的简易方法)*现金销售处理:收银员先输入营业员工号、商品编码、金额、数量,再按【贵宾卡】或【VIP卡无折扣】键进行贵宾卡操作,如果顾客要求用现金进行支付,清点现金后第2页共10页第1页共10页编号:时间:2021年x月x日书山有路勤为径,学海无涯苦作舟页码:第2页共10页按【现金】键,再输入金额,确认后打印签购单,完成交易。*现金退货处理:按[退货]键进入退货界面,先输入营业员工号、商品编码、金额、数量,再按【贵宾卡】或【VIP卡无折扣】键进行贵宾卡操作(若顾客在消费时使用过贵宾卡的情况下),然后按【现金】键,输入退款金额,确认后打印签购单,完成退货处理。三、消费卡1、销售处理:先输入营业员工号、商品编码、金额、数量,再按【贵宾卡】或【VIP卡无折扣】键进行贵宾卡操作,然后按【消费卡】键,在信用卡磁道上划卡,根据提示音请顾客输入密码(4位“0”或6位“0”+Enter键),然后输入相应的金额,确认后打印签购单,并在第一联签购单上请顾客签名,由收银员保管,第二联签购单及电脑小票交于顾客,完成交易。2、退货处理:★当日消费卡退货,柜组长将顾客带到收银台,收银员凭有效凭证(原签购单、顾客联、签过字的红票)可直接在pos机上处理;★隔日消费卡退货,在顾客仍保留原消费卡(或身边有其他消费卡)的情况下,收银员根据签过字的红票和原始消费卡签购单进行退货处理,直接将退款金额退入消费卡内;顾客确定原消费卡已无的情况下,联系银管,填好“杭州大厦有限公司电子消费卡冲值单”后,请顾客签名,并发给顾客一张新卡,收银员凭柜组长签过字的红票进行退货操作,将退款退入消费卡内;注意事项:1.原则上,若信用卡和消费卡一起支付,先刷信用卡,后刷消费卡;2.若消费卡刷卡后,卡内金额显示为“0”,不要笼统的跟顾客说卡内无钱,有可能是卡的磁性不好,或是该卡为新购买的,相应的钱款还未到帐,应请顾客去总台查询;3.如果消费卡支付方式成功,但整笔交易没成功,则消费卡可以用“现金”形式压入;4.如果顾客要查询消费卡余额,婉转地请顾客到总服务台查询;5.如...

1、当您付费下载文档后,您只拥有了使用权限,并不意味着购买了版权,文档只能用于自身使用,不得用于其他商业用途(如 [转卖]进行直接盈利或[编辑后售卖]进行间接盈利)。
2、本站所有内容均由合作方或网友上传,本站不对文档的完整性、权威性及其观点立场正确性做任何保证或承诺!文档内容仅供研究参考,付费前请自行鉴别。
3、如文档内容存在违规,或者侵犯商业秘密、侵犯著作权等,请点击“违规举报”。

碎片内容

新收银员培训资料

确认删除?
VIP
微信客服
  • 扫码咨询
会员Q群
  • 会员专属群点击这里加入QQ群
客服邮箱
回到顶部