电脑桌面
添加小米粒文库到电脑桌面
安装后可以在桌面快捷访问

薪酬体系构建的基本原则VIP免费

薪酬体系构建的基本原则_第1页
1/17
薪酬体系构建的基本原则_第2页
2/17
薪酬体系构建的基本原则_第3页
3/17
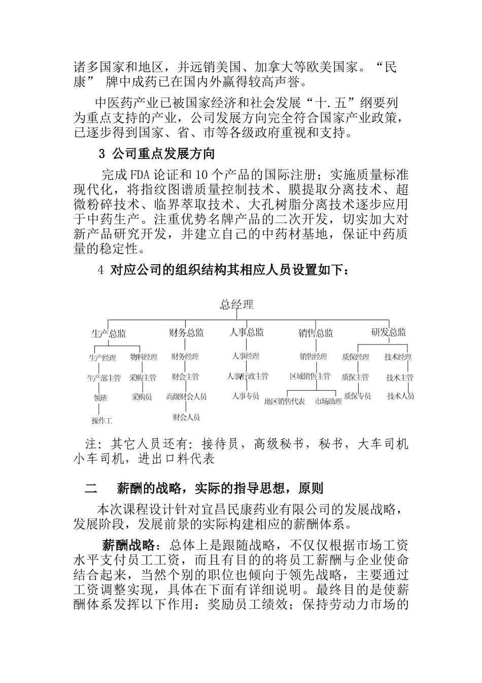
宜昌民康药业有限公司薪酬体系设计辛福全邹化茹一公司背景介绍:宜昌民康药业有限公司位于三峡明珠宜昌市,公司有上百年历史,是名符其实的老字号药厂。一九五四年由上海费氏(私营)药厂与原宜昌市“兴盛祥”“义安顺”“怡安”三家私营药材号联合组建成湖北省宜昌民康制药厂。1994年5月,湖北省宜昌民康制药厂与新加坡美作私人有限公司、新加坡宇宙私人有限公司共同出资组建中外合资宜昌民康药业有限公司。1组织机构:2公司规模:民康药业占地面积5.6万平方米,生产性建筑面积3.5万平方米。公司现有在册职工1100人,各类专业技术人员350人,占在册职工人数的32.7%。经过近50年的发展,公司现可生产片剂、胶囊剂、冲剂、浓缩丸、口服液、合剂及注射剂等十余种中西药各类制剂和原料药,内销和出口产品多达400余种,其中,属于国家基本用药目录药品32个,进社会统筹医疗保险目录产品甲类47个,乙类31个,OTC药品43个,拥有国家批准文号产品146个。产品畅销全国以及日本、新加坡、马来西亚、泰国、香港等东南亚诸多国家和地区,并远销美国、加拿大等欧美国家。“民康”牌中成药已在国内外赢得较高声誉。中医药产业已被国家经济和社会发展“十.五”纲要列为重点支持的产业,公司发展方向完全符合国家产业政策,已逐步得到国家、省、市等各级政府重视和支持。3公司重点发展方向完成FDA论证和10个产品的国际注册;实施质量标准现代化,将指纹图谱质量控制技术、膜提取分离技术、超微粉碎技术、临界萃取技术、大孔树脂分离技术逐步应用于中药生产。注重优势名牌产品的二次开发,切实加大对新产品研究开发,并建立自己的中药材基地,保证中药质量的稳定性。4对应公司的组织结构其相应人员设置如下:注:其它人员还有:接待员,高级秘书,秘书,大车司机小车司机,进出口料代表二薪酬的战略,实际的指导思想,原则本次课程设计针对宜昌民康药业有限公司的发展战略,发展阶段,发展前景的实际构建相应的薪酬体系。薪酬战略:总体上是跟随战略,不仅仅根据市场工资水平支付员工工资,而且有目的的将员工薪酬与企业使命结合起来,当然个别的职位也倾向于领先战略,主要通过工资调整实现,具体在下面有详细说明。最终目的是使薪酬体系发挥以下作用:奖励员工绩效;保持劳动力市场的竞争性;维持工资内部公平;融合员工未来的工作绩效与组织的目标;控制薪酬的预算;吸引新员工;减少不必要的员工流动,使薪酬为企业战略服务。薪酬设计指导思想:根据企业的内部因素(公司的发展阶段,目标,工作价值,员工相对价值,公司的支付能力)和外部因素(劳动力市场,地区工资水平,生活费用法律)确定工资,目标实现:1)内部公平性,薪酬结构与工作设计想协调;2)外部竞争性,平衡即时与战略性利益,共同承担目标和责任;3)福利水平与企业的发展阶段,支付能力协调。薪酬体系构建基本原则:(1)战略导向原则。将薪酬作为实现其发展战略,拓展人力资源瓶颈的重要杠杆。那些对其事业发展有重要价值的核心或战略员工,为他们设定相对较高的薪酬。(2)公平原则。尽可能依每位员工对其贡献大小,公平、公正地确定他们的薪酬,逐步弱化员工身份差异对薪酬差异的影响。使每位员工薪酬与相关单位员工具有可比性。(3)市场原则。以市场水平为参照系确定每位员工的薪酬。(4)透明原则。公司将努力使每位员工清晰、前瞻性地了解其工作与薪酬间的因果关系。(5)补偿原则。公司将通过薪酬的相应调整,以应对员工在工作责任、劳动强度等方面的差异。(6)公开并可以理解。三薪酬设计体系构建1.工作评价(1)确定要素根据该公司所处的行业的特点和公司的现实情况,设计六大主要素,14项次要素构成岗位评价体系,对相关的职位对公司的重要性进行分级,具体如下:A资格:(A1学历A2专业水平A3经验)定义为基本技能和能够满足职位需要的技术技能。B工作层次(B1内部工作层次B2对外工作层次)定义为日常工作上包括口头和书面汇报的工作层次和工作性质C控制范围(C1财力C2人力)定义为所在公司的规模及职位对人力,财力影响程度。D影响力(D1工作作用D2工作影响)定义为对公司决策层的影响力和对公司中远期目标的影...

1、当您付费下载文档后,您只拥有了使用权限,并不意味着购买了版权,文档只能用于自身使用,不得用于其他商业用途(如 [转卖]进行直接盈利或[编辑后售卖]进行间接盈利)。
2、本站所有内容均由合作方或网友上传,本站不对文档的完整性、权威性及其观点立场正确性做任何保证或承诺!文档内容仅供研究参考,付费前请自行鉴别。
3、如文档内容存在违规,或者侵犯商业秘密、侵犯著作权等,请点击“违规举报”。

碎片内容

薪酬体系构建的基本原则

确认删除?
VIP
微信客服
  • 扫码咨询
会员Q群
  • 会员专属群点击这里加入QQ群
客服邮箱
回到顶部