电脑桌面
添加小米粒文库到电脑桌面
安装后可以在桌面快捷访问

某银行招聘专业知识与实务试题及答案VIP免费

某银行招聘专业知识与实务试题及答案_第1页
1/11
某银行招聘专业知识与实务试题及答案_第2页
2/11
某银行招聘专业知识与实务试题及答案_第3页
3/11
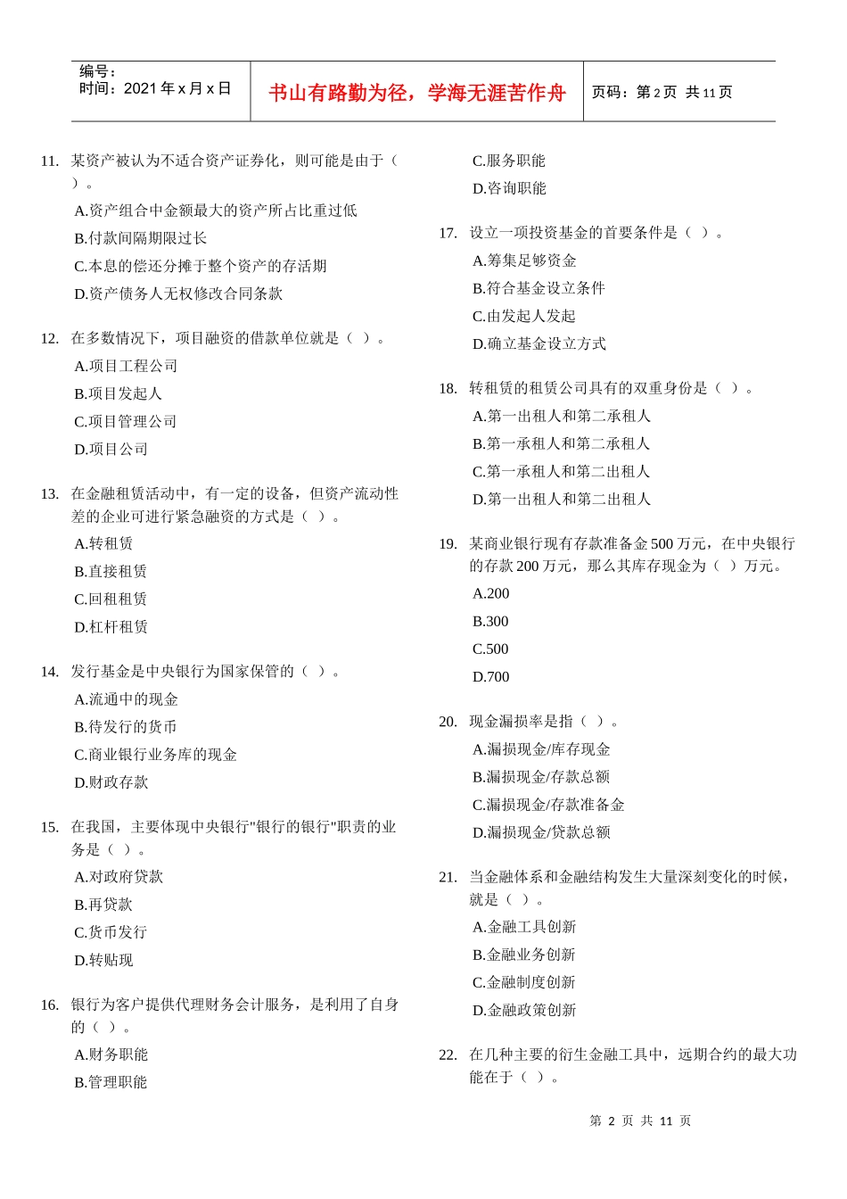
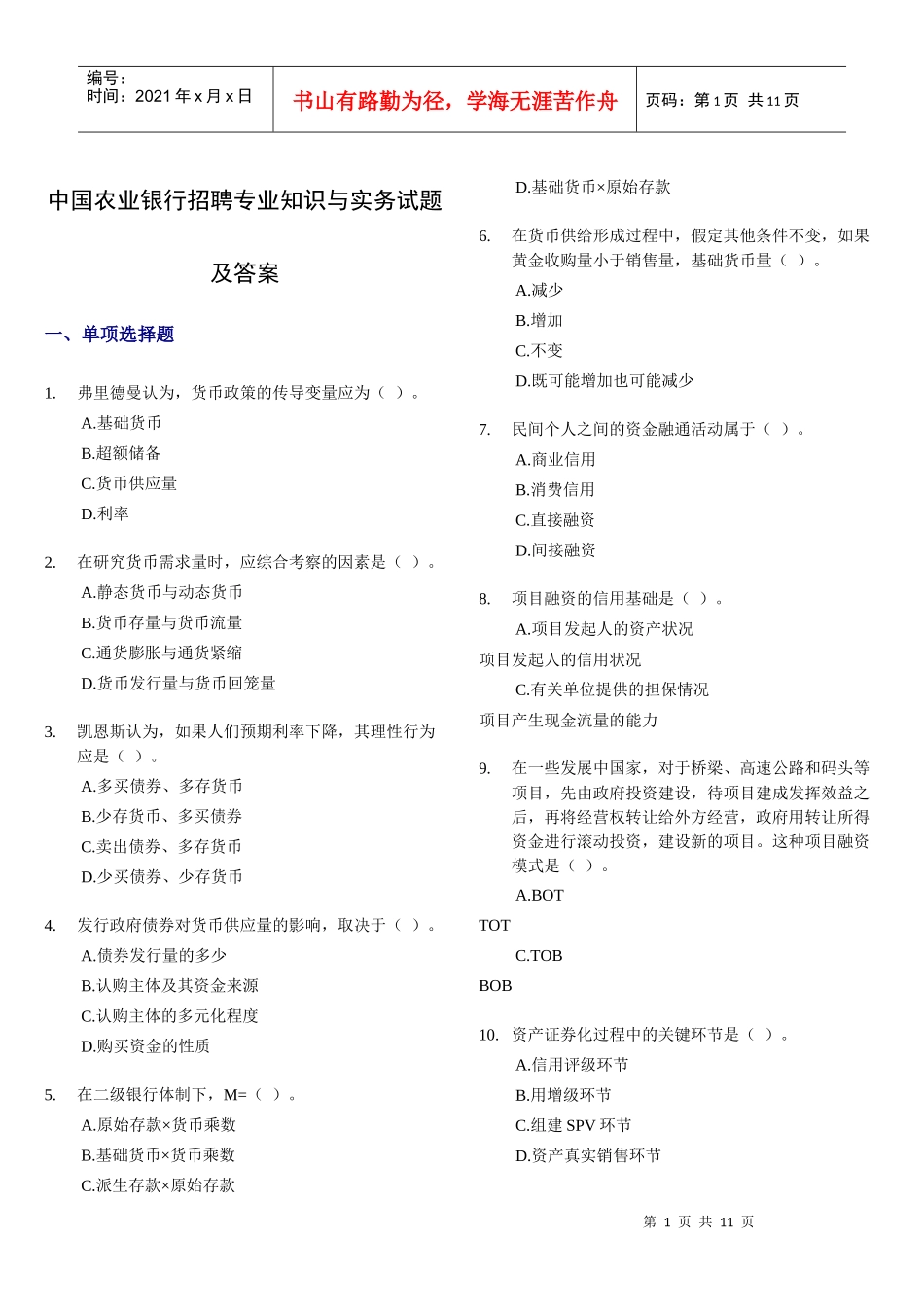
第1页共11页编号:时间:2021年x月x日书山有路勤为径,学海无涯苦作舟页码:第1页共11页中国农业银行招聘专业知识与实务试题及答案一、单项选择题1.弗里德曼认为,货币政策的传导变量应为()。A.基础货币B.超额储备C.货币供应量D.利率2.在研究货币需求量时,应综合考察的因素是()。A.静态货币与动态货币B.货币存量与货币流量C.通货膨胀与通货紧缩D.货币发行量与货币回笼量3.凯恩斯认为,如果人们预期利率下降,其理性行为应是()。A.多买债券、多存货币B.少存货币、多买债券C.卖出债券、多存货币D.少买债券、少存货币4.发行政府债券对货币供应量的影响,取决于()。A.债券发行量的多少B.认购主体及其资金来源C.认购主体的多元化程度D.购买资金的性质5.在二级银行体制下,M=()。A.原始存款×货币乘数B.基础货币×货币乘数C.派生存款×原始存款D.基础货币×原始存款6.在货币供给形成过程中,假定其他条件不变,如果黄金收购量小于销售量,基础货币量()。A.减少B.增加C.不变D.既可能增加也可能减少7.民间个人之间的资金融通活动属于()。A.商业信用B.消费信用C.直接融资D.间接融资8.项目融资的信用基础是()。A.项目发起人的资产状况项目发起人的信用状况C.有关单位提供的担保情况项目产生现金流量的能力9.在一些发展中国家,对于桥梁、高速公路和码头等项目,先由政府投资建设,待项目建成发挥效益之后,再将经营权转让给外方经营,政府用转让所得资金进行滚动投资,建设新的项目。这种项目融资模式是()。A.BOTTOTC.TOBBOB10.资产证券化过程中的关键环节是()。A.信用评级环节B.用增级环节C.组建SPV环节D.资产真实销售环节第2页共11页第1页共11页编号:时间:2021年x月x日书山有路勤为径,学海无涯苦作舟页码:第2页共11页11.某资产被认为不适合资产证券化,则可能是由于()。A.资产组合中金额最大的资产所占比重过低B.付款间隔期限过长C.本息的偿还分摊于整个资产的存活期D.资产债务人无权修改合同条款12.在多数情况下,项目融资的借款单位就是()。A.项目工程公司B.项目发起人C.项目管理公司D.项目公司13.在金融租赁活动中,有一定的设备,但资产流动性差的企业可进行紧急融资的方式是()。A.转租赁B.直接租赁C.回租租赁D.杠杆租赁14.发行基金是中央银行为国家保管的()。A.流通中的现金B.待发行的货币C.商业银行业务库的现金D.财政存款15.在我国,主要体现中央银行"银行的银行"职责的业务是()。A.对政府贷款B.再贷款C.货币发行D.转贴现16.银行为客户提供代理财务会计服务,是利用了自身的()。A.财务职能B.管理职能C.服务职能D.咨询职能17.设立一项投资基金的首要条件是()。A.筹集足够资金B.符合基金设立条件C.由发起人发起D.确立基金设立方式18.转租赁的租赁公司具有的双重身份是()。A.第一出租人和第二承租人B.第一承租人和第二承租人C.第一承租人和第二出租人D.第一出租人和第二出租人19.某商业银行现有存款准备金500万元,在中央银行的存款200万元,那么其库存现金为()万元。A.200B.300C.500D.70020.现金漏损率是指()。A.漏损现金/库存现金B.漏损现金/存款总额C.漏损现金/存款准备金D.漏损现金/贷款总额21.当金融体系和金融结构发生大量深刻变化的时候,就是()。A.金融工具创新B.金融业务创新C.金融制度创新D.金融政策创新22.在几种主要的衍生金融工具中,远期合约的最大功能在于()。第3页共11页第2页共11页编号:时间:2021年x月x日书山有路勤为径,学海无涯苦作舟页码:第3页共11页A.转嫁风险B.价格发现C.套期保值D.组合套利23.外国银行在美国发行的可转让定期存单称为()。A.扬基定期存单B.亚洲美元存单C.武士定期存单D.欧洲美元存单24.在我国,最具有代表性的商业银行中间业务创新是()。A.信托存款B.质押贷款C.回购协议D.信用卡业务25.在商业银行资产负债管理中,体现速度对称原理的平均流动率指标是指()。A.资产的平均到期日与负债的平均到期日之比B.负债的平均到期日与资产的平均到期日之比C.流动资产的平均到期日与流动负债的平均到期日之比D.流动负债的平均到期日与流动资产的平均到期日之比26.我国《商业银行风险监管核心指标...

1、当您付费下载文档后,您只拥有了使用权限,并不意味着购买了版权,文档只能用于自身使用,不得用于其他商业用途(如 [转卖]进行直接盈利或[编辑后售卖]进行间接盈利)。
2、本站所有内容均由合作方或网友上传,本站不对文档的完整性、权威性及其观点立场正确性做任何保证或承诺!文档内容仅供研究参考,付费前请自行鉴别。
3、如文档内容存在违规,或者侵犯商业秘密、侵犯著作权等,请点击“违规举报”。

碎片内容

某银行招聘专业知识与实务试题及答案

确认删除?
VIP
微信客服
  • 扫码咨询
会员Q群
  • 会员专属群点击这里加入QQ群
客服邮箱
回到顶部