电脑桌面
添加小米粒文库到电脑桌面
安装后可以在桌面快捷访问

资料员培训学习内容VIP免费

资料员培训学习内容_第1页
1/9
资料员培训学习内容_第2页
2/9
资料员培训学习内容_第3页
3/9
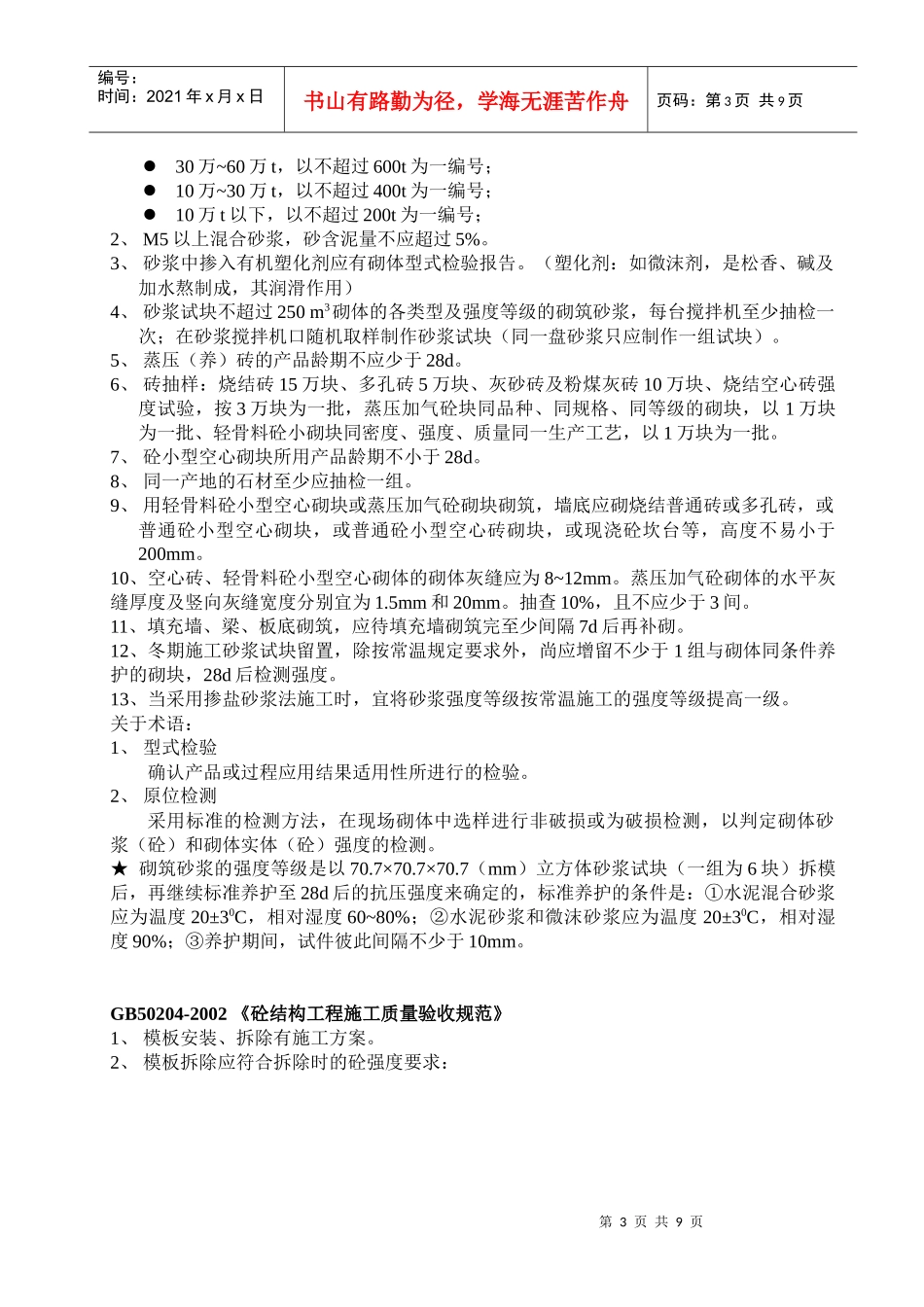
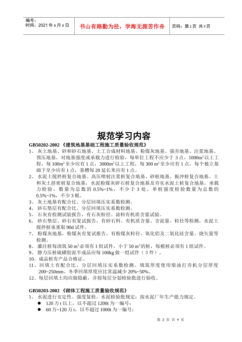
第1页共9页编号:时间:2021年x月x日书山有路勤为径,学海无涯苦作舟页码:第1页共9页资料员培训教材目录一、GB50202-2002《建筑地基基础工程施工质量验收规范》二、GB50203-2002《砌体工程施工质量验收规范》三、GB50204-2002《砼结构工程施工质量验收规范》四、GB50207-2002《屋面工程质量验收规范》五、GB50208-2002《地下防水工程质量验收规范》六、GB50209-2002《建筑地面工程施工质量验收规范》七、GB50210-2001《建筑装饰装修工程质量验收规范》第2页共9页第1页共9页编号:时间:2021年x月x日书山有路勤为径,学海无涯苦作舟页码:第2页共9页规范学习内容GB50202-2002《建筑地基基础工程施工质量验收规范》1、灰土地基、砂和砂石地基、土工合成材料地基、粉煤灰地基、强夯地基、注浆地基、预压地基,对地基强度或承载力进行检验,每单位工程不应少于3点,1000m2以上工程,每100m2至少应有1点,3000m2以上工程,每300m2至少应有1点,每个独立基础下至少应有1点,基槽每20延长米应有1点。2、水泥土搅拌桩复合地基、高压喷射注浆桩复合地基、砂桩地基、振冲桩复合地基、土和灰土挤密桩复合地基,水泥粉煤灰碎石桩复合地基及夯实水泥土桩复合地基,承载力检验,数量为总数的0.5%~1%,不少于3处,单桩强度检验数量为总数的0.5%~1%,不少3根。3、灰土地基有配合比、分层回填压实系数检测。4、砂石垫层有配合比、分层回填压实系数检测。5、石灰有检测试验报告,有石灰粒径、涂料有机质含量试验。6、砂石垫层、砂石有复试报告,有砂石料、有机质含量、含泥量、粒径等检测,水泥土搅拌桩承重取90d试件。7、粉煤灰地基,粉煤灰有复试报告,有粉煤灰粒径、氧化铝及二氧化硅含量、烧矢量等检测。8、灌注桩每浇筑50m3必须有1组试件,小于50m3的桩,每根桩必须有1组试件。9、静力压桩硫磺胶泥半成品应每100kg做一组试件(3件)。10、成品桩有产品合格证。11、回填土有配合比、分层回填压实系数检测、填筑厚度使用柴油打夯机分层厚度200~250mm。冬季回填厚度应比常温减少20%~50%。12、每层回填土均应做隐蔽,并按每层分划检验批进行验收。GB50203-2002《砌体工程施工质量验收规范》1、水泥进行安定性、强度复检。水泥检验批规定:按水泥厂年生产能力规定。120万t以上,以不超过1200t为一编号;60万~120万t,以不超过1000t为一编号;第3页共9页第2页共9页编号:时间:2021年x月x日书山有路勤为径,学海无涯苦作舟页码:第3页共9页30万~60万t,以不超过600t为一编号;10万~30万t,以不超过400t为一编号;10万t以下,以不超过200t为一编号;2、M5以上混合砂浆,砂含泥量不应超过5%。3、砂浆中掺入有机塑化剂应有砌体型式检验报告。(塑化剂:如微沫剂,是松香、碱及加水熬制成,其润滑作用)4、砂浆试块不超过250m3砌体的各类型及强度等级的砌筑砂浆,每台搅拌机至少抽检一次;在砂浆搅拌机口随机取样制作砂浆试块(同一盘砂浆只应制作一组试块)。5、蒸压(养)砖的产品龄期不应少于28d。6、砖抽样:烧结砖15万块、多孔砖5万块、灰砂砖及粉煤灰砖10万块、烧结空心砖强度试验,按3万块为一批,蒸压加气砼块同品种、同规格、同等级的砌块,以1万块为一批、轻骨料砼小砌块同密度、强度、质量同一生产工艺,以1万块为一批。7、砼小型空心砌块所用产品龄期不小于28d。8、同一产地的石材至少应抽检一组。9、用轻骨料砼小型空心砌块或蒸压加气砼砌块砌筑,墙底应砌烧结普通砖或多孔砖,或普通砼小型空心砌块,或普通砼小型空心砖砌块,或现浇砼坎台等,高度不易小于200mm。10、空心砖、轻骨料砼小型空心砌体的砌体灰缝应为8~12mm。蒸压加气砼砌体的水平灰缝厚度及竖向灰缝宽度分别宜为1.5mm和20mm。抽查10%,且不应少于3间。11、填充墙、梁、板底砌筑,应待填充墙砌筑完至少间隔7d后再补砌。12、冬期施工砂浆试块留置,除按常温规定要求外,尚应增留不少于1组与砌体同条件养护的砌块,28d后检测强度。13、当采用掺盐砂浆法施工时,宜将砂浆强度等级按常温施工的强度等级提高一级。关于术语:1、型式检验确认产品或过程应用结果适用性所进行的检验。2、原位检测采用标准的检测方法,在现场...

1、当您付费下载文档后,您只拥有了使用权限,并不意味着购买了版权,文档只能用于自身使用,不得用于其他商业用途(如 [转卖]进行直接盈利或[编辑后售卖]进行间接盈利)。
2、本站所有内容均由合作方或网友上传,本站不对文档的完整性、权威性及其观点立场正确性做任何保证或承诺!文档内容仅供研究参考,付费前请自行鉴别。
3、如文档内容存在违规,或者侵犯商业秘密、侵犯著作权等,请点击“违规举报”。

碎片内容

资料员培训学习内容

确认删除?
VIP
微信客服
  • 扫码咨询
会员Q群
  • 会员专属群点击这里加入QQ群
客服邮箱
回到顶部