电脑桌面
添加小米粒文库到电脑桌面
安装后可以在桌面快捷访问

餐饮业奖金制度(DOC6页)VIP免费

餐饮业奖金制度(DOC6页)_第1页
1/5
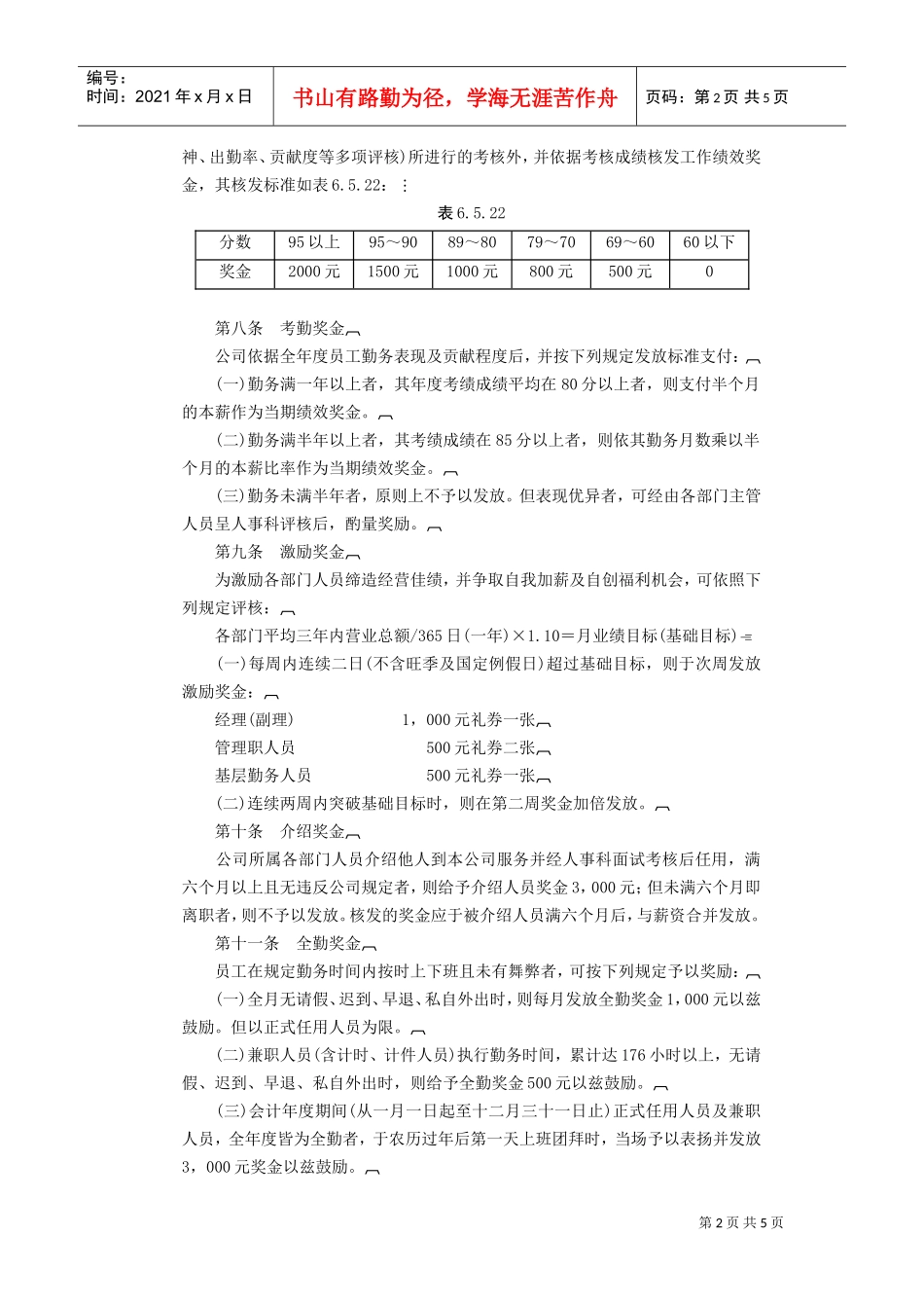
餐饮业奖金制度(DOC6页)_第2页
2/5
餐饮业奖金制度(DOC6页)_第3页
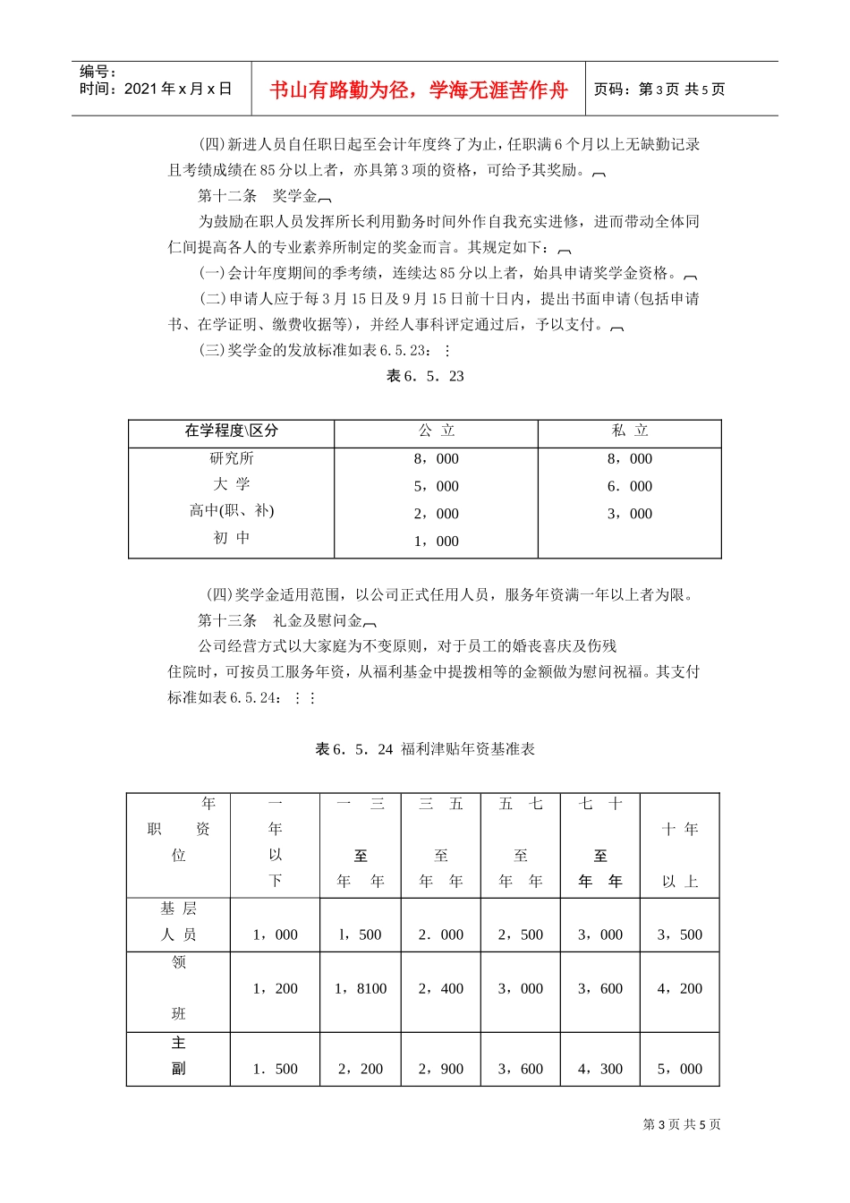
3/5
第1页共5页编号:时间:2021年x月x日书山有路勤为径,学海无涯苦作舟页码:第1页共5页餐饮业奖金制度第一条目的本公司所制定的奖金除评核从业人员之间的尽职程度、服务及贡献程度等给予其评定外,对于员工福利及内容创业制度,亦详加规定。第二条适用范围凡任职满14日以上的正式任用员工皆适用;但部分奖金支付办法,亦可适用于兼职人员。第三条奖金结构本规则所制定的奖金,包括下列十三项:(一)模范员工奖。(二)礼貌奖。(三)最受欢迎奖。(四)工作绩效奖金。(五)考勤奖金。(六)激励奖金。(七)介绍奖金。(八)全勤奖金。(九)奖学金。(十)礼金及慰问金。(十一)小费。(十二)年节奖金。(十三)年终奖。第四条模范员工奖每月由各门市主管人员依工作敬业态度及考核成绩中,挑选一至两名工作表现优异的从业人员(含兼职人员)呈人事科评核后,于每月月初朝会中表扬并颁发500元礼券一张,以激励员工士气。第五条礼貌奖为加强顾客对本公司有良好的印象并培养同仁间的默契,增加各部门的配合度,原则上每月由各门市主管人员挑选最具礼貌的从业人员一名,除每月月初在朝会中表扬外,颁发500元礼券一张以兹鼓励。第六条最受欢迎奖为使同事间能够相处融洽并让顾客感受到本公司服务亲切的态度,每月由各门市全体同仁间推选一名最受欢迎人员,除在每月月初的朝会中表扬及颁发500元礼券一张外,并于各门市公布栏内颁布,同时可让顾客分享其喜悦。第七条工作绩效奖金由各部门主管人员视当月各人勤务的表现(包括工作效率、服务态度、敬业精第2页共5页编号:时间:2021年x月x日书山有路勤为径,学海无涯苦作舟页码:第2页共5页神、出勤率、贡献度等多项评核)所进行的考核外,并依据考核成绩核发工作绩效奖金,其核发标准如表6.5.22:表6.5.22分数95以上95~9089~8079~7069~6060以下奖金2000元1500元1000元800元500元0第八条考勤奖金公司依据全年度员工勤务表现及贡献程度后,并按下列规定发放标准支付:(一)勤务满一年以上者,其年度考绩成绩平均在80分以上者,则支付半个月的本薪作为当期绩效奖金。(二)勤务满半年以上者,其考绩成绩在85分以上者,则依其勤务月数乘以半个月的本薪比率作为当期绩效奖金。(三)勤务未满半年者,原则上不予以发放。但表现优异者,可经由各部门主管人员呈人事科评核后,酌量奖励。第九条激励奖金为激励各部门人员缔造经营佳绩,并争取自我加薪及自创福利机会,可依照下列规定评核:各部门平均三年内营业总额/365日(一年)×1.10=月业绩目标(基础目标)(一)每周内连续二日(不含旺季及国定例假日)超过基础目标,则于次周发放激励奖金:经理(副理)1,000元礼券一张管理职人员500元礼券二张基层勤务人员500元礼券一张(二)连续两周内突破基础目标时,则在第二周奖金加倍发放。第十条介绍奖金公司所属各部门人员介绍他人到本公司服务并经人事科面试考核后任用,满六个月以上且无违反公司规定者,则给予介绍人员奖金3,000元;但未满六个月即离职者,则不予以发放。核发的奖金应于被介绍人员满六个月后,与薪资合并发放。第十一条全勤奖金员工在规定勤务时间内按时上下班且未有舞弊者,可按下列规定予以奖励:(一)全月无请假、迟到、早退、私自外出时,则每月发放全勤奖金1,000元以兹鼓励。但以正式任用人员为限。(二)兼职人员(含计时、计件人员)执行勤务时间,累计达176小时以上,无请假、迟到、早退、私自外出时,则给予全勤奖金500元以兹鼓励。(三)会计年度期间(从一月一日起至十二月三十一日止)正式任用人员及兼职人员,全年度皆为全勤者,于农历过年后第一天上班团拜时,当场予以表扬并发放3,000元奖金以兹鼓励。第3页共5页编号:时间:2021年x月x日书山有路勤为径,学海无涯苦作舟页码:第3页共5页(四)新进人员自任职日起至会计年度终了为止,任职满6个月以上无缺勤记录且考绩成绩在85分以上者,亦具第3项的资格,可给予其奖励。第十二条奖学金为鼓励在职人员发挥所长利用勤务时间外作自我充实进修,进而带动全体同仁间提高各人的专业素养所制定的奖金而言。其规定如下...

1、当您付费下载文档后,您只拥有了使用权限,并不意味着购买了版权,文档只能用于自身使用,不得用于其他商业用途(如 [转卖]进行直接盈利或[编辑后售卖]进行间接盈利)。
2、本站所有内容均由合作方或网友上传,本站不对文档的完整性、权威性及其观点立场正确性做任何保证或承诺!文档内容仅供研究参考,付费前请自行鉴别。
3、如文档内容存在违规,或者侵犯商业秘密、侵犯著作权等,请点击“违规举报”。

碎片内容

餐饮业奖金制度(DOC6页)

精品中小学文档+ 关注
实名认证
内容提供者

精品资料,值得下载

确认删除?
VIP
微信客服
  • 扫码咨询
会员Q群
  • 会员专属群点击这里加入QQ群
客服邮箱
回到顶部