电脑桌面
添加小米粒文库到电脑桌面
安装后可以在桌面快捷访问

物流管理部绩效考核指标VIP免费

物流管理部绩效考核指标_第1页
1/27
物流管理部绩效考核指标_第2页
2/27
物流管理部绩效考核指标_第3页
3/27
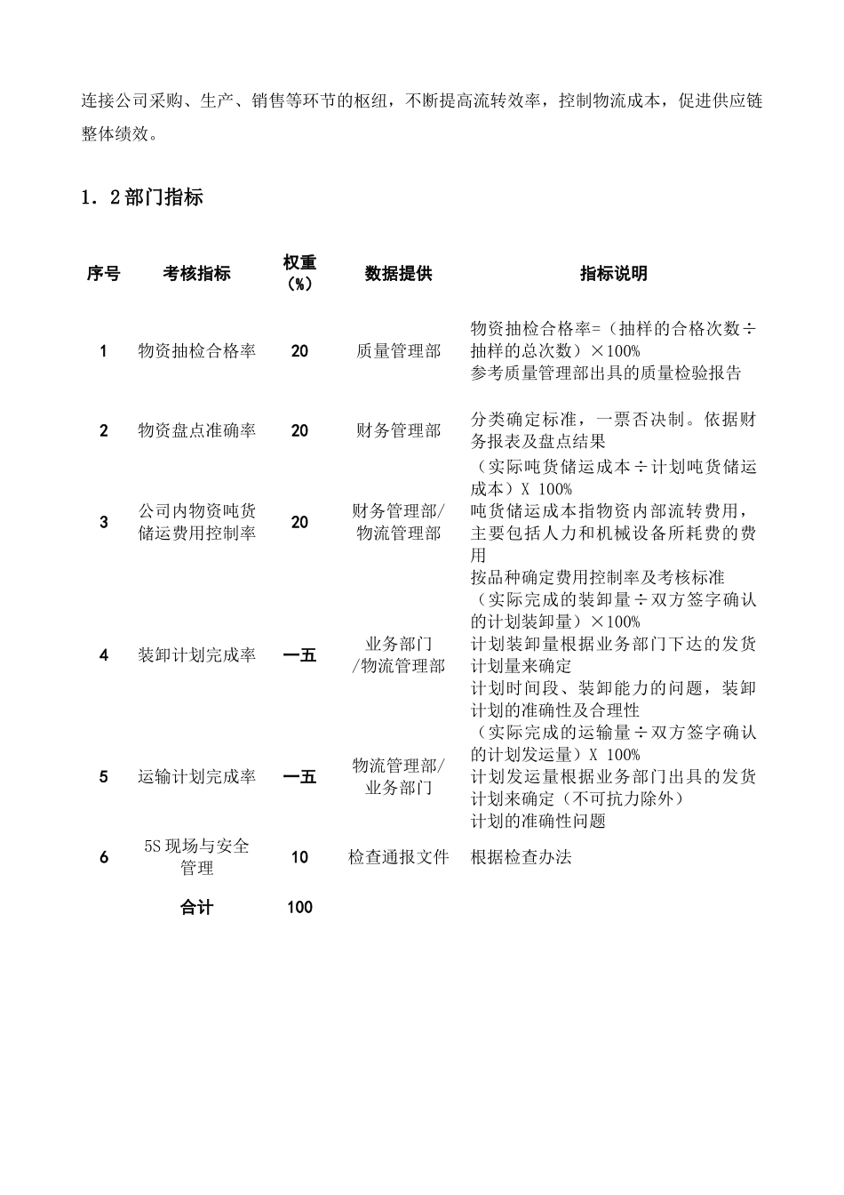
第五章物流管理部目录一、部门绩效考核指标1.1部门职能1、组织公司内部、外部物流资源计划、执行、评估、改进。2、确保原材料及产成品的储存安全及数量准确无误。连接公司采购、生产、销售等环节的枢纽,不断提高流转效率,控制物流成本,促进供应链整体绩效。1.2部门指标序号考核指标权重(%)数据提供指标说明1物资抽检合格率20质量管理部物资抽检合格率=(抽样的合格次数÷抽样的总次数)×100%参考质量管理部出具的质量检验报告2物资盘点准确率20财务管理部分类确定标准,一票否决制。依据财务报表及盘点结果3公司内物资吨货储运费用控制率20财务管理部/物流管理部(实际吨货储运成本÷计划吨货储运成本)X100%吨货储运成本指物资内部流转费用,主要包括人力和机械设备所耗费的费用按品种确定费用控制率及考核标准4装卸计划完成率一五业务部门/物流管理部(实际完成的装卸量÷双方签字确认的计划装卸量)×100%计划装卸量根据业务部门下达的发货计划量来确定计划时间段、装卸能力的问题,装卸计划的准确性及合理性5运输计划完成率一五物流管理部/业务部门(实际完成的运输量÷双方签字确认的计划发运量)X100%计划发运量根据业务部门出具的发货计划来确定(不可抗力除外)计划的准确性问题65S现场与安全管理10检查通报文件根据检查办法合计100二、部门绩效考核评估标准年部门绩效考核表考核月份:考核时间:年月日考核者签名:序号考核指标绩效评估标准权重(%)实绩考核得分单项得分优秀(100分)良好(80分)一般(60分)可接受(40分)差(0分)1物资抽检合格率物资抽检合格率高于90%物资抽检合格率高于85%物资抽检合格率高于80%物资抽检合格率高于75%物资抽检合格率低于75%202物资盘点准确率物资盘点准确率高于95%物资盘点准确率高于90%物资盘点准确率高于85%物资盘点准确率高于80%物资盘点准确率低于80%203公司内物资吨货储运费用控制率公司内物资吨货储运费用控制率达到或低于规定指标公司内物资吨货储运费用控制率高于规定指标10%公司内物资吨货储运费用控制率高于规定指标20%公司内物资吨货储运费用控制率高于规定指标25%公司内物资吨货储运费用控制率高于规定指标25%204装卸计划完成率装卸计划完成率高于90%装卸计划完成率高于85%装卸计划完成率高于80%装卸计划完成率高于75%装卸计划完成率低于75%一五5运输计划完成率运输计划完成率高于90%运输计划完成率高于85%运输计划完成率高于80%运输计划完成率高于75%运输计划完成率低于75%一五65S现场管理5S现场管理达标率高于90%5S现场管理达标率高于85%5S现场管理达标率高于80%5S现场管理达标率高于75%5S现场管理达标率低于75%10100合计第111页共27页编号:时间:2021年x月x日书山有路勤为径,学海无涯苦作舟页码:第111页共27页三、岗位绩效考核指标3.01部门经理经理职责1、制订并组织实施本部门物流管理目标,组织下属员工按时按量完成各项指标、计划。2、控制物流成本及部门管理费用。3、组织下属员工按照操作规范和仓储管理原则做好物流工作,提高工作满意度。4、负责做好物流作业安全与5S现场管理工作。5、做好部门下属员工管理工作经理指标:序号考核指标权重(%)数据提供指标说明1部门综合指标40本人/总经理部门6项考核指标的完成情况进行综合考核25S现场与安全管理达标率20检查通报文件根据检查办法第112页共27页第111页共27页编号:时间:2021年x月x日书山有路勤为径,学海无涯苦作舟页码:第112页共27页3部门费用控制率20财务管理部(实际发生管理费用/计划管理费用)*100%4下属员工管理成效20本人/员工/人力资源与公共事务部对下属员工的指导、教育、考核、投诉以及沟通等状况测评(取三方测评结果平均值)合计1003.02部门副经理序号考核指标权重(%)数据提供指标说明1部门综合指标30经理/总经理部门6项考核指标的完成情况进行综合考核2装卸计划完成率30业务部门/物流管理部(实际完成的装卸量÷双方签字确认的计划装卸量)×100%计划装卸量根据业务部门下达的发货计划量来确定计划时间段、装卸能力的问题,装卸计划的准确性及合理性35S现场与安全管理20检查通报文件根据检查办法。第113页共27页第112页共27...

1、当您付费下载文档后,您只拥有了使用权限,并不意味着购买了版权,文档只能用于自身使用,不得用于其他商业用途(如 [转卖]进行直接盈利或[编辑后售卖]进行间接盈利)。
2、本站所有内容均由合作方或网友上传,本站不对文档的完整性、权威性及其观点立场正确性做任何保证或承诺!文档内容仅供研究参考,付费前请自行鉴别。
3、如文档内容存在违规,或者侵犯商业秘密、侵犯著作权等,请点击“违规举报”。

碎片内容

物流管理部绩效考核指标

确认删除?
VIP
微信客服
  • 扫码咨询
会员Q群
  • 会员专属群点击这里加入QQ群
客服邮箱
回到顶部