电脑桌面
添加小米粒文库到电脑桌面
安装后可以在桌面快捷访问

计算机科学与技术专业(J)本科人才培养方案VIP专享VIP免费

计算机科学与技术专业(J)本科人才培养方案_第1页
1/8
计算机科学与技术专业(J)本科人才培养方案_第2页
2/8
计算机科学与技术专业(J)本科人才培养方案_第3页
3/8
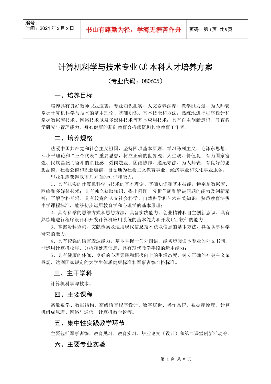
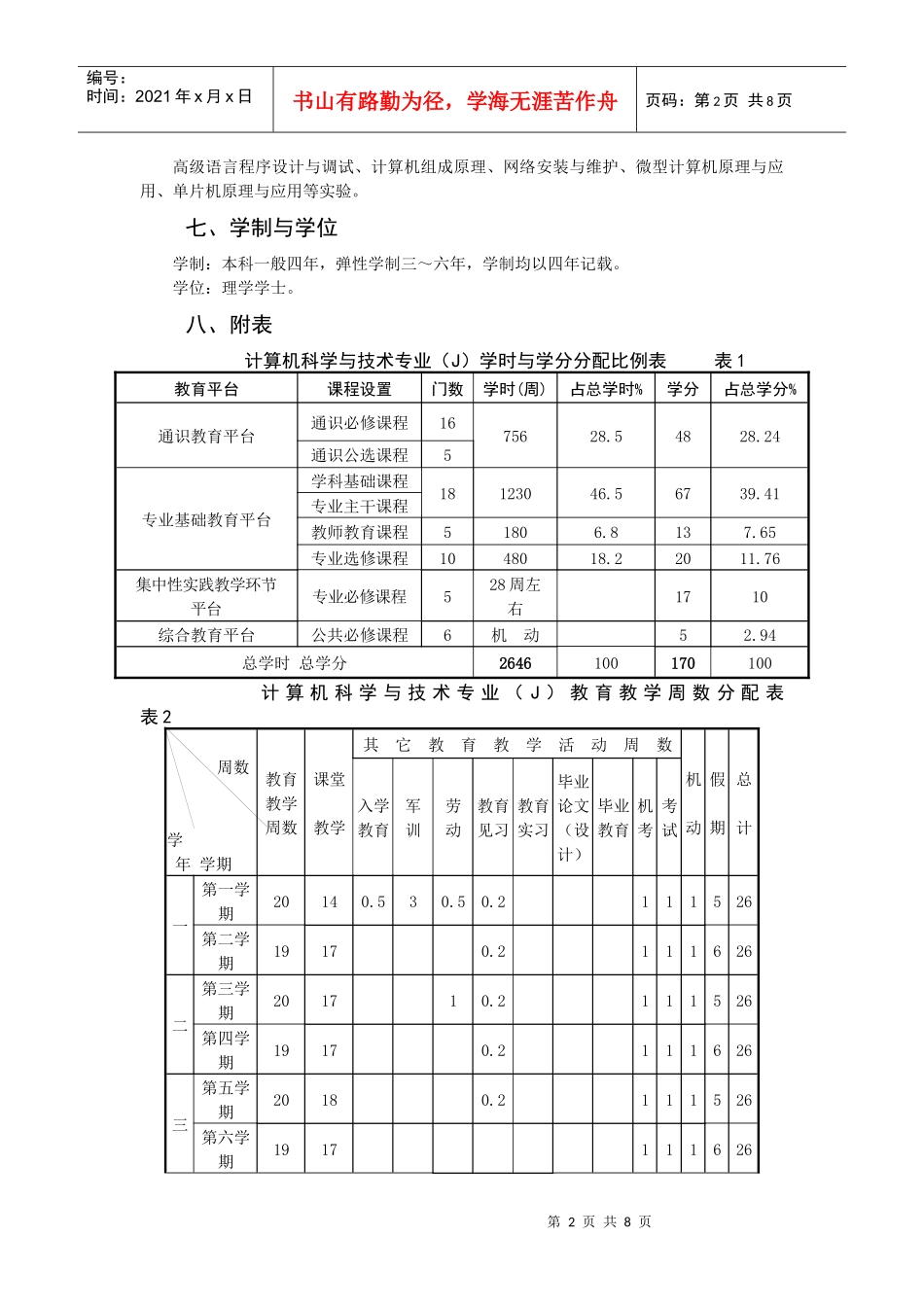
第1页共8页编号:时间:2021年x月x日书山有路勤为径,学海无涯苦作舟页码:第1页共8页计算机科学与技术专业(J)本科人才培养方案(专业代码:080605)一、培养目标培养具有良好教师职业道德,专业知识扎实、人文素养深厚、教学能力强、为人师表,掌握计算机科学与技术的基本理论、基础知识、基本技能和方法,熟练地进行程序设计和掌握数据库技术、网络技术以及多媒体技术等基本应用技术;具有自主创新意识、教育教学研究与管理能力,身心健康的基础教育合格师资和其他教育工作者。二、培养规格热爱中国共产党和社会主义祖国,坚持四项基本原则,学习马列主义、毛泽东思想、邓小平理论和“三个代表”重要思想,树立正确的世界观、人生观、价值观;有为国家富强、民族昌盛而奋斗的责任感;爱岗敬业、团结协作、遵纪守法、为人师表;有良好的思想品德、社会公德和职业道德,自觉地为社会主义教育事业、经济事业和文化事业服务。毕业生应获得以下几方面的知识和能力:1、具有扎实的计算机科学与技术的基本理论、基础知识和基本技能,特别是数据库、网络和多媒体技术;具有独立获取知识、提出问题、分析问题和解决问题的能力及创新精神;了解学科前沿,具有较宽的人文社会科学、自然科学和艺术审美知识;熟悉教育法规中学课程标准,能够初步运用教育学和心理学的基本原理;2、具有科学的思维方式和思想方法,具备实践能力、创业精神和自主创新意识。具有熟练地进行程序设计和开发计算机应用系统的基本能力和开发CAI软件的能力;3、掌握资料查询、文献检索及运用现代信息技术获取信息的基本方法,具备从事科学研究的能力;4、具有较强的语言表达能力,基本掌握一门外国语,能初步阅读本专业的外文书刊;能运用计算机收集、分析和处理信息,具有现代教学手段的运用能力;5、具有健康的体魄、良好的心理素质和积极向上的生活态度,树立正确的社会主义荣辱观,达到国家规定的大学生体质健康标准和军事训练合格标准。三、主干学科计算机科学与技术。四、主要课程离散数学、数据结构、高级语言程序设计、数字逻辑、操作系统、数据库原理、计算机组成原理、网络与通信、计算机教学论等。五、集中性实践教学环节主要包括军事训练、教育见习、教育实习、毕业论文(设计)和第二课堂创新活动等。六、主要专业实验第2页共8页第1页共8页编号:时间:2021年x月x日书山有路勤为径,学海无涯苦作舟页码:第2页共8页高级语言程序设计与调试、计算机组成原理、网络安装与维护、微型计算机原理与应用、单片机原理与应用等实验。七、学制与学位学制:本科一般四年,弹性学制三~六年,学制均以四年记载。学位:理学学士。八、附表计算机科学与技术专业(J)学时与学分分配比例表表1教育平台课程设置门数学时(周)占总学时%学分占总学分%通识教育平台通识必修课程1675628.54828.24通识公选课程5专业基础教育平台学科基础课程18123046.56739.41专业主干课程教师教育课程51806.8137.65专业选修课程1048018.22011.76集中性实践教学环节平台专业必修课程528周左右1710综合教育平台公共必修课程6机动52.94总学时总学分2646100170100计算机科学与技术专业(J)教育教学周数分配表表2周数学年学期教育教学周数课堂教学其它教育教学活动周数机动假期总计入学教育军训劳动教育见习教育实习毕业论文(设计)毕业教育机考考试一第一学期20140.530.50.2111526第二学期19170.2111626二第三学期201710.2111526第四学期19170.2111626三第五学期20180.2111526第六学期1917111626第3页共8页第2页共8页编号:时间:2021年x月x日书山有路勤为径,学海无涯苦作舟页码:第3页共8页四第七学期20108111526第八学期191061111626总计1561560.531.5186188844208注:教育见习安排在1~5学期,在每学期第十周的周二或周四安排1天见习,观摩一线教师的教学,强化职业信念,明确学习的方向,合计1周,不占教学周数。计算机科学与技术专业(J)通识教育本科课程教学进程表表3-1课程设置课程代码课程名称学时学分开课学年、学期及周学时考核方式开课单位课堂教学实践实验第一学期第二学期第三学期第四学期第五学期第六学期第七学期第八学期考试...

1、当您付费下载文档后,您只拥有了使用权限,并不意味着购买了版权,文档只能用于自身使用,不得用于其他商业用途(如 [转卖]进行直接盈利或[编辑后售卖]进行间接盈利)。
2、本站所有内容均由合作方或网友上传,本站不对文档的完整性、权威性及其观点立场正确性做任何保证或承诺!文档内容仅供研究参考,付费前请自行鉴别。
3、如文档内容存在违规,或者侵犯商业秘密、侵犯著作权等,请点击“违规举报”。

碎片内容

计算机科学与技术专业(J)本科人才培养方案

确认删除?
VIP
微信客服
  • 扫码咨询
会员Q群
  • 会员专属群点击这里加入QQ群
客服邮箱
回到顶部