电脑桌面
添加小米粒文库到电脑桌面
安装后可以在桌面快捷访问

打开卓越之窗—神经语言成功学VIP免费

打开卓越之窗—神经语言成功学_第1页
1/43
打开卓越之窗—神经语言成功学_第2页
2/43
打开卓越之窗—神经语言成功学_第3页
3/43
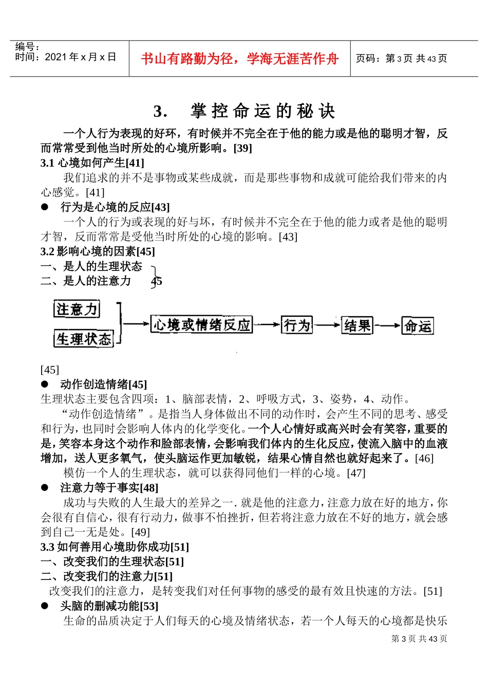
第1页共43页编号:时间:2021年x月x日书山有路勤为径,学海无涯苦作舟页码:第1页共43页1、打开卓越之窗—生当中对你最重要的是什么?神经语言成功学认为:成功是以一种快乐的过程达到你这一生想要达到的目标。[1]1.1一门无与伦比的身心科技[3]NLP神经语言学所探讨的是:不同领域的顶尖人物获得杰出成就的方法,以及如何复制他们成功的思考与行为模式的方法。[4]神经语言成功学研究的是人类要用什么样的方式,才能使自己达到最积极进取的心理和生理状态,然后如何去采取具有效的行为和做法,以达成最好的成果。换言之,NLP是一套教人如何善用头脑,激发潜力以达成人生各个目标所使用的技巧,因此帮助了成千上万需要成长突破的人们。[7]1.2成功的新定义[8]一生当中对你最重要的是什么?你一生中所追求的是什么?这是我最喜欢也最经常问的问题。[8]成功就算于一个人以一种正面的过程去达到你人生中那些对你重要的目标。[10]所以一个人能在人生中产生不同的成就或是造成人生不同的命运,最主要的原因在于他采取的行为有所差异。[10]1.3成功最重要的十项关键与步骤[12]潜能激发大师博恩·崔西曾说:成功等于目标,其他的都是这句话的注解。[12]一、明确的人生目标及使命[12]人生的终极目的是为了完成自己一生的使命。人一辈子的目标不是要得到什么而是要让自己成为一个什么样的人,以及为他人、社会贡献些什么。[12]二、明确的人生价值观系统[12]要求取平衡式成功应先知道自己的价值观及价值层级,依价值观来规划人生,才能得到自己想要的人生。[13]三、组织计划与行动力/执行力[13]有效的成功意指仿效其他成功者的步骤和方法并拟定计划去执行,迅速缩短成功的时间。[13]孙子兵法提到一句话:“多算胜,少算不胜,况无算乎?’就是强调策略和计划的重要性,计划有时比目标还重要。[13]四、克服对失败及挫折的恐惧[13]五、积极的心态及情绪控制能力[14]六、自我价值与信念[14]七、影响力与凝聚力[15]成功是靠别人不是靠自己。[15]八、潜意识的运用[15]第2页共43页编号:时间:2021年x月x日书山有路勤为径,学海无涯苦作舟页码:第2页共43页九、时间与金钱管理能力[15]时间管理的关键在于:第一,做最有生产力的事,以最有效率的方法达成目标;第二,有效授权;第三,设定详细计划。[15]十、不断的自我分析与学习成长[16]所有优秀的成功者和领导人才都是不断学习成长,吸收新知,时常自我反省,分析一生中阻碍自己成功的最大陈碍,改进修正,不重复犯错误。[16]2、完全成功方程式决定你—生成就的因素,并不在于你所拥有的知识或环境,而是你做决定的能力以及持续的行动以达到目标的力量。[19]2.1什么是完全成功方程式[21]若想获得某些事物或成就,你必须花费时间努力去钻研。[21]成功需要一些机会及运气,但是机会及运气只会发生在那些己准备好成功的人身上。[21]过去不等于未来[21]下决定的能力和行动力决定你的一生命运[23]2.2完全成功方程式的四步骤[23]一、明确知道你想要的是什么[24]明确就是力量。二、拟定一个尽可能详细的计划,立即行动[24]三、拥有研究、判断能力[26]四、保持变通力[26]2.3仿效与与决定[28]不懈的拿来出行动,在你每当做任何事时,必须从其中学取经验,找出下次能做得更好的方法。[30]成功人士不轻易被挫折打败[30]改变人生的最终力量来自于决定。[31]我们的命运不是决定于环境,而是决定于你做决定的能力。[31]2.4追求快乐与逃避痛苦[32]人之所以不敢做决定或迟迟无法采取持续行动的原因仍在于内心有所恐惧,他们恐惧失败、恐惧成功、恐惧被拒绝、恐惧未知的未来……,但真正的原因乃在于他们恐惧“痛苦”。[32]轻快乐或痛苦是下决定的天平[34]人类头脑运作的方式是遵循下列顺序进行的:思想判断产生决定采取或不采取行动结果。[35]有效改变的秘诀[35]第3页共43页编号:时间:2021年x月x日书山有路勤为径,学海无涯苦作舟页码:第3页共43页3.掌控命运的秘诀一个人行为表现的好环,有时候并不完全在于他的能力或是他的聪明才智,反而常常受到他当时所处的心境所影响。[39]3.1心境如何产生[41]我们追求的并不是事物或某些成就,而是那些事物和成就可...

1、当您付费下载文档后,您只拥有了使用权限,并不意味着购买了版权,文档只能用于自身使用,不得用于其他商业用途(如 [转卖]进行直接盈利或[编辑后售卖]进行间接盈利)。
2、本站所有内容均由合作方或网友上传,本站不对文档的完整性、权威性及其观点立场正确性做任何保证或承诺!文档内容仅供研究参考,付费前请自行鉴别。
3、如文档内容存在违规,或者侵犯商业秘密、侵犯著作权等,请点击“违规举报”。

碎片内容

打开卓越之窗—神经语言成功学

中小学文库+ 关注
实名认证
内容提供者

精品资料应用尽有

确认删除?
VIP
微信客服
  • 扫码咨询
会员Q群
  • 会员专属群点击这里加入QQ群
客服邮箱
回到顶部