电脑桌面
添加小米粒文库到电脑桌面
安装后可以在桌面快捷访问

施工技术交底记录培训资料VIP免费

施工技术交底记录培训资料_第1页
1/41
施工技术交底记录培训资料_第2页
2/41
施工技术交底记录培训资料_第3页
3/41
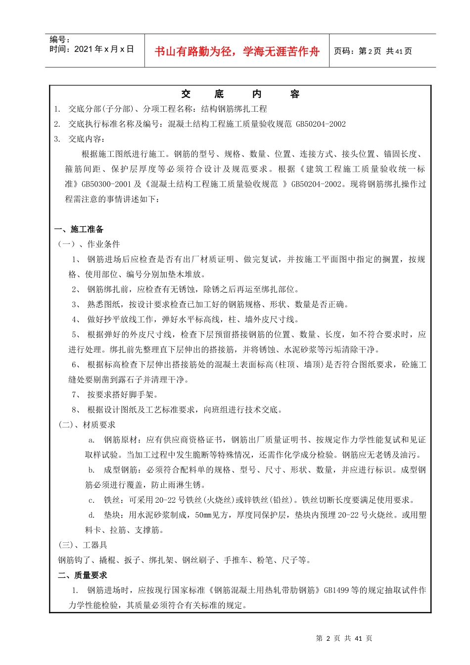
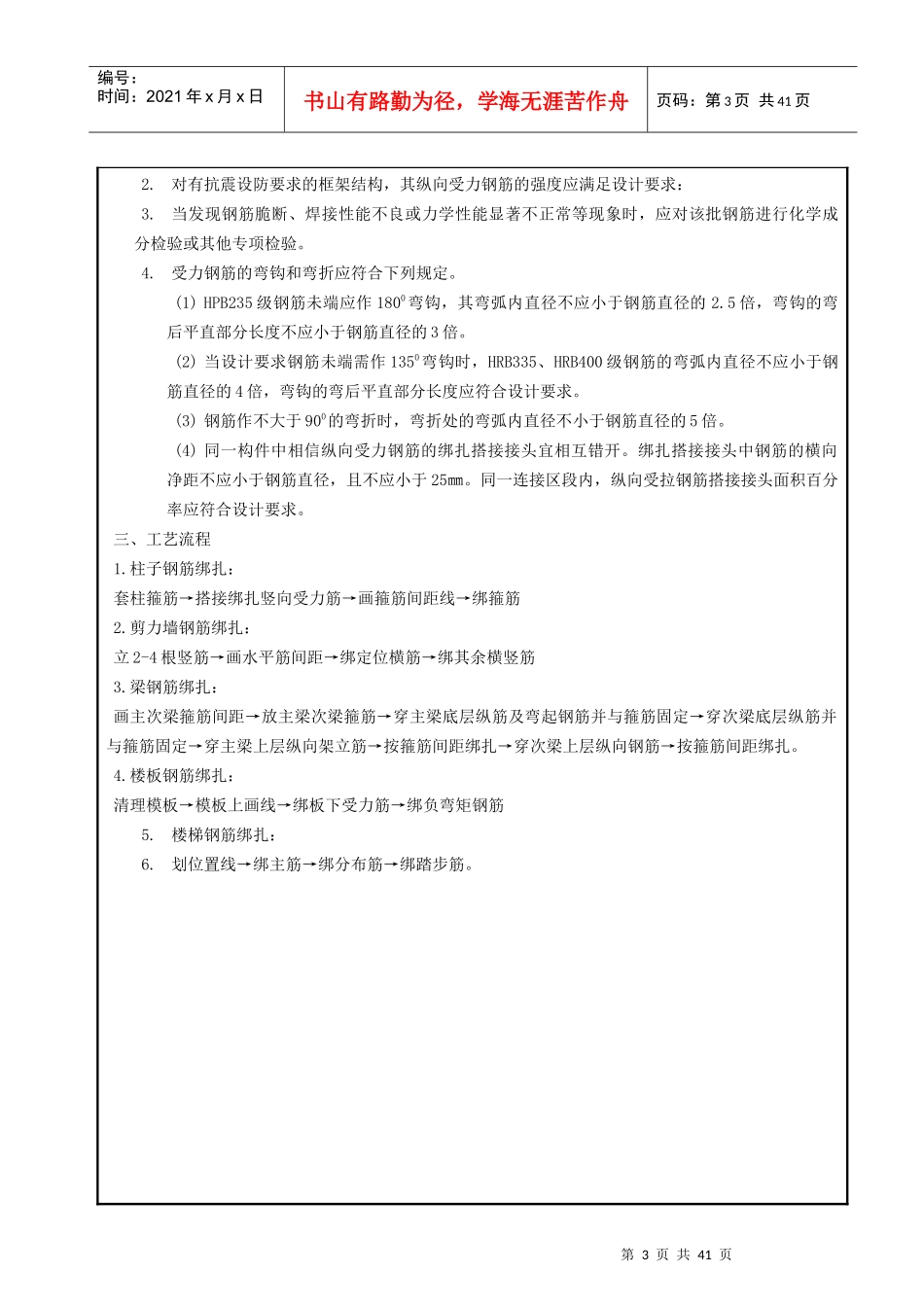
第1页共41页编号:时间:2021年x月x日书山有路勤为径,学海无涯苦作舟页码:第1页共41页施工技术交底记录湘质监统编施2002-11工程名称:地泰·御和苑施工单位:湖南省地质建设工程(集团)总公司编号:项目技术负责人:阳慕尧项目专业施工员:卢建新项目专业质量检查员:邵澧专业组长:曾卓聪交底时间:2013年01月10日交底地址:项目办公室第2页共41页第1页共41页编号:时间:2021年x月x日书山有路勤为径,学海无涯苦作舟页码:第2页共41页交底内容1.交底分部(子分部)、分项工程名称:结构钢筋绑扎工程2.交底执行标准名称及编号:混凝土结构工程施工质量验收规范GB50204-20023.交底内容:根据施工图纸进行施工。钢筋的型号、规格、数量、位置、连接方式、接头位置、锚固长度、箍筋间距、保护层厚度等必须符合设计及规范要求。根据《建筑工程施工质量验收统一标准》GB50300-2001及《混凝土结构工程施工质量验收规范》GB50204-2002。现将钢筋绑扎操作过程需注意的事情讲述如下:一、施工准备(一)、作业条件1、钢筋进场后应检查是否有出厂材质证明、做完复试,并按施工平面图中指定的搁置,按规格、使用部位、编号分别加垫木堆放。2、钢筋绑扎前,应检查有无锈蚀,除锈之后再运至绑扎部位。3、熟悉图纸,按设计要求检查已加工好的钢筋规格、形状、数量是否正确。4、做好抄平放线工作,弹好水平标高线,柱、墙外皮尺寸线。5、根据弹好的外皮尺寸线,检查下层预留搭接钢筋的位置、数量、长度,如不符合要求时,应进行处理。绑扎前先整理直下层伸出的搭接筋,并将锈蚀、水泥砂浆等污垢清除干净。6、根据标高检查下层伸出搭接筋处的混凝土表面标高(柱顶、墙顶)是否符合图纸要求,砼施工缝处要剔凿到露石子并清理干净。7、按要求搭好脚手架。8、根据设计图纸及工艺标准要求,向班组进行技术交底。(二)、材质要求a.钢筋原材:应有供应商资格证书,钢筋出厂质量证明书、按规定作力学性能复试和见证取样试验。当加工过程中发生脆断等特殊情况,还需作化学成分检验。钢筋应无老锈及油污。b.成型钢筋:必须符合配料单的规格、型号、尺寸、形状、数量,并应进行标识。成型钢筋必须进行覆盖,防止雨淋生锈。c.铁丝:可采用20-22号铁丝(火烧丝)或锌铁丝(铅丝)。铁丝切断长度要满足使用要求。d.垫块:用水泥砂浆制成,50㎜见方,厚度同保护层,垫块内预埋20-22号火烧丝。或用塑料卡、拉筋、支撑筋。(三)、工器具钢筋钩了、撬棍、扳子、绑扎架、钢丝刷子、手推车、粉笔、尺子等。二、质量要求1.钢筋进场时,应按现行国家标准《钢筋混凝土用热轧带肋钢筋》GB1499等的规定抽取试件作力学性能检验,其质量必须符合有关标准的规定。第3页共41页第2页共41页编号:时间:2021年x月x日书山有路勤为径,学海无涯苦作舟页码:第3页共41页2.对有抗震设防要求的框架结构,其纵向受力钢筋的强度应满足设计要求:3.当发现钢筋脆断、焊接性能不良或力学性能显著不正常等现象时,应对该批钢筋进行化学成分检验或其他专项检验。4.受力钢筋的弯钩和弯折应符合下列规定。(1)HPB235级钢筋未端应作1800弯钩,其弯弧内直径不应小于钢筋直径的2.5倍,弯钩的弯后平直部分长度不应小于钢筋直径的3倍。(2)当设计要求钢筋未端需作1350弯钩时,HRB335、HRB400级钢筋的弯弧内直径不应小于钢筋直径的4倍,弯钩的弯后平直部分长度应符合设计要求。(3)钢筋作不大于900的弯折时,弯折处的弯弧内直径不小于钢筋直径的5倍。(4)同一构件中相信纵向受力钢筋的绑扎搭接接头宜相互错开。绑扎搭接接头中钢筋的横向净距不应小于钢筋直径,且不应小于25㎜。同一连接区段内,纵向受拉钢筋搭接接头面积百分率应符合设计要求。三、工艺流程1.柱子钢筋绑扎:套柱箍筋→搭接绑扎竖向受力筋→画箍筋间距线→绑箍筋2.剪力墙钢筋绑扎:立2-4根竖筋→画水平筋间距→绑定位横筋→绑其余横竖筋3.梁钢筋绑扎:画主次梁箍筋间距→放主梁次梁箍筋→穿主梁底层纵筋及弯起钢筋并与箍筋固定→穿次梁底层纵筋并与箍筋固定→穿主梁上层纵向架立筋→按箍筋间距绑扎→穿次梁上层纵向钢筋→按箍筋间距绑扎。4.楼板钢筋绑扎:清理模板→模板上画线→绑板下受力筋→绑...

1、当您付费下载文档后,您只拥有了使用权限,并不意味着购买了版权,文档只能用于自身使用,不得用于其他商业用途(如 [转卖]进行直接盈利或[编辑后售卖]进行间接盈利)。
2、本站所有内容均由合作方或网友上传,本站不对文档的完整性、权威性及其观点立场正确性做任何保证或承诺!文档内容仅供研究参考,付费前请自行鉴别。
3、如文档内容存在违规,或者侵犯商业秘密、侵犯著作权等,请点击“违规举报”。

碎片内容

施工技术交底记录培训资料

确认删除?
VIP
微信客服
  • 扫码咨询
会员Q群
  • 会员专属群点击这里加入QQ群
客服邮箱
回到顶部