电脑桌面
添加小米粒文库到电脑桌面
安装后可以在桌面快捷访问

中禹嘉业品牌营销方案VIP免费

中禹嘉业品牌营销方案_第1页
1/13
中禹嘉业品牌营销方案_第2页
2/13
中禹嘉业品牌营销方案_第3页
3/13
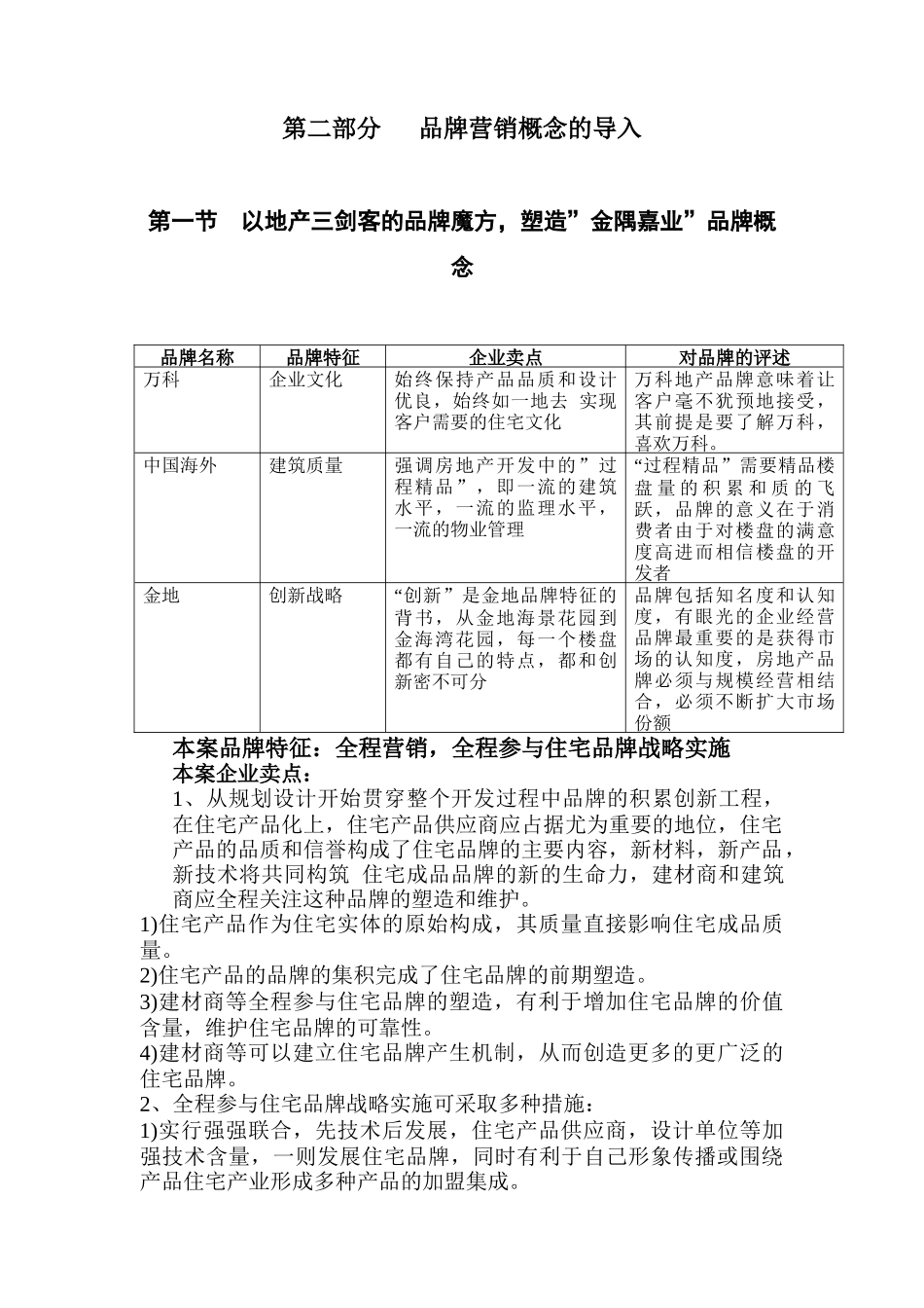
中禹嘉业品牌营销方案目录第一部分总引................................................3第二部分品牌营销概念的导入...............................5第一节以地产三剑客的品牌魔方,塑造”金隅嘉业”品牌概念......................................................................................................................................................................5第二节品牌营销策略构想.....................................................................................................7一、品牌名称建立.................................................................................................................................7二、品牌定位推出.................................................................................................................................7三、产品品牌策略提出.......................................................................................................................8(一)社区规划:.......................................................................................................................................8(二)社区配套............................................................................................................................................8(三)单体户型建议.................................................................................................................................10(四)装修部分建议.................................................................................................................................11四、广告品牌表现................................................................................................................................11五、企业文化的品牌传播................................................................................................................12第三节品牌营销实战构想......................................................................................................14一、价格策划..........................................................................................................................................14二、销售策略策划...............................................................................................................................14三、付款方式策划...............................................................................................................................14四、物业管理服务...............................................................................................................................14第四节海开纪元的资源优势.............................................................................................14一、为发商提供之服务内容:.....................................................................................................14(二)海开纪元强势资源优势.....................................................................................................14第一部分总引在世纪之交、千年之交这样一个特定的时刻,房地产行业新概念、新卖点层出不穷,住房体制改革逐步深入,个人已经成为住宅市场的消费主体。如今,我国房地产市场已进入一个呼唤品牌的时代。“品牌”,是市场对产品的识别和认同,是一种产品在质量、功能、技术等一系列内在效用和外在效用有别于其他产品的标志,是一种产品所具有的无形价值的体现。21世纪我们跨入品牌经营时代,现代市场竞争实际上是一场争夺品牌的竞争,拥有市场比拥有企业更为重要,而拥...

1、当您付费下载文档后,您只拥有了使用权限,并不意味着购买了版权,文档只能用于自身使用,不得用于其他商业用途(如 [转卖]进行直接盈利或[编辑后售卖]进行间接盈利)。
2、本站所有内容均由合作方或网友上传,本站不对文档的完整性、权威性及其观点立场正确性做任何保证或承诺!文档内容仅供研究参考,付费前请自行鉴别。
3、如文档内容存在违规,或者侵犯商业秘密、侵犯著作权等,请点击“违规举报”。

碎片内容

中禹嘉业品牌营销方案

您可能关注的文档

中小学文库+ 关注
实名认证
内容提供者

精品资料应用尽有

确认删除?
VIP
微信客服
  • 扫码咨询
会员Q群
  • 会员专属群点击这里加入QQ群
客服邮箱
回到顶部