电脑桌面
添加小米粒文库到电脑桌面
安装后可以在桌面快捷访问

1钢筋工程施工方案(原319)VIP免费

1钢筋工程施工方案(原319)_第1页
1/30
1钢筋工程施工方案(原319)_第2页
2/30
1钢筋工程施工方案(原319)_第3页
3/30
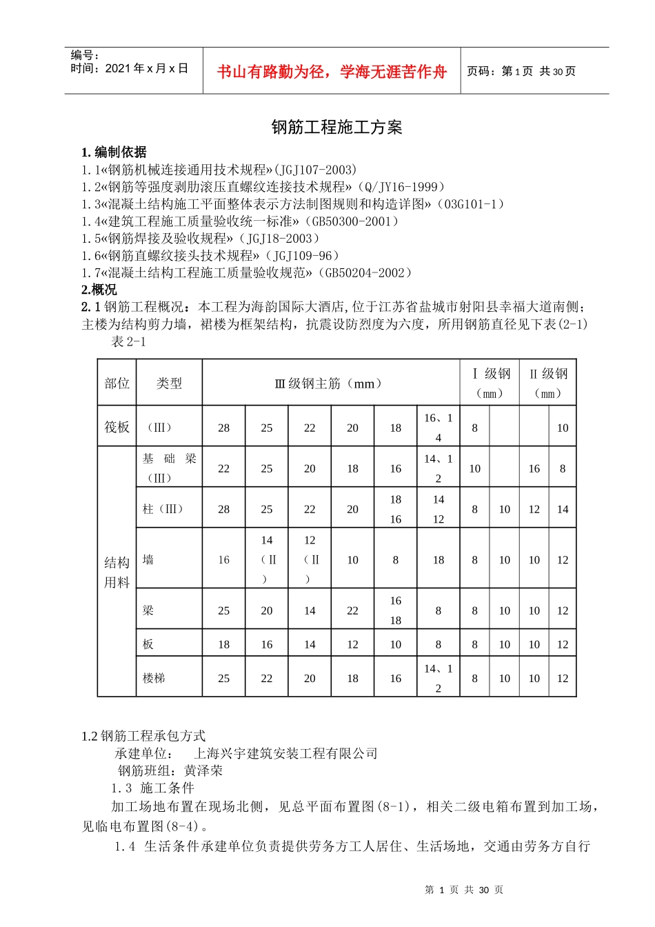
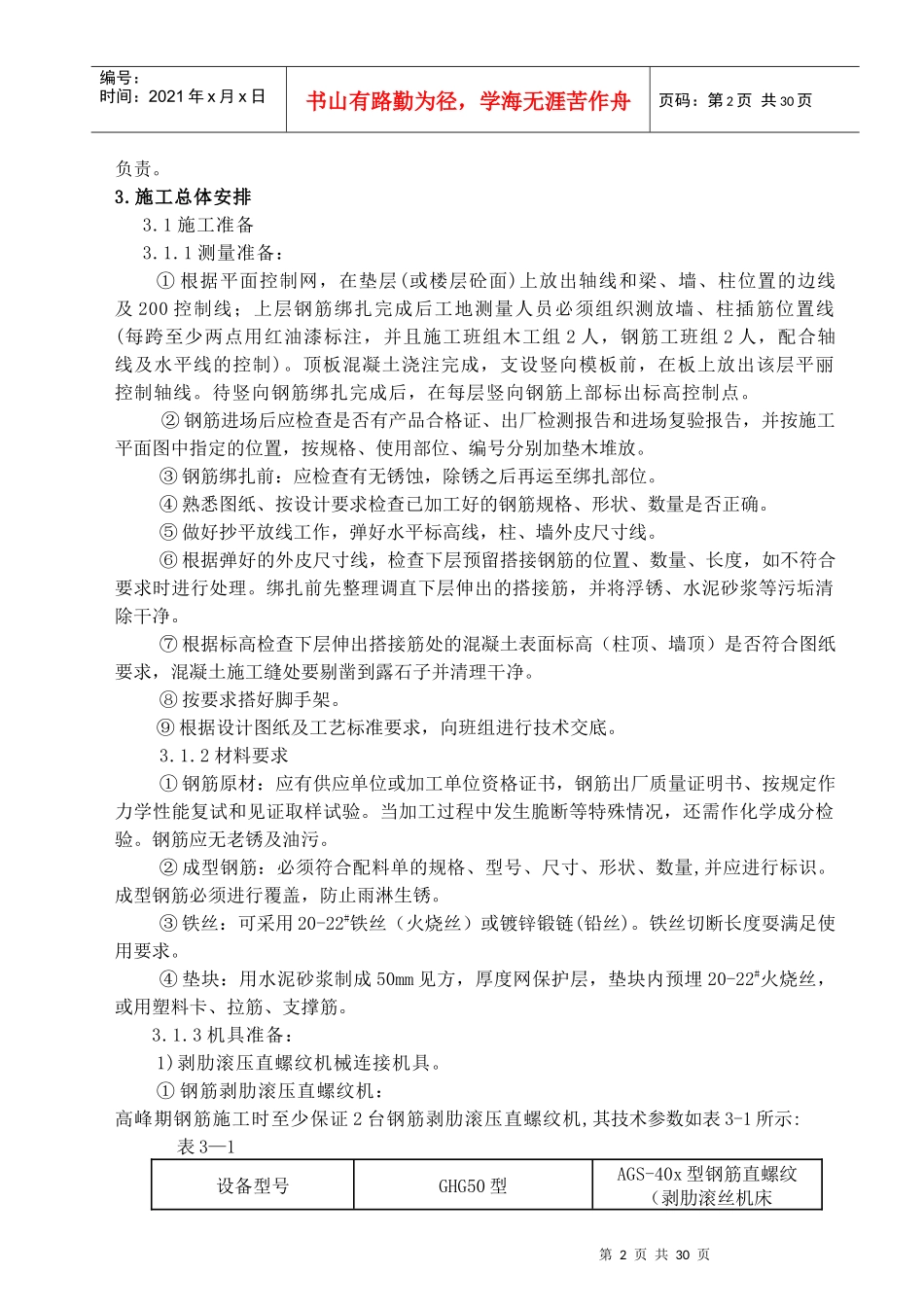
第1页共30页编号:时间:2021年x月x日书山有路勤为径,学海无涯苦作舟页码:第1页共30页钢筋工程施工方案1.编制依据1.1«钢筋机械连接通用技术规程»(JGJ107-2003)1.2«钢筋等强度剥肋滚压直螺纹连接技术规程»(Q/JY16-1999)1.3«混凝土结构施工平面整体表示方法制图规则和构造详图»(03G101-1)1.4«建筑工程施工质量验收统一标准»(GB50300-2001)1.5«钢筋焊接及验收规程»(JGJ18-2003)1.6«钢筋直螺纹接头技术规程»(JGJ109-96)1.7«混凝土结构工程施工质量验收规范»(GB50204-2002)2.概况2.1钢筋工程概况:本工程为海韵国际大酒店,位于江苏省盐城市射阳县幸福大道南侧;主楼为结构剪力墙,裙楼为框架结构,抗震设防烈度为六度,所用钢筋直径见下表(2-1)表2-11.2钢筋工程承包方式承建单位:上海兴宇建筑安装工程有限公司钢筋班组:黄泽荣1.3施工条件加工场地布置在现场北侧,见总平面布置图(8-1),相关二级电箱布置到加工场,见临电布置图(8-4)。1.4生活条件承建单位负责提供劳务方工人居住、生活场地,交通由劳务方自行部位类型Ⅲ级钢主筋(mm)Ⅰ级钢(mm)Ⅱ级钢(mm)筏板(Ⅲ)282522201816、14810结构用料基础梁(Ⅲ)222520181614、1210168柱(Ⅲ)28252220181614128101214墙1614(Ⅱ)12(Ⅱ)108188101012梁25201422161888101012板181614121088101012楼梯252220181614、128101012第2页共30页第1页共30页编号:时间:2021年x月x日书山有路勤为径,学海无涯苦作舟页码:第2页共30页负责。3.施工总体安排3.1施工准备3.1.1测量准备:①根据平面控制网,在垫层(或楼层砼面)上放出轴线和梁、墙、柱位置的边线及200控制线;上层钢筋绑扎完成后工地测量人员必须组织测放墙、柱插筋位置线(每跨至少两点用红油漆标注,并且施工班组木工组2人,钢筋工班组2人,配合轴线及水平线的控制)。顶板混凝土浇注完成,支设竖向模板前,在板上放出该层平丽控制轴线。待竖向钢筋绑扎完成后,在每层竖向钢筋上部标出标高控制点。②钢筋进场后应检查是否有产品合格证、出厂检测报告和进场复验报告,并按施工平面图中指定的位置,按规格、使用部位、编号分别加垫木堆放。③钢筋绑扎前:应检查有无锈蚀,除锈之后再运至绑扎部位。④熟悉图纸、按设计要求检查已加工好的钢筋规格、形状、数量是否正确。⑤做好抄平放线工作,弹好水平标高线,柱、墙外皮尺寸线。⑥根据弹好的外皮尺寸线,检查下层预留搭接钢筋的位置、数量、长度,如不符合要求时进行处理。绑扎前先整理调直下层伸出的搭接筋,并将浮锈、水泥砂浆等污垢清除干净。⑦根据标高检查下层伸出搭接筋处的混凝土表面标高(柱顶、墙顶)是否符合图纸要求,混凝土施工缝处要剔凿到露石子并清理干净。⑧按要求搭好脚手架。⑨根据设计图纸及工艺标准要求,向班组进行技术交底。3.1.2材料要求①钢筋原材:应有供应单位或加工单位资格证书,钢筋出厂质量证明书、按规定作力学性能复试和见证取样试验。当加工过程中发生脆断等特殊情况,还需作化学成分检验。钢筋应无老锈及油污。②成型钢筋:必须符合配料单的规格、型号、尺寸、形状、数量,并应进行标识。成型钢筋必须进行覆盖,防止雨淋生锈。③铁丝:可采用20-22#铁丝(火烧丝)或镀锌锻链(铅丝)。铁丝切断长度耍满足使用要求。④垫块:用水泥砂浆制成50mm见方,厚度网保护层,垫块内预埋20-22#火烧丝,或用塑料卡、拉筋、支撑筋。3.1.3机具准备:1)剥肋滚压直螺纹机械连接机具。①钢筋剥肋滚压直螺纹机:高峰期钢筋施工时至少保证2台钢筋剥肋滚压直螺纹机,其技术参数如表3-1所示:表3—1设备型号GHG50型AGS-40x型钢筋直螺纹(剥肋滚丝机床第3页共30页第2页共30页规格部位编号:时间:2021年x月x日书山有路勤为径,学海无涯苦作舟页码:第3页共30页滚丝头型号50型40型可加工钢筋范围25—5016-40整机质量(kg)000245②限位挡铁:对钢筋的夹持位置进行限位,型号划分与钢筋规格相同③螺纹环规:用于检验钢筋丝头的专用量具。④力矩扳手:力矩扳手的精度为±5%。⑥辅助机具:砂轮切割机:用于钢筋端面平头。用于检验钢筋丝头的专用量具。⑦辅助机具:包括模具、检测工具(卡板、测深尺)钢...

1、当您付费下载文档后,您只拥有了使用权限,并不意味着购买了版权,文档只能用于自身使用,不得用于其他商业用途(如 [转卖]进行直接盈利或[编辑后售卖]进行间接盈利)。
2、本站所有内容均由合作方或网友上传,本站不对文档的完整性、权威性及其观点立场正确性做任何保证或承诺!文档内容仅供研究参考,付费前请自行鉴别。
3、如文档内容存在违规,或者侵犯商业秘密、侵犯著作权等,请点击“违规举报”。

碎片内容

1钢筋工程施工方案(原319)

确认删除?
VIP
微信客服
  • 扫码咨询
会员Q群
  • 会员专属群点击这里加入QQ群
客服邮箱
回到顶部