电脑桌面
添加小米粒文库到电脑桌面
安装后可以在桌面快捷访问

山东省预防接种服务规范VIP免费

山东省预防接种服务规范_第1页
1/7
山东省预防接种服务规范_第2页
2/7
山东省预防接种服务规范_第3页
3/7
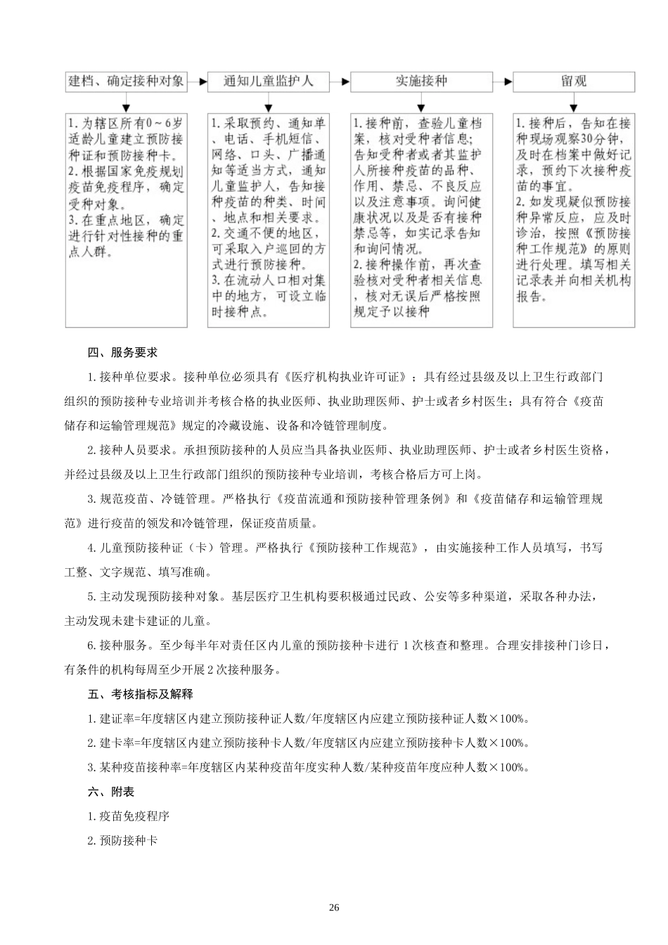
山东省预防接种服务规范一、服务对象辖区内0-6岁适龄儿童和其他重点人群。二、服务内容1.儿童预防接种证(卡)管理。及时为辖区所有0-6岁适龄儿童建立预防接种证和预防接种卡等儿童预防接种档案。2.根据国家免疫规划疫苗免疫程序,确定受种对象。在重点地区,对重点人群进行针对性接种,包括出血热疫苗、炭疽疫苗和钩体疫苗。为1994-2001年出生儿童进行乙肝疫苗群体性预防接种工作。3.采取预约、通知单、电话、手机短信、网络、口头、广播通知等适宜方式,通知儿童监护人,告知接种疫苗的种类、时间、地点和相关要求。在边远山区、海岛、牧区等交通不便的地区,可采取入户巡回的方式进行预防接种。在流动人口相对集中的地方,可设立临时接种点,适度增加门诊开放的频率和服务时间等,提供便利的接种服务。4.接种前的工作。接种工作人员在接种前应查验儿童预防接种证、卡(薄)或电子档案,核对受种者姓名、性别、出生日期及接种记录,确定本次受种对象、接种疫苗的品种,并填写知情同意书。5.接种工作人员在实施接种前,应当告知受种者或者其监护人所接种疫苗的品种、作用、禁忌、不良反应以及注意事项,询问受种者的健康状况以及是否有接种禁忌等,并如实记录告知和询问情况。6.接种时的工作。接种工作人员在接种操作前再次查验核对受种者姓名、预防接种证、接种凭证和本次接种的疫苗品种,核对无误后严格按照《预防接种工作规范》规定的剂量、接种部位、疫苗接种方法、安全注射等要求予以接种。7.接种后的工作。告知儿童监护人,受种者在接种后应留在留观室观察30分钟。接种后及时在预防接种证、卡(簿)上记录所接种疫苗的年、月、日及批号。与儿童监护人预约下次接种疫苗的种类、时间和地点。8.处理、报告和登记疑似预防接种异常反应。如发现疑似预防接种异常反应,接种人员应及时诊治,按照“常见的预防接种一般反应处置原则”进行处理。及时填写相关记录表,并向所在地的县级疾病预防控制机构、药品不良反应监测机构报告。三、服务流程25四、服务要求1.接种单位要求。接种单位必须具有《医疗机构执业许可证》;具有经过县级及以上卫生行政部门组织的预防接种专业培训并考核合格的执业医师、执业助理医师、护士或者乡村医生;具有符合《疫苗储存和运输管理规范》规定的冷藏设施、设备和冷链管理制度。2.接种人员要求。承担预防接种的人员应当具备执业医师、执业助理医师、护士或者乡村医生资格,并经过县级及以上卫生行政部门组织的预防接种专业培训,考核合格后方可上岗。3.规范疫苗、冷链管理。严格执行《疫苗流通和预防接种管理条例》和《疫苗储存和运输管理规范》进行疫苗的领发和冷链管理,保证疫苗质量。4.儿童预防接种证(卡)管理。严格执行《预防接种工作规范》,由实施接种工作人员填写,书写工整、文字规范、填写准确。5.主动发现预防接种对象。基层医疗卫生机构要积极通过民政、公安等多种渠道,采取各种办法,主动发现未建卡建证的儿童。6.接种服务。至少每半年对责任区内儿童的预防接种卡进行1次核查和整理。合理安排接种门诊日,有条件的机构每周至少开展2次接种服务。五、考核指标及解释1.建证率=年度辖区内建立预防接种证人数/年度辖区内应建立预防接种证人数×100%。2.建卡率=年度辖区内建立预防接种卡人数/年度辖区内应建立预防接种卡人数×100%。3.某种疫苗接种率=年度辖区内某种疫苗年度实种人数/某种疫苗年度应种人数×100%。六、附表1.疫苗免疫程序2.预防接种卡26附表1:疫苗免疫程序疫苗接种对象月(年)龄接种剂次接种部位接种途径接种剂量/剂次备注乙肝疫苗0、1、6月龄3上臂三角肌肌内注射酵母苗5μg/0.5ml,CHO苗10μg/1ml、20μg/1ml出生后24小时内接种第1剂次,第1、2剂次间隔≥28天卡介苗出生时1上臂三角肌中部略下处皮内注射0.1ml脊灰疫苗2、3、4月龄,4周岁4口服1粒第1、2剂次,第2、3剂次间隔均≥28天百白破疫苗3、4、5月龄,18-24月龄4上臂外侧三角肌肌内注射0.5ml第1、2剂次,第2、3剂次间隔均≥28天白破疫苗6周岁1上臂三角肌肌内注射0.5ml麻风疫苗(麻疹疫苗)8月龄1上臂外侧三角肌下缘附着处皮下注射0.5ml麻腮风疫苗(麻腮疫苗、麻疹疫...

1、当您付费下载文档后,您只拥有了使用权限,并不意味着购买了版权,文档只能用于自身使用,不得用于其他商业用途(如 [转卖]进行直接盈利或[编辑后售卖]进行间接盈利)。
2、本站所有内容均由合作方或网友上传,本站不对文档的完整性、权威性及其观点立场正确性做任何保证或承诺!文档内容仅供研究参考,付费前请自行鉴别。
3、如文档内容存在违规,或者侵犯商业秘密、侵犯著作权等,请点击“违规举报”。

碎片内容

山东省预防接种服务规范

确认删除?
VIP
微信客服
  • 扫码咨询
会员Q群
  • 会员专属群点击这里加入QQ群
客服邮箱
回到顶部