电脑桌面
添加小米粒文库到电脑桌面
安装后可以在桌面快捷访问

xx店长培训教材-顾客管理(1)VIP免费

xx店长培训教材-顾客管理(1)_第1页
1/29
xx店长培训教材-顾客管理(1)_第2页
2/29
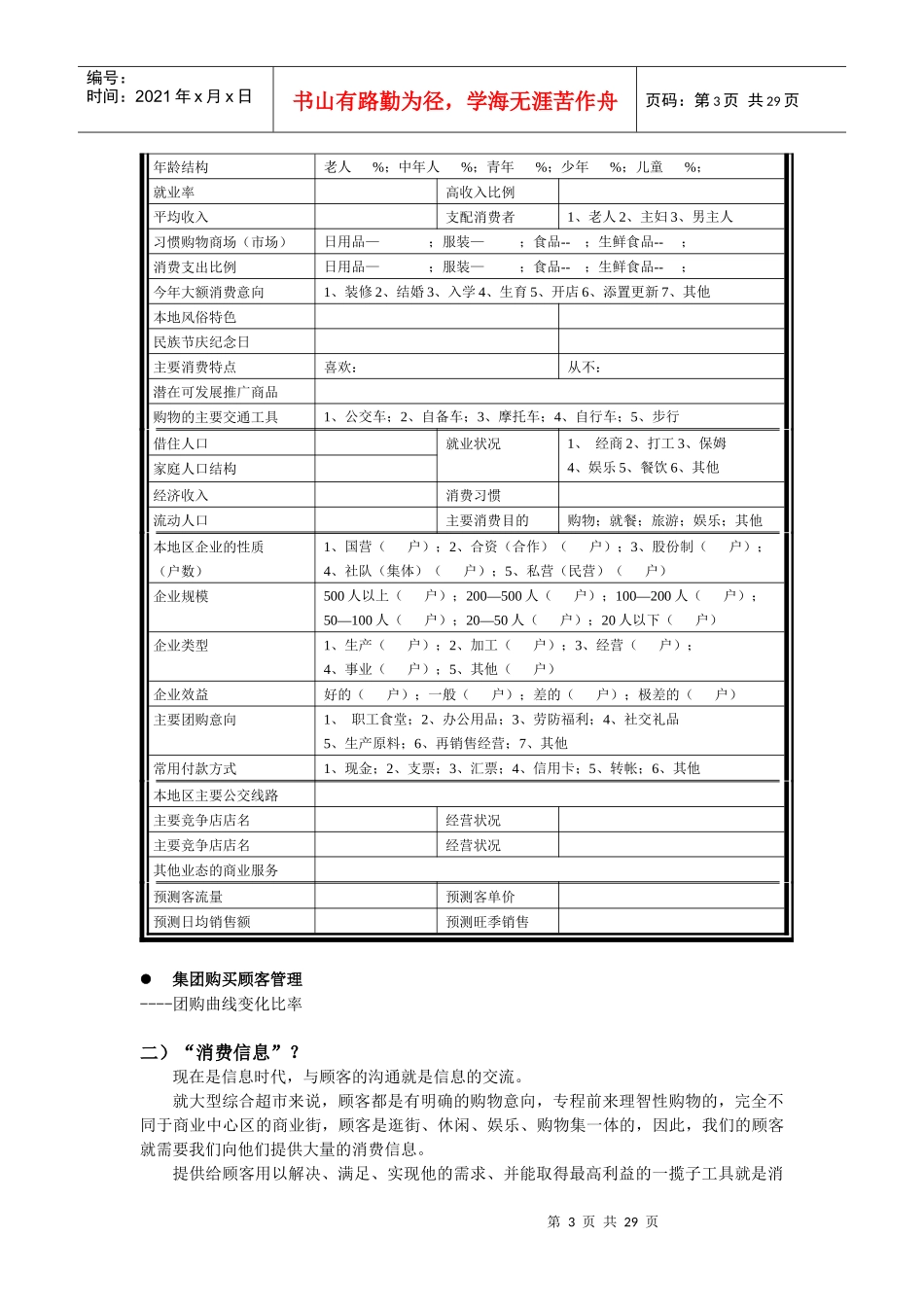
xx店长培训教材-顾客管理(1)_第3页
3/29
第1页共29页编号:时间:2021年x月x日书山有路勤为径,学海无涯苦作舟页码:第1页共29页万佳店长培训教材顾客管理顾客管理2.7.1顾客需求的调查、理解与管理2.7.2万佳百货股份有限公司服务公约2.7.3接待顾客的服务要求以及售货服务2.7.4万佳商品售后服务管理规定2.7.5顾客投诉处理工作的重要作用2.7.6顾客投诉意见的主要类型和投诉方式2.7.7处理投诉人员的操作流程与职责要求2.7.8处理投诉的程序与解决途径典型案例小结复习思考题顾客管理作为一个大型综合超市,用什么来吸引顾客?用什么来提升顾客的购买欲?用什么来满足顾客的需求?用什么来确保顾客需求的实现?这就对我们提出了一个新的管理:即顾客管理实行顾客管理是我们经营定位的基础。如果一个商场没有自己明确的目标顾客,就不可能有自己正确的经营定位,只要市场上什么好卖,就卖什么(这是一种没有主题的市场调查的结果),那么,就会完全失去了自己的经营特色,甚至还会偏离自己的业态定位,变成一个“四不象”的杂货铺,市场也就变成“千店一面”的格局,购买力分散,初级的价格竞争激烈,相互混战、在混战中被淹没、就象风雨交加时的海天一色,消费者找不到任何一个亮点,找不到登陆点。这样还能形成自己的忠诚的顾客群体吗?销售业绩肯定是不能达到预期目标的。一、顾客需求的调查、理解与管理提升销售额的两个主要途径:1、增加有效消费的顾客人数;2、增加每张发票的消费金额。从上面两个途径来看,顾客是提升销售额的唯一客体,因此,现代商业的管理就引进了“顾客管理”。顾客管理的表象是商场综合经营水平的写照;顾客管理的实质是反映与顾客沟通的渠道。顾客被作为一种宝贵的资源纳入到企业的经营发展中来,开展全方位的顾客关系管理第2页共29页第1页共29页编号:时间:2021年x月x日书山有路勤为径,学海无涯苦作舟页码:第2页共29页充分利用以顾客为中心的资源,拓展全新的销售方式、销售渠道。一)顾客管理的内容:顾客总流量的管理要了解本商场销售的辐射范围内有多少消费人数,考虑到消费分流的因素,预测日平均客流量是多少,这是“绝对客流量比率”;还要了解我们的竞争对手的客流量是多少,与我们的客流量相比,是“相对客流量比率”。消费顾客数的管理要对实现消费的顾客数(发票张数)进行统计,得出日平均有效客流(实现消费)比例;与上期实绩同比,是“消费顾客增长比率”。购买水平分类管理要对顾客一次购买商品数量进行统计,得出一个消费者购买商品数量的平均值,与上期同比,是“消费水平增长比率”。购买商品分类管理大型综合超市是实现品类管理的,我们就很容易得到各商品大类的销售数据,与上期同比,是“分类商品销售增长比率”。平均帐单率的管理平均帐单率=销售总额/发票张数;与上期同比,是“消费能力增长比率”。集团购买顾客管理集团消费不仅大幅度提高我们的销售额,还提高了我们的平均帐单率,集团消费还具有一定的稳定性,所占总销售的比例越高,我们销售淡季的跌幅越小,与上期同比,是“销售曲线变化比率”。以上这些数据和比率,是我们进行顾客管理的最基本内容。通过对这些数据的分析,可以了解顾客消费变化,我们商场在市场上的地位、占有率和发展状况。市场调查表商场:商场所在地区地理位置本地区主要经济特点1、商业;2、工业;3、居住小区;4、机关;5、学校;6、娱乐;7、餐饮;8、其他本地区主要经济结构1、国营;2、合资(合作);3、股份制;4、社队(集体);5、私营(民营)商圈范围(商圈面积:)东:距离:西:距离:南:距离:北:距离:周边环境特点东:西:南:北:商圈内常住人口家庭人口结构第3页共29页第2页共29页编号:时间:2021年x月x日书山有路勤为径,学海无涯苦作舟页码:第3页共29页年龄结构老人%;中年人%;青年%;少年%;儿童%;就业率高收入比例平均收入支配消费者1、老人2、主妇3、男主人习惯购物商场(市场)日用品—;服装—;食品--;生鲜食品--;消费支出比例日用品—;服装—;食品--;生鲜食品--;今年大额消费意向1、装修2、结婚3、入学4、生育5、开店6、添置更新7、其他本地风俗特色民族节庆纪念日主要消费特点喜...

1、当您付费下载文档后,您只拥有了使用权限,并不意味着购买了版权,文档只能用于自身使用,不得用于其他商业用途(如 [转卖]进行直接盈利或[编辑后售卖]进行间接盈利)。
2、本站所有内容均由合作方或网友上传,本站不对文档的完整性、权威性及其观点立场正确性做任何保证或承诺!文档内容仅供研究参考,付费前请自行鉴别。
3、如文档内容存在违规,或者侵犯商业秘密、侵犯著作权等,请点击“违规举报”。

碎片内容

xx店长培训教材-顾客管理(1)

确认删除?
VIP
微信客服
  • 扫码咨询
会员Q群
  • 会员专属群点击这里加入QQ群
客服邮箱
回到顶部