电脑桌面
添加小米粒文库到电脑桌面
安装后可以在桌面快捷访问

地源热泵施工方案10VIP免费

地源热泵施工方案10_第1页
1/37
地源热泵施工方案10_第2页
2/37
地源热泵施工方案10_第3页
3/37
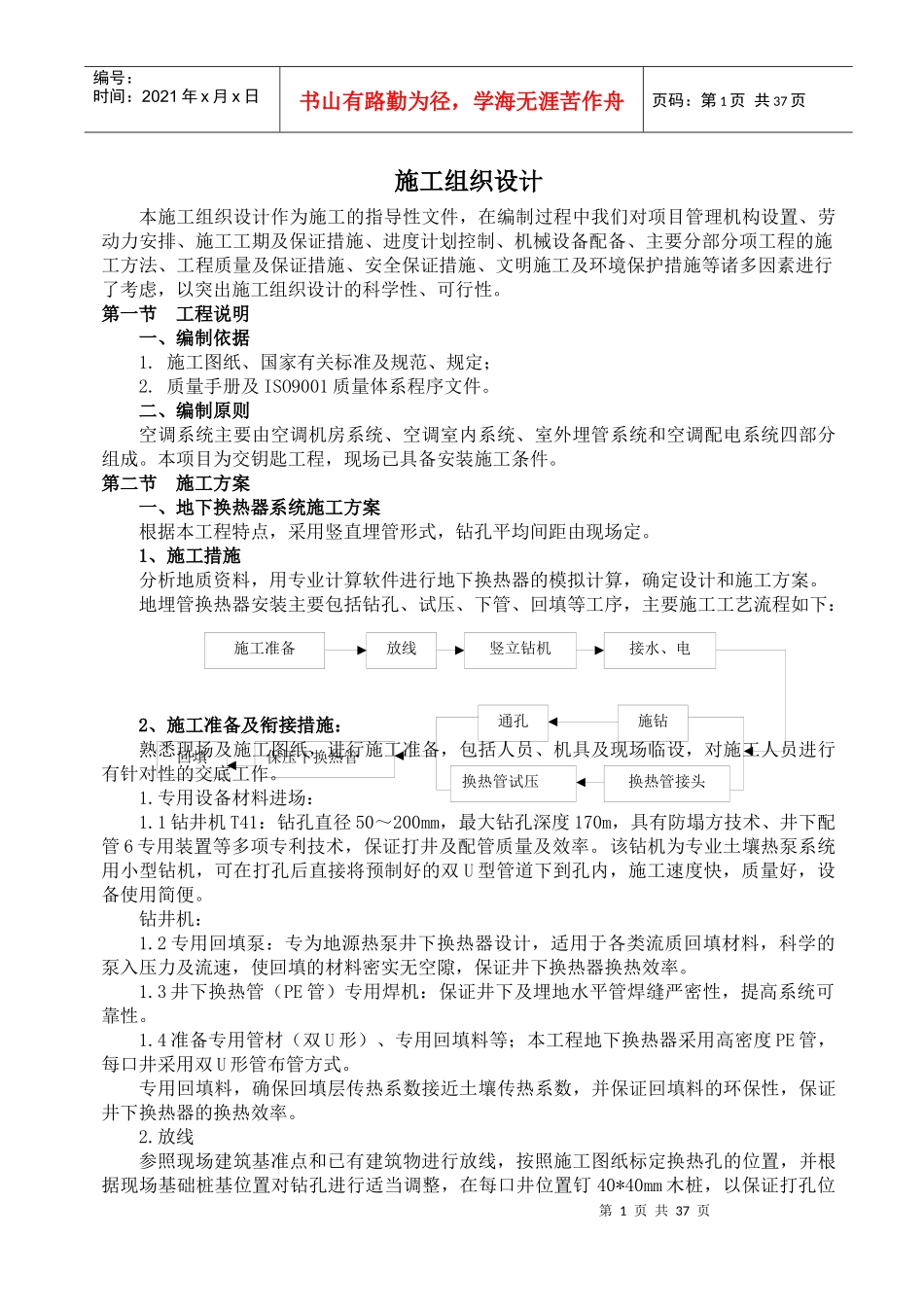
第1页共37页施工准备放线竖立钻机接水、电施钻换热管接头通孔换热管试压保压下换热管回填编号:时间:2021年x月x日书山有路勤为径,学海无涯苦作舟页码:第1页共37页施工组织设计本施工组织设计作为施工的指导性文件,在编制过程中我们对项目管理机构设置、劳动力安排、施工工期及保证措施、进度计划控制、机械设备配备、主要分部分项工程的施工方法、工程质量及保证措施、安全保证措施、文明施工及环境保护措施等诸多因素进行了考虑,以突出施工组织设计的科学性、可行性。第一节工程说明一、编制依据1.施工图纸、国家有关标准及规范、规定;2.质量手册及ISO9001质量体系程序文件。二、编制原则空调系统主要由空调机房系统、空调室内系统、室外埋管系统和空调配电系统四部分组成。本项目为交钥匙工程,现场已具备安装施工条件。第二节施工方案一、地下换热器系统施工方案根据本工程特点,采用竖直埋管形式,钻孔平均间距由现场定。1、施工措施分析地质资料,用专业计算软件进行地下换热器的模拟计算,确定设计和施工方案。地埋管换热器安装主要包括钻孔、试压、下管、回填等工序,主要施工工艺流程如下:2、施工准备及衔接措施:熟悉现场及施工图纸,进行施工准备,包括人员、机具及现场临设,对施工人员进行有针对性的交底工作。1.专用设备材料进场:1.1钻井机T41:钻孔直径50~200mm,最大钻孔深度170m,具有防塌方技术、井下配管6专用装置等多项专利技术,保证打井及配管质量及效率。该钻机为专业土壤热泵系统用小型钻机,可在打孔后直接将预制好的双U型管道下到孔内,施工速度快,质量好,设备使用简便。钻井机:1.2专用回填泵:专为地源热泵井下换热器设计,适用于各类流质回填材料,科学的泵入压力及流速,使回填的材料密实无空隙,保证井下换热器换热效率。1.3井下换热管(PE管)专用焊机:保证井下及埋地水平管焊缝严密性,提高系统可靠性。1.4准备专用管材(双U形)、专用回填料等;本工程地下换热器采用高密度PE管,每口井采用双U形管布管方式。专用回填料,确保回填层传热系数接近土壤传热系数,并保证回填料的环保性,保证井下换热器的换热效率。2.放线参照现场建筑基准点和已有建筑物进行放线,按照施工图纸标定换热孔的位置,并根据现场基础桩基位置对钻孔进行适当调整,在每口井位置钉40*40mm木桩,以保证打孔位回填泵回填管U型管U型管第2页共37页第1页共37页编号:时间:2021年x月x日书山有路勤为径,学海无涯苦作舟页码:第2页共37页置准确。3.竖立钻机3.1以钻孔点定位塔架底盘,采用水平尺对底盘横向、纵向进行找平,水平度≤0.5mm/m;3.2底盘定位后,安装塔架竖杆,利用铅锤和直尺测量塔架的垂直度,保证塔架竖杆垂直;3.3安装钻机头、钻机提升装置和钻头充水(泥浆)等附属装置;3.4按要求挖好沉淀池及泥水沟,并使其畅通。3.5对钻机及附属装置接电、接水管,对每台设备进行点试,确定转向。3、钻孔3.1开钻前须确定转向无误,并重新校核塔架底盘,竖杆的水平和垂直度;3.2施钻过程中应按5米/小时的速度为宜,密切注意钻机及附属设备的运行情况,发现异常应及时处理,防止拉断钻杆和接头丝扣、跌落钻头等现象发生,并时刻注意地层地质变化,做好记录;3.3施钻过程中钻机长和操作手应定时对钻机及附属设备进行巡回检查,及时做好维护和保养工作,提高工作效率;3.4当孔钻到要求深度后,应对孔反复进行通孔,为下换热管创造顺利条件。4、下换热管4.1试压下换热管之前按设计要求进行水压试验。在试验压力下,稳压至少15min,稳压后压力降不大于3%,且无泄漏现象。将其密封保持有压状态,准备下管。4.2下管4.2.1为保证换热效果,防止支管间发生热回流现象,四根换热支管之间需保持距离,下管前采用分离定位管卡将四根换热管进行分离定位,分离定位管卡的间距为3米(如图所示);4.2.2下管采用下管机下管,速度要均匀,防止下管过程中损坏管道,如果遇有障碍和不顺畅现象,应及时查明原因,待做好处理后才能继续下管,最后地面上要保留2m左右的换热管,将换热管进行固定,防止下滑到井内,造成管道无法使用,甚至废井;4.2.3换热管道到位后,提起下管钻杆,提杆过程...

1、当您付费下载文档后,您只拥有了使用权限,并不意味着购买了版权,文档只能用于自身使用,不得用于其他商业用途(如 [转卖]进行直接盈利或[编辑后售卖]进行间接盈利)。
2、本站所有内容均由合作方或网友上传,本站不对文档的完整性、权威性及其观点立场正确性做任何保证或承诺!文档内容仅供研究参考,付费前请自行鉴别。
3、如文档内容存在违规,或者侵犯商业秘密、侵犯著作权等,请点击“违规举报”。

碎片内容

地源热泵施工方案10

确认删除?
VIP
微信客服
  • 扫码咨询
会员Q群
  • 会员专属群点击这里加入QQ群
客服邮箱
回到顶部