电脑桌面
添加小米粒文库到电脑桌面
安装后可以在桌面快捷访问

与客户相关过程控制程序VIP免费

与客户相关过程控制程序_第1页
1/4
与客户相关过程控制程序_第2页
2/4
与客户相关过程控制程序_第3页
3/4
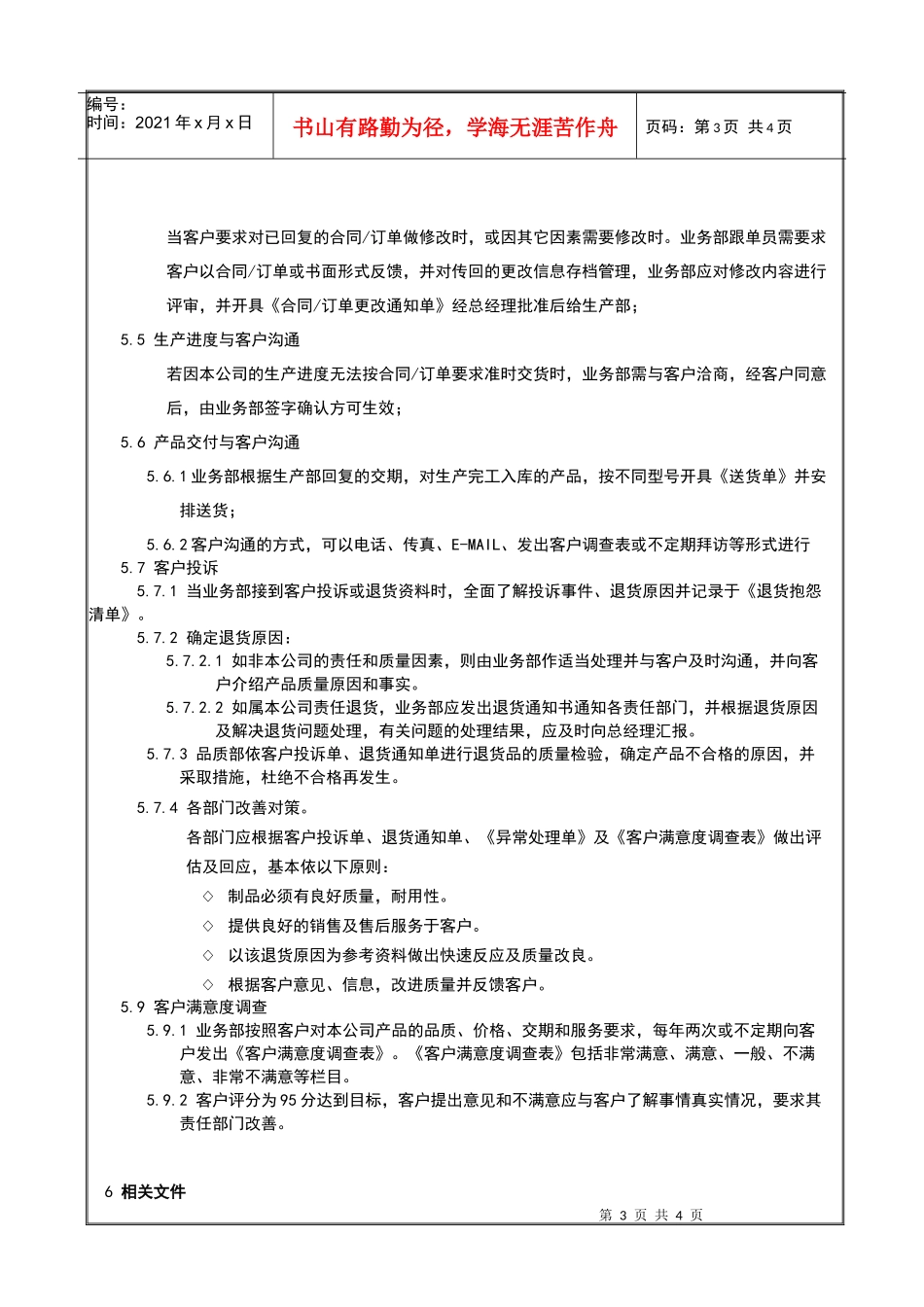
文件修订履历版本修订理由与内容简述修订日期拟定制定:发行副本章:审核:核准:1目的第2页共4页编号:时间:2021年x月x日书山有路勤为径,学海无涯苦作舟页码:第2页共4页本程序是业务部、生产部对合同/订单评审的各项要求,通过评审明确合同/订单的各项要求以及本公司执行订单的能力,确保有能力满足客户的需求。2使用范围本程序适用于本公司对客户所下的合同/订单评审全过程,本公司原则上不接受口头订单。3定义3.1常规合同/订单:指公司的技术条件、生产能力等能完全满足客户在合同/订单上注明的各项要求。3.2特殊合同/订单:指临时紧急下单,生产能力暂时超标准的或我司的技术条件及生产能力不能或暂不能满足客户在合同/订单上注明的要求的。4职责和权限4.1业务部:根据客户提供的资料,为客户提供合格样品,确保客户合同/订单的交期,并及时将货款收回,为客户提供满意的服务。4.2生产部:依据实际产能,确定交货日期,切实确保满足交期,生产部如果生产周期运转困难,须及时联系业务部主管,提出修改订单要求,以便及时与客户交洽。4.3生产部:按《生产计划表》和《加工令单》组织生产,在保证产品质量的前提下确保交期。4.4品质部:从公司角度出发,在符合品质标准的前提下,确保产品的质量,满足顾客要求。5作业内容5.1客户调查业务部需对一些新的客户做基本调查,调查内容包括:企业性质、规模、运营状况等;并建立《客户档案表》。5.2报价业务部根据客户回签的合格样品给予报价,将最终确定的价格交总经理审批,并以书面的形式(或发E-mail)传真给客户;5.3合同/订单评审5.3.1业务部接到客户的合同/订单后,并将合同订单记入《合同一览表表》上将客户的合同/订单有关资料交由总经理直接评审并签名确认。5.3.2业务部对评审结果作整理,对评审未通过或其它因素影响交期不能如期交付,由业务部联络客户作进一步协商。5.4合同/订单修改第3页共4页第2页共4页编号:时间:2021年x月x日书山有路勤为径,学海无涯苦作舟页码:第3页共4页当客户要求对已回复的合同/订单做修改时,或因其它因素需要修改时。业务部跟单员需要求客户以合同/订单或书面形式反馈,并对传回的更改信息存档管理,业务部应对修改内容进行评审,并开具《合同/订单更改通知单》经总经理批准后给生产部;5.5生产进度与客户沟通若因本公司的生产进度无法按合同/订单要求准时交货时,业务部需与客户洽商,经客户同意后,由业务部签字确认方可生效;5.6产品交付与客户沟通5.6.1业务部根据生产部回复的交期,对生产完工入库的产品,按不同型号开具《送货单》并安排送货;5.6.2客户沟通的方式,可以电话、传真、E-MAIL、发出客户调查表或不定期拜访等形式进行5.7客户投诉5.7.1当业务部接到客户投诉或退货资料时,全面了解投诉事件、退货原因并记录于《退货抱怨清单》。5.7.2确定退货原因:5.7.2.1如非本公司的责任和质量因素,则由业务部作适当处理并与客户及时沟通,并向客户介绍产品质量原因和事实。5.7.2.2如属本公司责任退货,业务部应发出退货通知书通知各责任部门,并根据退货原因及解决退货问题处理,有关问题的处理结果,应及时向总经理汇报。5.7.3品质部依客户投诉单、退货通知单进行退货品的质量检验,确定产品不合格的原因,并采取措施,杜绝不合格再发生。5.7.4各部门改善对策。各部门应根据客户投诉单、退货通知单、《异常处理单》及《客户满意度调查表》做出评估及回应,基本依以下原则:◇制品必须有良好质量,耐用性。◇提供良好的销售及售后服务于客户。◇以该退货原因为参考资料做出快速反应及质量改良。◇根据客户意见、信息,改进质量并反馈客户。5.9客户满意度调查5.9.1业务部按照客户对本公司产品的品质、价格、交期和服务要求,每年两次或不定期向客户发出《客户满意度调查表》。《客户满意度调查表》包括非常满意、满意、一般、不满意、非常不满意等栏目。5.9.2客户评分为95分达到目标,客户提出意见和不满意应与客户了解事情真实情况,要求其责任部门改善。6相关文件第4页共4页第3页共4页编号:时间:2021年x月x日书山有路勤为径,学海无涯苦作舟页码:第4页共4页6.1《不合格品控制程...

1、当您付费下载文档后,您只拥有了使用权限,并不意味着购买了版权,文档只能用于自身使用,不得用于其他商业用途(如 [转卖]进行直接盈利或[编辑后售卖]进行间接盈利)。
2、本站所有内容均由合作方或网友上传,本站不对文档的完整性、权威性及其观点立场正确性做任何保证或承诺!文档内容仅供研究参考,付费前请自行鉴别。
3、如文档内容存在违规,或者侵犯商业秘密、侵犯著作权等,请点击“违规举报”。

碎片内容

与客户相关过程控制程序

确认删除?
VIP
微信客服
  • 扫码咨询
会员Q群
  • 会员专属群点击这里加入QQ群
客服邮箱
回到顶部