电脑桌面
添加小米粒文库到电脑桌面
安装后可以在桌面快捷访问

LCD电视维修探讨1VIP专享VIP免费

LCD电视维修探讨1_第1页
1/12
LCD电视维修探讨1_第2页
2/12
LCD电视维修探讨1_第3页
3/12
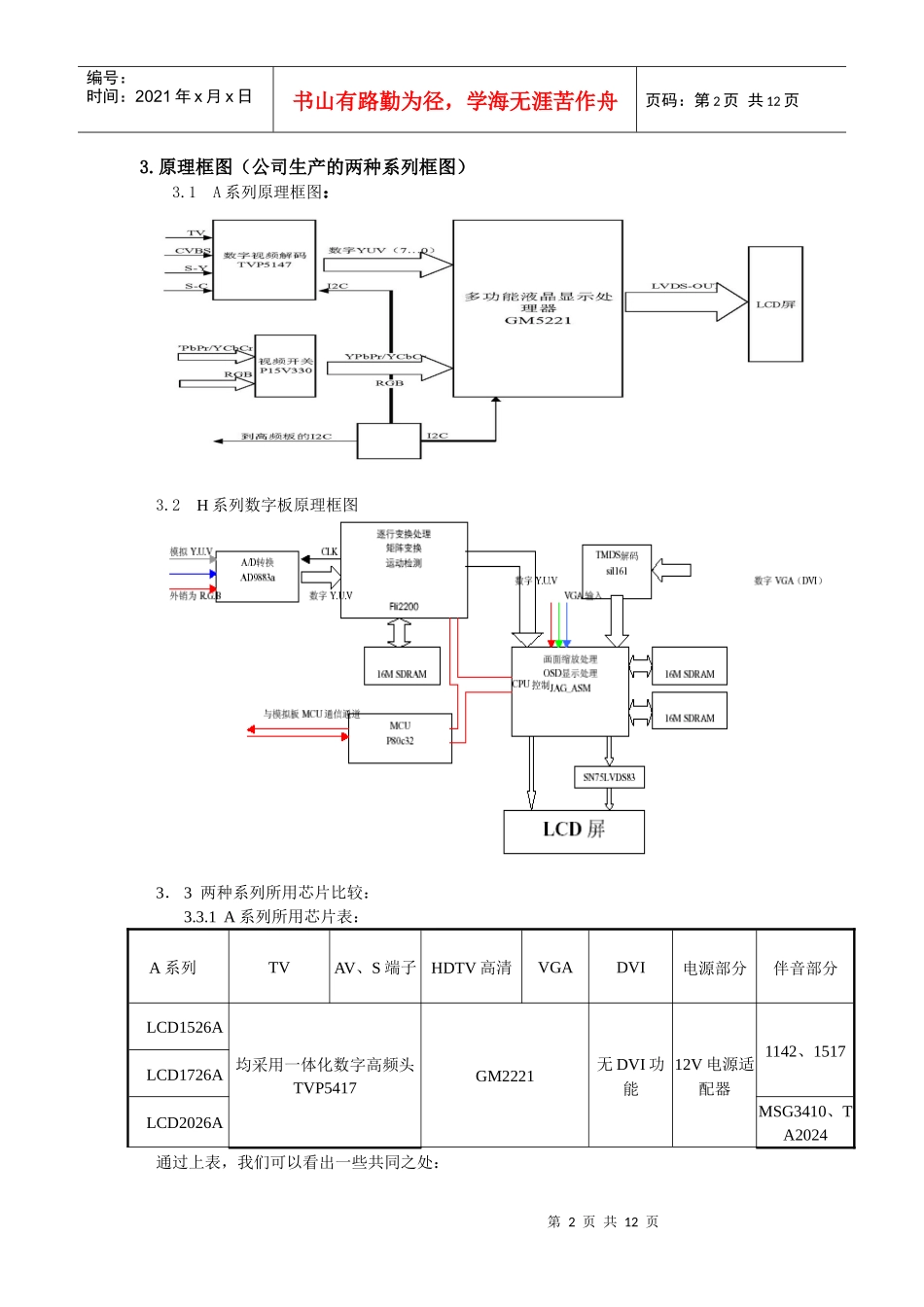
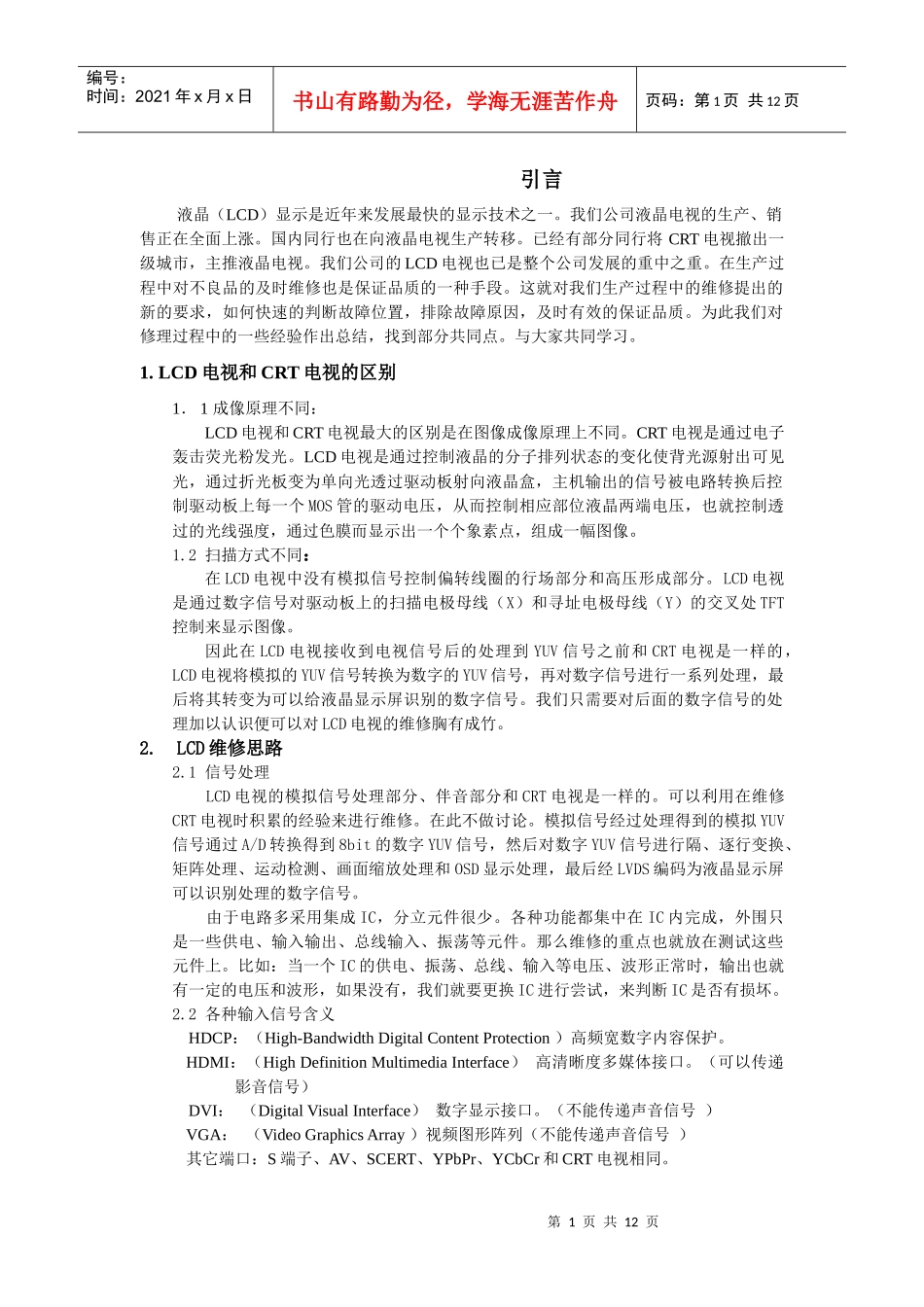
第1页共12页编号:时间:2021年x月x日书山有路勤为径,学海无涯苦作舟页码:第1页共12页引言液晶(LCD)显示是近年来发展最快的显示技术之一。我们公司液晶电视的生产、销售正在全面上涨。国内同行也在向液晶电视生产转移。已经有部分同行将CRT电视撤出一级城市,主推液晶电视。我们公司的LCD电视也已是整个公司发展的重中之重。在生产过程中对不良品的及时维修也是保证品质的一种手段。这就对我们生产过程中的维修提出的新的要求,如何快速的判断故障位置,排除故障原因,及时有效的保证品质。为此我们对修理过程中的一些经验作出总结,找到部分共同点。与大家共同学习。1.LCD电视和CRT电视的区别1.1成像原理不同:LCD电视和CRT电视最大的区别是在图像成像原理上不同。CRT电视是通过电子轰击荧光粉发光。LCD电视是通过控制液晶的分子排列状态的变化使背光源射出可见光,通过折光板变为单向光透过驱动板射向液晶盒,主机输出的信号被电路转换后控制驱动板上每一个MOS管的驱动电压,从而控制相应部位液晶两端电压,也就控制透过的光线强度,通过色膜而显示出一个个象素点,组成一幅图像。1.2扫描方式不同:在LCD电视中没有模拟信号控制偏转线圈的行场部分和高压形成部分。LCD电视是通过数字信号对驱动板上的扫描电极母线(X)和寻址电极母线(Y)的交叉处TFT控制来显示图像。因此在LCD电视接收到电视信号后的处理到YUV信号之前和CRT电视是一样的,LCD电视将模拟的YUV信号转换为数字的YUV信号,再对数字信号进行一系列处理,最后将其转变为可以给液晶显示屏识别的数字信号。我们只需要对后面的数字信号的处理加以认识便可以对LCD电视的维修胸有成竹。2.LCD维修思路2.1信号处理LCD电视的模拟信号处理部分、伴音部分和CRT电视是一样的。可以利用在维修CRT电视时积累的经验来进行维修。在此不做讨论。模拟信号经过处理得到的模拟YUV信号通过A/D转换得到8bit的数字YUV信号,然后对数字YUV信号进行隔、逐行变换、矩阵处理、运动检测、画面缩放处理和OSD显示处理,最后经LVDS编码为液晶显示屏可以识别处理的数字信号。由于电路多采用集成IC,分立元件很少。各种功能都集中在IC内完成,外围只是一些供电、输入输出、总线输入、振荡等元件。那么维修的重点也就放在测试这些元件上。比如:当一个IC的供电、振荡、总线、输入等电压、波形正常时,输出也就有一定的电压和波形,如果没有,我们就要更换IC进行尝试,来判断IC是否有损坏。2.2各种输入信号含义HDCP:(High-BandwidthDigitalContentProtection)高频宽数字内容保护。HDMI:(HighDefinitionMultimediaInterface)高清晰度多媒体接口。(可以传递影音信号)DVI:(DigitalVisualInterface)数字显示接口。(不能传递声音信号)VGA:(VideoGraphicsArray)视频图形阵列(不能传递声音信号)其它端口:S端子、AV、SCERT、YPbPr、YCbCr和CRT电视相同。第2页共12页第1页共12页编号:时间:2021年x月x日书山有路勤为径,学海无涯苦作舟页码:第2页共12页3.原理框图(公司生产的两种系列框图)3.1A系列原理框图:3.2H系列数字板原理框图3.3两种系列所用芯片比较:3.3.1A系列所用芯片表:A系列TVAV、S端子HDTV高清VGADVI电源部分伴音部分LCD1526A均采用一体化数字高频头TVP5417GM2221无DVI功能12V电源适配器1142、1517LCD1726ALCD2026AMSG3410、TA2024通过上表,我们可以看出一些共同之处:第3页共12页第2页共12页编号:时间:2021年x月x日书山有路勤为径,学海无涯苦作舟页码:第3页共12页1.1TV部分采用的高频板,都可以代换;1.2TV、AV、S端子的信号都输入TVP5417(数字视频解码),输出8BIT的YUV信号;1.3GM2221或GM5221输出10BIT的LVDS信号到显示屏;1.4伴音部分都是经过音效处理J1142、MSG3410到伴音功放1517、TA2024;1.5电源适配器都是外协工厂加工,只要输出电压一样可直接更换。3.3.2H系列所用芯片表:H系列TV部分AV部分HDTV高清VGADVI电源部分伴音部分LCD2726采用一体化数字高频头TDA9321TDA9181TDA9178模拟板MST9885AFIL2300数字板BGA388数字板电源板(12V、24V)MSG3410、TA2404LCD3026LCD32B66LCD37A71LCD40A71通过上表,我...

1、当您付费下载文档后,您只拥有了使用权限,并不意味着购买了版权,文档只能用于自身使用,不得用于其他商业用途(如 [转卖]进行直接盈利或[编辑后售卖]进行间接盈利)。
2、本站所有内容均由合作方或网友上传,本站不对文档的完整性、权威性及其观点立场正确性做任何保证或承诺!文档内容仅供研究参考,付费前请自行鉴别。
3、如文档内容存在违规,或者侵犯商业秘密、侵犯著作权等,请点击“违规举报”。

碎片内容

LCD电视维修探讨1

确认删除?
VIP
微信客服
  • 扫码咨询
会员Q群
  • 会员专属群点击这里加入QQ群
客服邮箱
回到顶部