电脑桌面
添加小米粒文库到电脑桌面
安装后可以在桌面快捷访问

XXXX造价工程师案例分析模拟试题A卷答案VIP免费

XXXX造价工程师案例分析模拟试题A卷答案_第1页
1/9
XXXX造价工程师案例分析模拟试题A卷答案_第2页
2/9
XXXX造价工程师案例分析模拟试题A卷答案_第3页
3/9
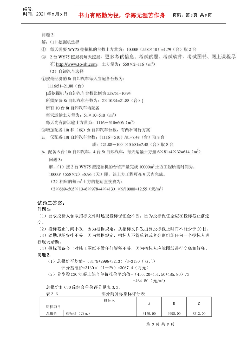
第1页共9页编号:时间:2021年x月x日书山有路勤为径,学海无涯苦作舟页码:第1页共9页2010年全国造价工程师执业资格考试《案例分析》模拟试卷A卷答案试题一答案:问题1:(1)建设期贷款利息:第1年贷款利息=12×1000×6%=30万元第2年贷款利息=[(1000+30)+12×1000]×6%=91.8万元建设期贷款利息合计=30+91.8=121.8万元(2)固定资产投资估算总额=700+1000+800+1000+121.80=3621.8万元(3)运营期末固定资产余值=3621.80-90×6-295.85×6=1306.68万元问题2:建设期贷款还本付息计划表,见表1.2’。表1.2’建设投资贷款还本付息计划表单位:万元序号年份项目1234561年初借款余额010302121.801591.351060.90530.452当年借款1000100000003当年应计利息3091.80127.3195.4863.6531.834当年还本付息00657.76625.93594.10562.284.1其中:还本00530.45530.45530.45530.454.2付息00127.3195.4863.6531.835年末余额10302121.801591.351060.90530.450问题3:(1)营业税金及附加:第3年营业税金及附加=2800×6%=168.00万元第5年营业税金及附加=5400×6%=324.00万元(2)总成本第3年总成本=2100+295.85+90+1140.11+0=2625.96万元第5年总成本=3200+295.85+90+89.25+10=3685.10万元(3)所得税第3年所得税=(2800-168.00-2625.96)×33%=1.99万元第5年所得税=(5400-324.00-3685.10)×33%=459.00万元问题4:项目资本金现金流量表,如表1.3’所示。表1.3’项目资本金现金流量表单位:万元第2页共9页第1页共9页编号:时间:2021年x月x日书山有路勤为径,学海无涯苦作舟页码:第2页共9页序号年份项目123456781现金流入(CI)330048205400540054007506.681.1营业收入2800432054005400540054001.2补贴收入5005001.3回收固定资产余值1306.681.4回收流动资金8002现金流出(CO)7008003104.554093.514602.704591.384046.304686.302.1项目资本金7008001602.2贷款本金偿还530.45530.45530.45530.456402.2.1建设投资贷款本金偿还530.45530.45530.45530.452.2.2流动资金贷款本金偿还6402.3贷借款利息支付140.11121.0889.2557.4325.6025.602.3.1建设投资贷款利息支付127.3195.4863.6531.832.3.2流动资金贷款利息支付12.8025.6025.6025.6025.6025.602.4经营成本2100300032003200320032002.5营业税金及附加168.00259.20324.00324.00324.00324.002.6所得税1.99182.78459.00469.50476.70476.702.7维持运营投资101020203净现金流量(CI-CO)-700-800199.45726.49797.3808.621353.702820.384累计净现金流量-700-1500-1300.55-574.06223.241031.862385.565205.94注:(1)未要求列式计算的数据可直接填入表中;(2)计算结果均保留2位小数。问题5:投资回收期=(5-1)+|-574.06|/797.3=4.72年试题二答案:第3页共9页第2页共9页编号:时间:2021年x月x日书山有路勤为径,学海无涯苦作舟页码:第3页共9页试题三答案:问题1:(1)要求投标人领取招标文件时递交投标保证金不妥,因为投标保证金应在投标截止前递交。(2)投标截止时间不妥,因为根据规定,从招标文件发出到投标截止时间不能少于20日。(3)踏勘现场安排不妥,因为根据规定,招标人不得单独或者分别组织任何一个投标人进行现场踏勘。(4)投标预备会上对施工图纸不做任何解释不妥,因为招标人应就图纸进行交底和解释。问题2:(1)总报价平均值=(3179+2998+3213)/3=3130(万元)评分基准价=3130×(1-2%)=3067.4(万元)(2)异型梁C30混凝土综合单价报价平均值=(456.20+451.50+485.80)/3=464.50(元/m3)总报价和C30砼综合单价评分见表3.3。表3.3部分商务标指标评分表投标人评标项目ABC总报价总报价(万元)3179.002998.003213.00第4页共9页第3页共9页5(30)1234567891011121314151612345678910111213141516②④⑤⑥⑦⑧⑨ABCDFIEHG6(36)①③3(15)3(11)5(25)3(9)4(16)4(10)3(18)编号:时间:2021年x月x日书山有路勤为径,学海无涯苦作舟页码:第4页共9页评分总报价占评分基准价百分比(%)103.6497.74104.75扣分7.282.269.50得分12.7217.7410.50C30砼综合单价评分综合单价(元/m3)456.20451.50485.80综合单价占平均值(%)98.2197.20104.59扣分000.52得...

1、当您付费下载文档后,您只拥有了使用权限,并不意味着购买了版权,文档只能用于自身使用,不得用于其他商业用途(如 [转卖]进行直接盈利或[编辑后售卖]进行间接盈利)。
2、本站所有内容均由合作方或网友上传,本站不对文档的完整性、权威性及其观点立场正确性做任何保证或承诺!文档内容仅供研究参考,付费前请自行鉴别。
3、如文档内容存在违规,或者侵犯商业秘密、侵犯著作权等,请点击“违规举报”。

碎片内容

XXXX造价工程师案例分析模拟试题A卷答案

确认删除?
VIP
微信客服
  • 扫码咨询
会员Q群
  • 会员专属群点击这里加入QQ群
客服邮箱
回到顶部