电脑桌面
添加小米粒文库到电脑桌面
安装后可以在桌面快捷访问

山升压站模板工程施工专项方案VIP免费

山升压站模板工程施工专项方案_第1页
1/55
山升压站模板工程施工专项方案_第2页
2/55
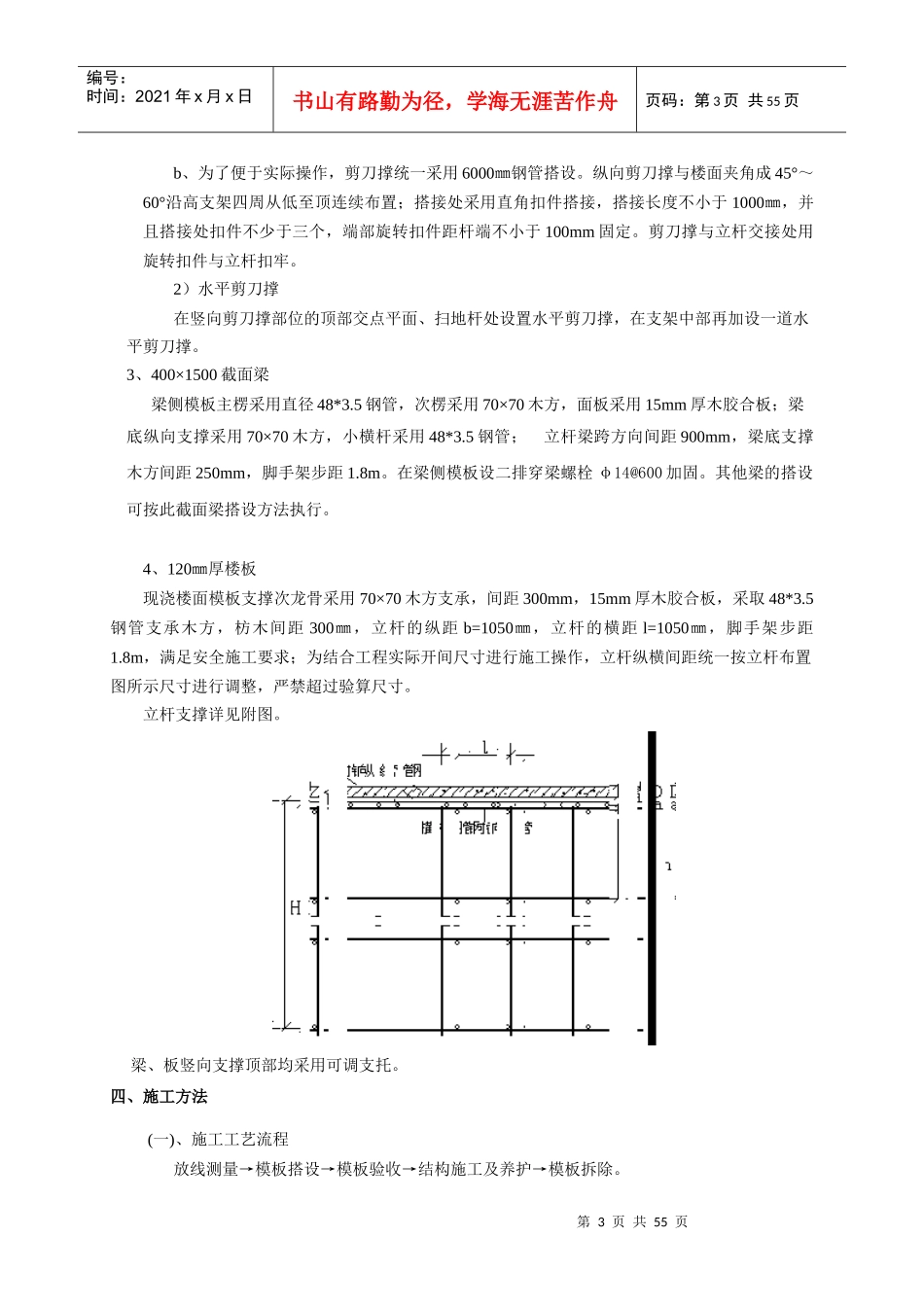
山升压站模板工程施工专项方案_第3页
3/55
第1页共55页编号:时间:2021年x月x日书山有路勤为径,学海无涯苦作舟页码:第1页共55页一、编制依据1、《建筑施工模板安全技术规范》(JGJ162-2013);2、《建筑施工安全检查标准》(JGJ59-99);3、《建筑工程施工质量验收统一标准》(GB50300-2001);4、《混凝土结构工程施工质量验收规范》(50204-2002);5、《建筑结构荷载规范》(GB50009-2012);6、《钢结构设计规范》(GB50017-2003);7、《建筑施工门式钢管脚手架安全技术规范》(JGJ130-2010);8、《建筑施工扣件式钢管脚手架安全技术规范》(JGJ130-2011);9、《木结构设计规范》(GB50005-2003);10、建筑施工计算手册(第2版);11、主控制及配电装置联合楼、综合楼建筑、结构施工图;12、《危险性较大分部分项工程安全管理办法》(建质[2009]87号);13、《福建省建设工程高支撑模板系统施工安全管理办法》等有关规定;14、《风力发电厂安全规程》(DL/T796-2012);15、本工程的《单位工程施工组织设计》;16、《PKPM施工安全设施设计软件》;17、公司及同业以往所施工的同类工程施工经验。二、工程概况由设计结构形式可以看出,附属楼模板支撑高度均不大于4m,而主控及配电装置联合楼模板支撑高度较高,以代表性柱、梁、楼板进行验算,选择柱600×700,梁400×1500,楼板净高7.00m、进行验算。下面介绍以主控及配电装置联合楼模板为准,主控及配电装置联合楼净高7.00m的楼板(含梁部分)支撑采取扣件式满堂红钢管脚手架,其他采取门式脚手架支撑。三、模板体系设计(一)柱模板支撑体系设计柱模板采用15×915×1830mm优质胶合板做面板,纵向竖楞方木70×70mm,截面宽度和高度方向分别设置3道,间距300mm,柱箍采用φ48×3.5的双钢管。柱模板以代表柱(最大尺寸)规格主要为600×700mm,柱高最大为6.50m(净高减去梁高度),其他柱按600*700柱安装规格进行安装。600*700柱为验算柱的模板的强度、刚度和柱箍验算。验算达到要求后,其他柱可不作验算。(二)、梁模板支撑体系设计1、支撑体系采用门式钢管脚手架支撑体系。门架型号采用MF1217,钢材采用Q235。第2页共55页第1页共55页编号:时间:2021年x月x日书山有路勤为径,学海无涯苦作舟页码:第2页共55页2、梁底、梁侧模板均采用15mm厚夹板。梁底设压脚板,侧板设压楞枋,间距为300mm。梁底板下设两层支承枋,梁截面为400×1500时,上层枋间距200mm,下层枋间距1200mm,梁底门架排距600mm;梁截面为350×1000、350×900mm及以下截面时,上层枋采间距250mm,下层枋间距1200mm,梁底门架排距900;木枋均采用70mm×70mm福建松枋。对于梁高大于750m的梁,在梁侧模板设一排穿梁螺栓φ14@600加固。3、荷载传递方式:梁底模→横向面枋→纵向底枋→门式钢管脚手架→支承层。(三)、楼板模板支撑体系设计1、支撑体系采用门式钢管脚手架支撑体系,门架型号MF1217,钢材采用Q235,配1217×914的高度调节架及可调底座、顶托,主控楼一层楼板厚100mm,其支模高度为6.5m,二层的板厚为120mm、100mm两种,其支模高度为7.10m。三层的板厚为100mm,其支模高度为4.80m。2、楼板模板均采用15mm厚夹板。面板下设两层枋支承,上层枋间距350mm,下层枋间距均为1200mm,木枋采用70mm×70mm松枋。板底门架排距为900mm,两排纵向门架间隔700mm。3、支撑体系的纵横水平拉杆的设置:距地面200mm处设一道纵横扫地杆;立杆在扫地杆以上每隔1.5米分别加设一道纵横水平拉杆。4、荷载传递方式:板底模→楞枋→龙骨→门式钢管脚手架→支承层。(四)主控楼18.50m高②-⑨轴线梁、楼板扣件式满堂钢管脚手架满堂支架搭设,先搭设扫地杆,再搭设中间水平拉杆,扫地杆离地面200㎜处,立柱纵横方向左右对直,顶步设置在梁底下500㎜处,中间步距按1800㎜设置,最上一步不一定刚好为1800㎜但应满足小于1800㎜;同时,立柱要间距均匀,满足要求。之后用水平管根据标志点弹出梁底模标高,并搭设梁底钢管。满堂架搭设时与框架柱、构造柱作刚性连接,增加整个支撑系统的刚度。立杆接长必须采用对接扣件连接,严禁采用搭接接长。1、水平杆设置1)在立杆底距地面或楼面板200㎜处沿纵横水平方向按纵下横上的程序设置扫地杆,步...

1、当您付费下载文档后,您只拥有了使用权限,并不意味着购买了版权,文档只能用于自身使用,不得用于其他商业用途(如 [转卖]进行直接盈利或[编辑后售卖]进行间接盈利)。
2、本站所有内容均由合作方或网友上传,本站不对文档的完整性、权威性及其观点立场正确性做任何保证或承诺!文档内容仅供研究参考,付费前请自行鉴别。
3、如文档内容存在违规,或者侵犯商业秘密、侵犯著作权等,请点击“违规举报”。

碎片内容

山升压站模板工程施工专项方案

确认删除?
VIP
微信客服
  • 扫码咨询
会员Q群
  • 会员专属群点击这里加入QQ群
客服邮箱
回到顶部