电脑桌面
添加小米粒文库到电脑桌面
安装后可以在桌面快捷访问

某地产公司项目市场调研报告VIP免费

某地产公司项目市场调研报告_第1页
1/66
某地产公司项目市场调研报告_第2页
2/66
某地产公司项目市场调研报告_第3页
3/66
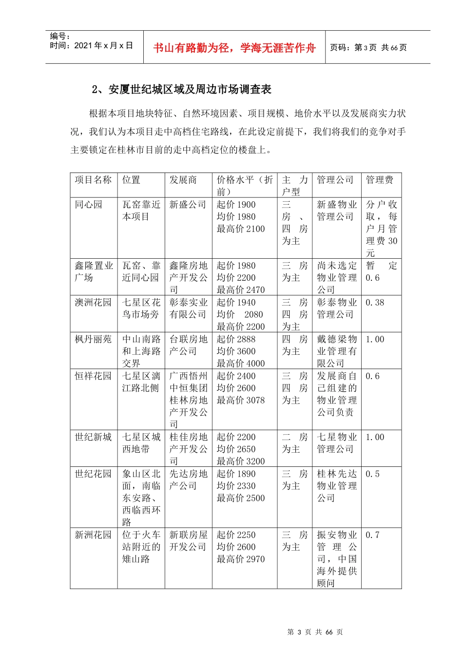
第1页共66页编号:时间:2021年x月x日书山有路勤为径,学海无涯苦作舟页码:第1页共66页一、近期房地产市场环境分析(一)、总体市场概况2000年桂林市紧紧抓住扩大内需的政策机遇,加大城乡基础设施建设投资力度,固定资产投资保持了较快增长。全社会完成固定资产投资79.23亿元,比上年增长13.46%,全年市政建设完成投资8.48亿元,比上年增长46.71%。2000年桂林市房地产市场总体增长迅猛,房地产用地出让量与上一年度基本平衡,房地产开发投资大幅增加,开发规模不断增长;商品房销售状况良好,房地产销售价格持续上扬;现楼空置量继续回落;三级市场交易活跃,增长迅速,交易量大幅上升。全年房地产开发商品房施工面积154.50万平方米,比上年增长30.82%。商品房销售面积43.54万平方米,销售额6.93亿元,比上年分别增长18.86%和30.02%。其中个人购房额达6.20亿元,比上年增长达89.60%。占全市商品房销售额的89.47%,年末全市商品房空置面积14.84万平方米。比上年减少5.28万平方米,同比减少26.24%。总体来看,目前桂林房地产市场呈现以下几个方面的特征:1、房地产销售形势喜人。2、供求关系基本趋于平衡。3、房地产价格上涨速度惊人。4、房地产企业数量众多,素质普遍不高。5、个人购房已成为住宅市场主力军。6、空置办公、商业用房供应过大,竞争激烈。第2页共66页第1页共66页编号:时间:2021年x月x日书山有路勤为径,学海无涯苦作舟页码:第2页共66页7、房地产成本构成、价格构成有待进一步改善。8、金融对房地产的支持作用增强,个人住房消费贷款迅猛发展。9、房地产二、三级市场联动效应突出,三级市场渐趋活跃。(具体的统计数据说明见《世纪苑市场调研报告》)(二)区域市场及本项目周边市场调研1、区域市场界定目前桂林市的商品房主要集中在桂林的主城区,也就是七星、象山、叠彩和秀峰四个行政区域,根据目前桂林市整个商品住宅的分布情况来看,可以明显看出呈现一线两片的态势,一线既指中山路沿线;两片则分别指七星区东部和象山区南部。(1)一线中山路作为贯穿整个桂林的重要的主干道和城市景观道,是桂林目前最繁华的一条城市干道,桂林市目前最大的城市广场——中心广场就位于中山路一侧,并在其周边形成桂林最大的繁华旺区,桂林现有的高档商业物业基本上全部汇集于此,而靠近中山路两侧的商品住宅也大多以高档定位为主,整体楼价明显高于其他区域。(2)七星片区七星区为桂林市规划中的新的城市中心区,规划起点高,发展空间大,已建成的桂林市的最大的甲天下广场比中心广场还要大的多,并且在其周边还有桂林国际会展中心、体育中心等,桂林高新技术产业区也位于本区,并且有桂林最大的公园——七星公园,可以说,七星区是未来桂林发展的重心区域之一,发展前景可观。(3)象山区主要是指桂林市中心区以南,漓江以西片区的片区,该片区为成型的居住区域,在城市动能定位中也以居住为发展方向,并且靠近漓江,自然风光优美,有多个大型商品住宅小区。但是片区配套设施不足,城市景观较差,距离市中心较偏。第3页共66页第2页共66页编号:时间:2021年x月x日书山有路勤为径,学海无涯苦作舟页码:第3页共66页2、安厦世纪城区域及周边市场调查表根据本项目地块特征、自然环境因素、项目规模、地价水平以及发展商实力状况,我们认为本项目走中高档住宅路线,在此设定前提下,我们将我们的竞争对手主要锁定在桂林市目前的走中高档定位的楼盘上。项目名称位置发展商价格水平(折前)主力户型管理公司管理费同心园瓦窑靠近本项目新盛公司起价1900均价1980最高价2100三房、四房为主新盛物业管理公司分户收取,每户月管理费30元鑫隆置业广场瓦窑、靠近同心园鑫隆房地产开发公司起价1980均价2200最高价2470三房为主尚未选定物业管理公司暂定0.6澳洲花园七星区花鸟市场旁彰泰实业有限公司起价1940均价2080最高价2200三房四房为主彰泰物业管理公司0.38枫丹丽苑中山南路和上海路交界台联房地产公司起价2888均价3600最高价4000四房为主戴德梁物业管理有限公司1.00恒祥花园七星区漓江路北侧广西悟州中恒集团桂林房地产开发公司起价2400均价2600最高价3078三房四房为主发展商自己...

1、当您付费下载文档后,您只拥有了使用权限,并不意味着购买了版权,文档只能用于自身使用,不得用于其他商业用途(如 [转卖]进行直接盈利或[编辑后售卖]进行间接盈利)。
2、本站所有内容均由合作方或网友上传,本站不对文档的完整性、权威性及其观点立场正确性做任何保证或承诺!文档内容仅供研究参考,付费前请自行鉴别。
3、如文档内容存在违规,或者侵犯商业秘密、侵犯著作权等,请点击“违规举报”。

碎片内容

某地产公司项目市场调研报告

中小学资料+ 关注
实名认证
内容提供者

精美课件,值得下载

确认删除?
VIP
微信客服
  • 扫码咨询
会员Q群
  • 会员专属群点击这里加入QQ群
客服邮箱
回到顶部