电脑桌面
添加小米粒文库到电脑桌面
安装后可以在桌面快捷访问

美容院促销裂变大攻略VIP免费

美容院促销裂变大攻略_第1页
1/7
美容院促销裂变大攻略_第2页
2/7
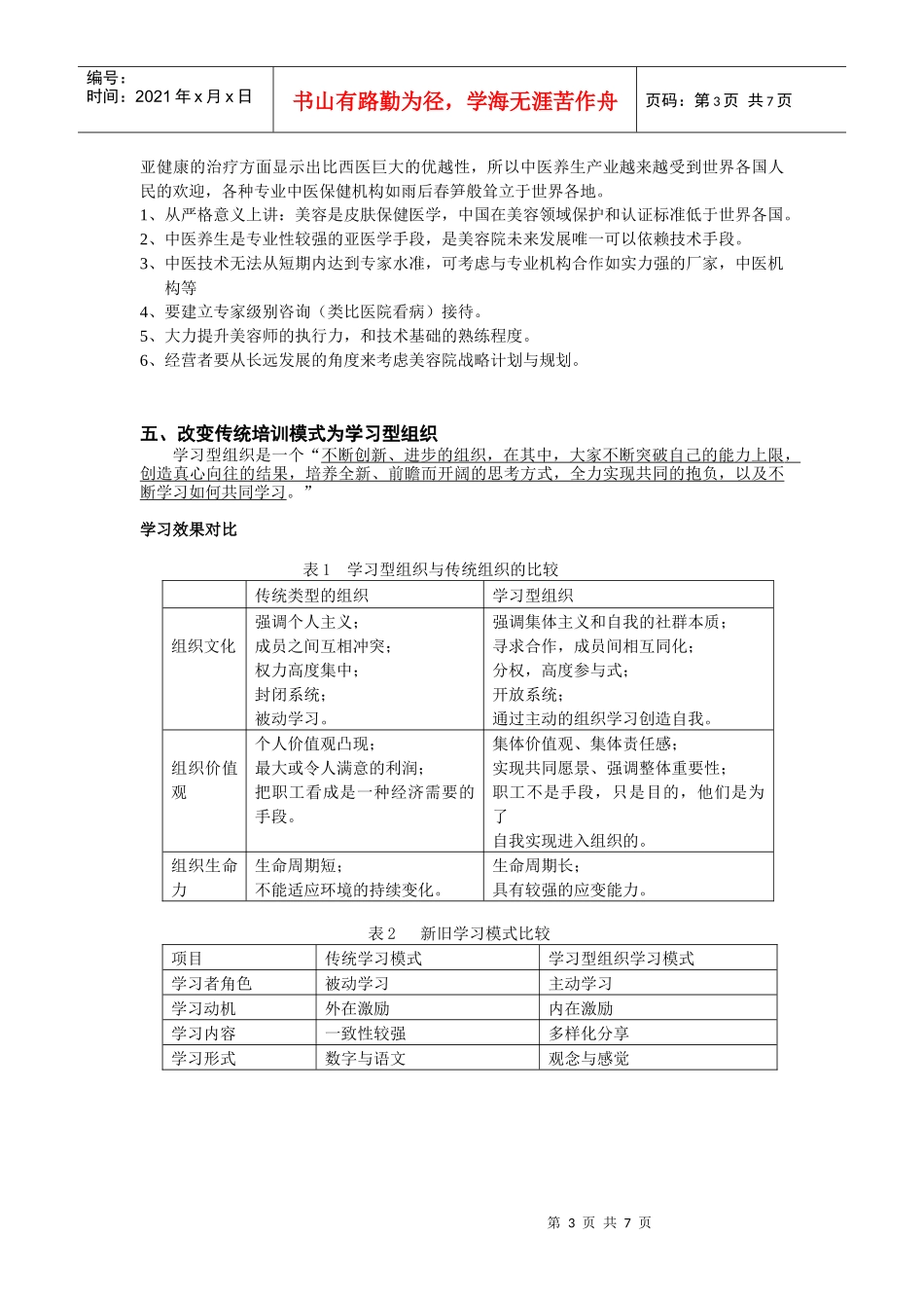
美容院促销裂变大攻略_第3页
3/7
第1页共7页编号:时间:2021年x月x日书山有路勤为径,学海无涯苦作舟页码:第1页共7页雅泰国际(七分养生)促销攻略美容业现状分析:据权威数据统计表明:2007年全国每天约有5000家美容院在倒闭,同时,每天有超过5000家美容院在开业,有更多的美容院处于亏本、勉强支撑的无耐挣扎中……自从10年前,所有从事美容业的人员,争相传告,美容业是个大蛋糕,美容院是块大肥肉。十几年过去了,似乎华夏大地所有爱美的人士都从事了美容业,开美容院。回想当初,美容业的风云变幻宛如昨天,也似乎是在一夜之间大街小巷美容院林立。恶性竟争,大鱼吃小鱼,快鱼吃慢鱼……美容业在寻找出路,美容院在寻找出路……一、传统促销成为大海中的一根稻草促销曾经一直是美容院的点金术,如今已成为大海中的一根稻草。想当年,促销曾走红一时,美容院只要搞一次促销,小则几千元,大则几万元,甚至几十万元钞票到手不难正是因为促销能快速开拓客源,快速回扰资金,迅速提升月营业额而一直令美容院的经营者念念不忘。1、传统促销最后的挣扎,效果越来越差!如今大量的美容院存在现实的艰难:顾客少、纳容难、没有顾客、营业额很低、一直在亏本、下一步不知道如何去做?如何提升营业额?搞促销吗?什么是促俏?然而,从2005年开始,特别在2008年“金融危机”之后,促销作为快速开拓客源,快速回拢资金的功能已经逐渐失去,促销的效果越来越差,甚至没有效果,负面效果等等。传统促销已成为最后的挣扎。2、促销惯性思维的阻力许多美容院经营者的惯性思维是:我的美容院生意不好,下意识就想立即搞一次促销,一旦想到促销心情就更加沉重。因为:促销似乎就意味着又要约几名(或几十名)顾客,做一个优惠方案,搞几天活动(或开沙龙会)。这种惯性思维是美容院经营者的最大的阻力,令美容院经营者看不到提高营业额其它更好更大的天空。二、砸碎原有观念,对促销重新定义(伟大的决策、都是来自伟大的观念转变)下面是许多美容院经营者的心声:某美容院王小姐:促销没有效果,我再也不想搞促销了!某美容院李小姐:我经营美容院很多年了,现在有五间店,传统的促销方式,就像搬石头砸自已的脚,对美容院的长远经营只有坏处没有好处。某美容院张小姐:促销已经到了尽头,再也没有一点新意!到店的顾客,都是些爱贪便宜的顾客,就是留住这些顾客,也给美容院带来不少的赢利。……1、促销观念在裂变传统促销观念:传统促销动机,是要快速开拓客源,快速回拢资金,迅速提升当月营业额为目的的。新生的促销观念认为:促销作为快速回拢资金的功能逐步要退出历史舞台取而代之的是,促销作为美容院的一种改变、一种新奇、一种时尚、一种变化、一种新的生活方式的体验、一种更高的专业意识的表达将长期地存在着。第2页共7页第1页共7页编号:时间:2021年x月x日书山有路勤为径,学海无涯苦作舟页码:第2页共7页如:●对美容师中医技术、营养课程的一次培训,可以认为是一次促销;●引进一项新的先进独特的技术仪器,也是一种促销;●引进一台新的仪器,也是一种促销;●对减低成本的一个改良方案,也是一种促销;●美容院橱窗、产品展示柜的主题变化,也是一种促销;●在显眼的地点,做一块广告牌,也是一种促销;●在“姐妹驿站”定时发布新新信息,也是一种促销……2、促销重新定义美容院经营者必须从传统促销的思维模式中走出来,重新对促销作出解释,重新定义促销。促销作为快速回拢拢资金功能必将逐渐失去,新的促销定义:认为促销是美容院的一种改变、一种变化、是一种刺激顾客消费的新的生活方式的体验、一种能给美容院带来生气和活力的手段,是一种美容院日常经营管理的“调味品”。这种对促销的重新认识,必将令你走出原有促销观念的阴影,发现前面是一个宏伟而璀灿的天空,促销正以一种新的姿态、新的面孔闪亮登场。三、促销裂变后的攻略下面是一些顾客的感觉:顾客A:品牌杂,我到店后,美容师反面问我做哪个品牌,好像我比她更熟悉产品似的!顾客B:我走了几家美容院,都找不到我想做的技术项目,解决不了我的亚健康症状!顾客C:某某美容院服务很差,美容师很老土,懒散,找不到热情的感觉!顾客D:免费...

1、当您付费下载文档后,您只拥有了使用权限,并不意味着购买了版权,文档只能用于自身使用,不得用于其他商业用途(如 [转卖]进行直接盈利或[编辑后售卖]进行间接盈利)。
2、本站所有内容均由合作方或网友上传,本站不对文档的完整性、权威性及其观点立场正确性做任何保证或承诺!文档内容仅供研究参考,付费前请自行鉴别。
3、如文档内容存在违规,或者侵犯商业秘密、侵犯著作权等,请点击“违规举报”。

碎片内容

美容院促销裂变大攻略

您可能关注的文档

确认删除?
VIP
微信客服
  • 扫码咨询
会员Q群
  • 会员专属群点击这里加入QQ群
客服邮箱
回到顶部